Irsiyatning xromasoma nazariyasi

Time

Yuklangan vaqt

2025-11-08

Downloads

Yuklab olishlar soni

0

Pages

Sahifalar soni

33

File size

Fayl hajmi

2,0 MB


Irsiyatning xromasoma nazariyasi
Logotip
Irsiyatning xromasoma nazariyasi
Reja:
1.Irsiyatning xromasoma nazariyasi
2.Genlarning ajralishi
3.Genetik xarita
4.Odam kariotipi
Logotip
Reja: 1.Irsiyatning xromasoma nazariyasi 2.Genlarning ajralishi 3.Genetik xarita 4.Odam kariotipi
Томас Гент Морган
(1866-1945)
    Америкалик эмбриолог, генетик. 
Биринчи булиб белгиларнинг 
бириккан холда ирсийланишини 
аниклаган. Жинс генетикасига 
асос солган.Морган ва унинг 
шогирдлари ирсиятнинг 
хромосома назариясини 
яратишган. 1933 йили Нобель 
мукофотининг лауреати булган. 
Logotip
Томас Гент Морган (1866-1945) Америкалик эмбриолог, генетик. Биринчи булиб белгиларнинг бириккан холда ирсийланишини аниклаган. Жинс генетикасига асос солган.Морган ва унинг шогирдлари ирсиятнинг хромосома назариясини яратишган. 1933 йили Нобель мукофотининг лауреати булган.
• Ma'lumki, belgilarni yuzaga chiqaruvchi genlar xromosomalarda 
joylashgan bo'lib, har bir xromosomalarda ular ma'lum bir songa 
ega bo'ladi. Ulaming soni bir necha yuz bo'lishi mumkin. Odamning 
46 ta (23 juft) xromosomalarida minglab genlar joylashlanligi fanga 
ma'lum.
• Genlarning xromosomada joylashishi, ulaming keyingi avlod- larga 
o'tish qonuniyatlarini birinchi bo'lib amerikalik olim T. G. Morgan 
(1866-1945) o'rganib, irsiyatning xromosoma nazariyasini yaratdi va 
bu xizmatlari uchun 1933-yilda Nobel mukofotiga sazovor bo'ldi. 
Morgan va uning shogirdlari 1909-1911 -yillarda Mendel 
qonunlarini xromosomalar asosida
• o'rganib, 
belgilarning 
mustaqil 
taqsimlanish 
qonuniyatiga 
o'zgarishlar kiritish kerak, degan xulosaga keldilar. Chunki genlar 
nasldan-naslga alohida-alohida holda o'tmasdan, balki birikkan 
holda, ya'ni guruh-guruh bo'lib o'tar ekan.
Logotip
• Ma'lumki, belgilarni yuzaga chiqaruvchi genlar xromosomalarda joylashgan bo'lib, har bir xromosomalarda ular ma'lum bir songa ega bo'ladi. Ulaming soni bir necha yuz bo'lishi mumkin. Odamning 46 ta (23 juft) xromosomalarida minglab genlar joylashlanligi fanga ma'lum. • Genlarning xromosomada joylashishi, ulaming keyingi avlod- larga o'tish qonuniyatlarini birinchi bo'lib amerikalik olim T. G. Morgan (1866-1945) o'rganib, irsiyatning xromosoma nazariyasini yaratdi va bu xizmatlari uchun 1933-yilda Nobel mukofotiga sazovor bo'ldi. Morgan va uning shogirdlari 1909-1911 -yillarda Mendel qonunlarini xromosomalar asosida • o'rganib, belgilarning mustaqil taqsimlanish qonuniyatiga o'zgarishlar kiritish kerak, degan xulosaga keldilar. Chunki genlar nasldan-naslga alohida-alohida holda o'tmasdan, balki birikkan holda, ya'ni guruh-guruh bo'lib o'tar ekan.
Генларнинг бирикиши
Мендел бўйича таҳлилий чатиштириш:
                  F1              bbvv            x              O        Bb Vv      
O
+
                  Гаметалар:  bv                               BV,      Bv,      bV,        bv
                  F2                 Bb Vv               Bb vv,            bb Vv,              bb vv
Кулранг тана 
узун қанот 25%
Кулранг тана 
калта қанот 
25%
Қора тана узун 
қанот 25%
Қора тана 
калта қанот 
25%
Яъни 1:1:1:1 бўлиши керак эди
Лекин Морган ўз тажрибасида қуйидаги натижаларни олди:
F1               bbvv                                x                                     BbVv
O
+
O
Гаметалар                 bv                                                Bv            Vv
F2                         BbVv                                                        bbvv
Кулранг тана 
узун қанот 50%
Қора тана 
калта қанот 
50%
Бу натижа генларнинг битта хромосомада жойлашиб, бириккан ҳолда наслдан-наслга 
ўтишини кўрсатади ва тўлиқ бирикиш дейилади
Logotip
Генларнинг бирикиши Мендел бўйича таҳлилий чатиштириш: F1 bbvv x O Bb Vv O + Гаметалар: bv BV, Bv, bV, bv F2 Bb Vv Bb vv, bb Vv, bb vv Кулранг тана узун қанот 25% Кулранг тана калта қанот 25% Қора тана узун қанот 25% Қора тана калта қанот 25% Яъни 1:1:1:1 бўлиши керак эди Лекин Морган ўз тажрибасида қуйидаги натижаларни олди: F1 bbvv x BbVv O + O Гаметалар bv Bv Vv F2 BbVv bbvv Кулранг тана узун қанот 50% Қора тана калта қанот 50% Бу натижа генларнинг битта хромосомада жойлашиб, бириккан ҳолда наслдан-наслга ўтишини кўрсатади ва тўлиқ бирикиш дейилади
Дрозофилада генларнинг тўлиқ бириккан 
холдаги ирсийланиши
b     b
v     v
B     b
V     v
B     B
V     V
b     b
v     v
b     b
v     v
B     b
V     v
P
F1
FB
Logotip
Дрозофилада генларнинг тўлиқ бириккан холдаги ирсийланиши b b v v B b V v B B V V b b v v b b v v B b V v P F1 FB
Morgan Drozofil pashshalarini chatishtirishdan olgan natijalari 
asosida quyidagi xulosaga keldi.
• 1. Agar ikki juft genlar, ya'ni 4 ta gen 4 ta xromosomada joylashgan 
bo'lsa, jinsiy hujayralarning hosil bo'lishida bu genlarning har biri 
alohida-alohida gametalarga tushadi va mustaqil holda nasldan-
naslga o'tadi.
• 2. Agar ikki juft allel genlar gomologik xromosomalarda, ya'ni 2 ta 
gen bitta xromosomada joylashgan bo'lsa, bu genlar keyingi avlodga 
birgalikda, ya'ni bir-biriga birikkan holda o'tadi. Bunga genlarning 
to'liq birikkanligi deyiladi.
• Shunday 
qilib, 
genlarning 
keyingi 
avlodlarda 
mustaqil 
taqsimlanishini faqat genlar har xil xromosomalarda joylashganda 
kuzatish mumkin ekan.
• Mendel no'xatda o'tkazgan o'z tajribalarida genlarning birikkan 
holda o'tishini kuzatmadi, chunki u tajribada o'rgangan belgilarni 
har xil xromosomalarda joylashgan genlar yuzaga chiqargan.
Logotip
Morgan Drozofil pashshalarini chatishtirishdan olgan natijalari asosida quyidagi xulosaga keldi. • 1. Agar ikki juft genlar, ya'ni 4 ta gen 4 ta xromosomada joylashgan bo'lsa, jinsiy hujayralarning hosil bo'lishida bu genlarning har biri alohida-alohida gametalarga tushadi va mustaqil holda nasldan- naslga o'tadi. • 2. Agar ikki juft allel genlar gomologik xromosomalarda, ya'ni 2 ta gen bitta xromosomada joylashgan bo'lsa, bu genlar keyingi avlodga birgalikda, ya'ni bir-biriga birikkan holda o'tadi. Bunga genlarning to'liq birikkanligi deyiladi. • Shunday qilib, genlarning keyingi avlodlarda mustaqil taqsimlanishini faqat genlar har xil xromosomalarda joylashganda kuzatish mumkin ekan. • Mendel no'xatda o'tkazgan o'z tajribalarida genlarning birikkan holda o'tishini kuzatmadi, chunki u tajribada o'rgangan belgilarni har xil xromosomalarda joylashgan genlar yuzaga chiqargan.
Genlarning birikishi
• Birikkan gen guruhlari bir-birlaridan genlarning soniga qarab farq 
qiladi. Agar xromosomaning o'lchami katta bo'lsa, undagi irsiy omil 
(gen) ham ko'p bo'ladi, kichik bo'lsa, genlar ham kam bo'ladi. Drozofil 
pashshasining 3 ta katta va bitta kichik xromosomasi bor .
• Drozofil pashshasida birikkan genlarning 4 ta guruhi ham juda yaxshi 
o'rganilgan bo'lib, undagi barcha genlarning joylashish o'rinlari va 
qanday 
belgini 
yuzaga 
chiqarishi 
to'liq 
aniqlangan. 
Boshqa 
hayvonlarda va odamda xromosomalar sonining ko'pligi tufayli 
birikkan gen guruhlaridagi genlar yaxshi o'rganilgan emas. Masalan: 
sichqonlar diploid to'plamida 20 juft xromosomalar bor, lekin faqat 15 
ta birikkan gen guruhlarigina yaxshi o'rganilgan va ularda 300 ga yaqin 
gen aniqlangan.
Logotip
Genlarning birikishi • Birikkan gen guruhlari bir-birlaridan genlarning soniga qarab farq qiladi. Agar xromosomaning o'lchami katta bo'lsa, undagi irsiy omil (gen) ham ko'p bo'ladi, kichik bo'lsa, genlar ham kam bo'ladi. Drozofil pashshasining 3 ta katta va bitta kichik xromosomasi bor . • Drozofil pashshasida birikkan genlarning 4 ta guruhi ham juda yaxshi o'rganilgan bo'lib, undagi barcha genlarning joylashish o'rinlari va qanday belgini yuzaga chiqarishi to'liq aniqlangan. Boshqa hayvonlarda va odamda xromosomalar sonining ko'pligi tufayli birikkan gen guruhlaridagi genlar yaxshi o'rganilgan emas. Masalan: sichqonlar diploid to'plamida 20 juft xromosomalar bor, lekin faqat 15 ta birikkan gen guruhlarigina yaxshi o'rganilgan va ularda 300 ga yaqin gen aniqlangan.
Генларнинг бириккан ҳолатда бўлишининг бузилиши
              F1                            Bb Vv                     x                               bb vv
O
+
O
Гаметалар:                BV,         Bv,       bV,          bv                bv
                                  BbVv          Bbvv                bbVv                  bbvv 
Кулранг тана 
узун қанот 
41,5%
Кулранг тана 
калта қанот 
8,5%
Қора тана узун 
қанот 8,5%
Қора тана 
калта қанот 
41,5%
Тажриба натижасида: 83% (41,5+41,5%) ота-она белгилари, 17% (8,5+8,5%) ота-оналарда 
бўлмаган янги белги пайдо бўлади. Генларнинг бириккан ҳолатини-нг бузилиши 
хромасомаларнинг чалкашувига – кросинговерга боғлиқ.
V
v
V
V
v
v
B
b
b
b
B
B
Демак генларнинг тўлиқ бириккан ҳолати, гаметаларнинг етилишида, гомоло-гик 
хромосомалар ўртасидаги кросинговер ҳисобига бузилар экан
Logotip
Генларнинг бириккан ҳолатда бўлишининг бузилиши F1 Bb Vv x bb vv O + O Гаметалар: BV, Bv, bV, bv bv BbVv Bbvv bbVv bbvv Кулранг тана узун қанот 41,5% Кулранг тана калта қанот 8,5% Қора тана узун қанот 8,5% Қора тана калта қанот 41,5% Тажриба натижасида: 83% (41,5+41,5%) ота-она белгилари, 17% (8,5+8,5%) ота-оналарда бўлмаган янги белги пайдо бўлади. Генларнинг бириккан ҳолатини-нг бузилиши хромасомаларнинг чалкашувига – кросинговерга боғлиқ. V v V V v v B b b b B B Демак генларнинг тўлиқ бириккан ҳолати, гаметаларнинг етилишида, гомоло-гик хромосомалар ўртасидаги кросинговер ҳисобига бузилар экан
Дрозофилада хромосомаларнинг кроссинговер туфайли 
белгиларнинг бириккан холда ирсийларишининг узгариши
b     b
v     v
B     B
V     V
B     b
V     v
b     b
v     v
P
F1
FB
b     b
v     v
B     B
V     V
B     b
v     v
b     b
V     v
41,5%
41,5%
8,5%
8,5%
Logotip
Дрозофилада хромосомаларнинг кроссинговер туфайли белгиларнинг бириккан холда ирсийларишининг узгариши b b v v B B V V B b V v b b v v P F1 FB b b v v B B V V B b v v b b V v 41,5% 41,5% 8,5% 8,5%
Кроссинговер (гомологик хромосомаларнинг айрим 
қисмларини алмашиши)
Logotip
Кроссинговер (гомологик хромосомаларнинг айрим қисмларини алмашиши)
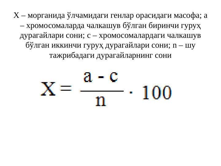
Х – морганида ўлчамидаги генлар орасидаги масофа; а 
– хромосомаларда чалкашув бўлган биринчи гуруҳ 
дурагайлари сони; с – хромосомалардаги чалкашув 
бўлган иккинчи гуруҳ дурагайлари сони; n – шу 
тажрибадаги дурагайларнинг сони
Logotip
Х – морганида ўлчамидаги генлар орасидаги масофа; а – хромосомаларда чалкашув бўлган биринчи гуруҳ дурагайлари сони; с – хромосомалардаги чалкашув бўлган иккинчи гуруҳ дурагайлари сони; n – шу тажрибадаги дурагайларнинг сони
• Морган ушбу усул ёрдамида дрозофила пашшаси 
хромосомаларидаги жуда кўп генлар орасидаги 
масофани аниқлади ва ҳар бир ген гуруҳларидаги 
генларнинг жойлашиш тартибини кўрсатди. 
Генларнинг хромосомада ўзаро қандай тартибда 
жойлашганлигини аниқлашни қуйидаги мисол 
ёрдамида кўриб чиқамиз. Чатиштириш 
жараёнида А, B, С ва D генларнинг ўзаро бириккан 
ҳолда наслдан-наслга ўтиши аниқланган, демак, 
бу генлар битта хромосомада жойлашган 
Logotip
• Морган ушбу усул ёрдамида дрозофила пашшаси хромосомаларидаги жуда кўп генлар орасидаги масофани аниқлади ва ҳар бир ген гуруҳларидаги генларнинг жойлашиш тартибини кўрсатди. Генларнинг хромосомада ўзаро қандай тартибда жойлашганлигини аниқлашни қуйидаги мисол ёрдамида кўриб чиқамиз. Чатиштириш жараёнида А, B, С ва D генларнинг ўзаро бириккан ҳолда наслдан-наслга ўтиши аниқланган, демак, бу генлар битта хромосомада жойлашган
Генлар орасидаги 
масофани аниқлаш
1,5%
3,5%
5,0%
10,0%
Logotip
Генлар орасидаги масофани аниқлаш 1,5% 3,5% 5,0% 10,0%
Дрозофила пашшасида тананинг сариқ рангли бўлишини Y, 
кўзининг оқ бўлишини W генлари юзага чиқаради ва ушбу генлари 
бор хромосомалар ўртасида бўладиган чалкашув 1,2% га тенг. 
Паншахага ўхшаш қанотни юзага чиқарувчи ген (bi) билан w гени 
орасидаги чалкашув - 3,5%. Лекин биз Y генининг w генидан 
чапдами ёки ўнгда жойлашганлигини айта олмаймиз. Худди шунга 
ўхшаш w генининг bi генига нисбатан жойлашишини ҳам айта 
олмаймиз. Бу генларнинг жойлашган ўрнини билиш учун W ва bi 
генлари ўртасида қанча фоиз чалкашув бўлишини аниқлаш керак. 
Пашшаларни чатиштириш шуни кўрсатдики, бу икки ген ўртасида 
4,7% чалкашув бўлар экан, яъни Y – w ва w – bi (1,2%+3,5%) генлари 
орасидаги чалкашув йиғиндисидан иборат. Шунинг учун Y ген w 
гендан чапда жойлашади ва ген w эса Y ва bi генлари орасида 
жойлашган бўлади, деган хулосага келиш мумкин 
Logotip
Дрозофила пашшасида тананинг сариқ рангли бўлишини Y, кўзининг оқ бўлишини W генлари юзага чиқаради ва ушбу генлари бор хромосомалар ўртасида бўладиган чалкашув 1,2% га тенг. Паншахага ўхшаш қанотни юзага чиқарувчи ген (bi) билан w гени орасидаги чалкашув - 3,5%. Лекин биз Y генининг w генидан чапдами ёки ўнгда жойлашганлигини айта олмаймиз. Худди шунга ўхшаш w генининг bi генига нисбатан жойлашишини ҳам айта олмаймиз. Бу генларнинг жойлашган ўрнини билиш учун W ва bi генлари ўртасида қанча фоиз чалкашув бўлишини аниқлаш керак. Пашшаларни чатиштириш шуни кўрсатдики, бу икки ген ўртасида 4,7% чалкашув бўлар экан, яъни Y – w ва w – bi (1,2%+3,5%) генлари орасидаги чалкашув йиғиндисидан иборат. Шунинг учун Y ген w гендан чапда жойлашади ва ген w эса Y ва bi генлари орасида жойлашган бўлади, деган хулосага келиш мумкин
Ирсиятнинг хромосома назарияси
1.Генлар хромосомада жойлашган.
2.Хар бир хромосомада ,бириккан генлар гурухи бўлади, битта         
хромосомадаги генлар битта бириккан ген гуруҳини ҳосил  қилади.
3.Хар бир турнинг бириккан генлар гуруҳи, ҳужайрадаги гаплоид 
тўпламдаги хромосомалар сонига тенг булади.
4.Генлар хромосомада бир чизиқ бўйлаб жойлашган бўлиб, геннинг 
хромосомада жойлашган ўрни локус дейилади.
5.Мейоз пайтида гомологик хромосомалар ўртасида кросинговер 
содир бўлиб, хромосомалар ўзаро генларини алмаштириши мумкин.
6.Хромосомалар ўртасида бўладиган кросинговернинг сони, 
генларнинг орасидаги масофага тўғри пропорционалдир.
Logotip
Ирсиятнинг хромосома назарияси 1.Генлар хромосомада жойлашган. 2.Хар бир хромосомада ,бириккан генлар гурухи бўлади, битта хромосомадаги генлар битта бириккан ген гуруҳини ҳосил қилади. 3.Хар бир турнинг бириккан генлар гуруҳи, ҳужайрадаги гаплоид тўпламдаги хромосомалар сонига тенг булади. 4.Генлар хромосомада бир чизиқ бўйлаб жойлашган бўлиб, геннинг хромосомада жойлашган ўрни локус дейилади. 5.Мейоз пайтида гомологик хромосомалар ўртасида кросинговер содир бўлиб, хромосомалар ўзаро генларини алмаштириши мумкин. 6.Хромосомалар ўртасида бўладиган кросинговернинг сони, генларнинг орасидаги масофага тўғри пропорционалдир.
Эркак ва ургочи дрозофиланинг 
хромосома комплекслари
Logotip
Эркак ва ургочи дрозофиланинг хромосома комплекслари
Дрозофилада жинснинг цитологик 
механизми
Logotip
Дрозофилада жинснинг цитологик механизми
 Жинс генетикаси (белгиларни жинсга боглик 
холда ирсийланиши)
XaXa
XaY
XАY
XAXa
XAXA
XaY
XAXa
XАY
XAXa
XAY
XaXa
XaY
XAXA, XAXa
XAY
XaY
Logotip
Жинс генетикаси (белгиларни жинсга боглик холда ирсийланиши) XaXa XaY XАY XAXa XAXA XaY XAXa XАY XAXa XAY XaXa XaY XAXA, XAXa XAY XaY
Genetik xarita tuzish
• Hozirgi 
paytda 
somatik 
hujayralami 
chatishtirish 
usuli 
yordamida odam xromosomalarining genetik xaritasini tuzish 
bo'yicha juda katta ishlar olib borilmoqda. Chunki bu usul juda 
qulay bo'lib chatishtirish uchun organizm emas, balki ulaming 
somatik hujayralarinigina olishning o'zi kifoya. Bu usul 
yordamida odamning hujayralari organizmdan tashqarida, ya'ni 
maxsus moslamali idishlarda boshqa organizmning (sichqon, 
maymun, tovuq, kalamush, xitoy xomyagi va boshqalar) somatik 
hujayralari bilan birga o'stiriladi. O'zaro chatishtirishda har xil 
organizmga mansub bo'lgan ikkita hujayra birga o'stirilganda 
ular bir-birlari bilan qo'shiladi. Hujayralarning qo'shilishini 
tezlashtirish uchun ular o'stirilayotgan idishga Sendey virusi 
tushiriladi. Bir organizmga tegishli bo'lgan hujayralarning 
qo'shilishidan gomokarionlar, ikki xil organizmga tegishli 
bo'lganlaridan esa geterokarionlar hosil bo'ladi.
Logotip
Genetik xarita tuzish • Hozirgi paytda somatik hujayralami chatishtirish usuli yordamida odam xromosomalarining genetik xaritasini tuzish bo'yicha juda katta ishlar olib borilmoqda. Chunki bu usul juda qulay bo'lib chatishtirish uchun organizm emas, balki ulaming somatik hujayralarinigina olishning o'zi kifoya. Bu usul yordamida odamning hujayralari organizmdan tashqarida, ya'ni maxsus moslamali idishlarda boshqa organizmning (sichqon, maymun, tovuq, kalamush, xitoy xomyagi va boshqalar) somatik hujayralari bilan birga o'stiriladi. O'zaro chatishtirishda har xil organizmga mansub bo'lgan ikkita hujayra birga o'stirilganda ular bir-birlari bilan qo'shiladi. Hujayralarning qo'shilishini tezlashtirish uchun ular o'stirilayotgan idishga Sendey virusi tushiriladi. Bir organizmga tegishli bo'lgan hujayralarning qo'shilishidan gomokarionlar, ikki xil organizmga tegishli bo'lganlaridan esa geterokarionlar hosil bo'ladi.
Ҳужайраларни ўзаро чатиштириш: 
I, II - ҳар хил турга кирувчи организм ҳужайралари; III- 
гетерокарион; 
IV, V - гомокарионлар.
Logotip
Ҳужайраларни ўзаро чатиштириш: I, II - ҳар хил турга кирувчи организм ҳужайралари; III- гетерокарион; IV, V - гомокарионлар.
• Hozirgi paytda shu usul yordamida odamni 
quyidagi xromosomalarida ikkita, uchta va undan
• ortiq genlarning joylashganligi aniqlangan: 1, 2, 
5, 6, 7, 9, 10, 11, 12, 15, 16, 17, 19, 20, 21 va X.
• Shularning ichida eng yaxshi o'rganilganlari 
birinchi autosoma va X - xromosoma bo'lib, 
birinchi autosomada 20 dan ortiq, X-
xromosomada esa 100 ga yaqin genlar 
aniqlangan. Y- xromosomada esa hammasi bo'lib 
3 tagina gen aniqlangan.
Logotip
• Hozirgi paytda shu usul yordamida odamni quyidagi xromosomalarida ikkita, uchta va undan • ortiq genlarning joylashganligi aniqlangan: 1, 2, 5, 6, 7, 9, 10, 11, 12, 15, 16, 17, 19, 20, 21 va X. • Shularning ichida eng yaxshi o'rganilganlari birinchi autosoma va X - xromosoma bo'lib, birinchi autosomada 20 dan ortiq, X- xromosomada esa 100 ga yaqin genlar aniqlangan. Y- xromosomada esa hammasi bo'lib 3 tagina gen aniqlangan.
Одам хромосомаларидан биринчи аутосоманинг 
генетик ҳаритаси.
Logotip
Одам хромосомаларидан биринчи аутосоманинг генетик ҳаритаси.