“Milliy tarbiya” fanini o‘qitishning noan’anaviy hamda masofaviy shakllari

Time

Yuklangan vaqt

2025-11-08

Downloads

Yuklab olishlar soni

0

Pages

Sahifalar soni

19

File size

Fayl hajmi

110,2 KB


“Milliy tarbiya” fanini o‘qitishning noan’anaviy hamda masofaviy shakllari.
Reja:
1.  O‘qitishning  noan’anaviy  shakllari  xususiyatlari. “Milliy tarbiya”  fanini
o‘qitishda xorij tajribasidan foydalanish. 
2. Milliy tarbiya fanini o‘qitishda individual uslublar.
3.  Masofaviy ta’lim xususiyatlari. “Milliy tarbiya” fanini o‘qitishda masofaviy
ta’limning o‘rni.
4. Masofaviy ta’lim vositasida “Milliy tarbiya” fanini o‘qitish samaradorligi.
O‘qitishning  noan’anaviy  shakllari  xususiyatlari.
 Jamiyatning
rivojlanishida o‘qitishning noan’anaviy shakllarini amaliyotga tadbiq etish jarayoni
kechmoqda.  Noan’anaviy shakl deganda auditoriyadan tashqari mashg‘ulotlar va
masofaviy  ta’limning  shakllari  tushuniladi.  Bunday  ta’limning  o‘ziga  xos
xususiyatlari quyidagilardan iborat:
- o‘quv materiallarining erkin tanlanishi va ularning amaliyot bilan bog‘liqligi;
- ta’lim oluvchilarning erkin munosabatda bo‘lishi;
- ta’lim oluvchi va ta’lim beruvchilarning faolligi;
- ta’lim va tarbiyada amaliy samaraga erishishning mavjudligi.
Shu  sababli  bugungi  kunda  o‘qitishning  noan’anaviy  shakllariga  alohida
e’tibor  berilmoqda.  Misol  uchun,  ana  shunday  shakllardan  biri  auditoriyadan
tashqari  mashg‘ulotlardir.  Bunday  mashg‘ulotlarning  quyidagi  turlari  o‘qitish
jarayonida maqsadga erishish imkonini beradi:
- “Tarbiya” fani bo‘yicha maxsus kurslar, to‘garaklar va klublar tashkil qilish;
Logotip
“Milliy tarbiya” fanini o‘qitishning noan’anaviy hamda masofaviy shakllari. Reja: 1. O‘qitishning noan’anaviy shakllari xususiyatlari. “Milliy tarbiya” fanini o‘qitishda xorij tajribasidan foydalanish. 2. Milliy tarbiya fanini o‘qitishda individual uslublar. 3. Masofaviy ta’lim xususiyatlari. “Milliy tarbiya” fanini o‘qitishda masofaviy ta’limning o‘rni. 4. Masofaviy ta’lim vositasida “Milliy tarbiya” fanini o‘qitish samaradorligi. O‘qitishning noan’anaviy shakllari xususiyatlari. Jamiyatning rivojlanishida o‘qitishning noan’anaviy shakllarini amaliyotga tadbiq etish jarayoni kechmoqda. Noan’anaviy shakl deganda auditoriyadan tashqari mashg‘ulotlar va masofaviy ta’limning shakllari tushuniladi. Bunday ta’limning o‘ziga xos xususiyatlari quyidagilardan iborat: - o‘quv materiallarining erkin tanlanishi va ularning amaliyot bilan bog‘liqligi; - ta’lim oluvchilarning erkin munosabatda bo‘lishi; - ta’lim oluvchi va ta’lim beruvchilarning faolligi; - ta’lim va tarbiyada amaliy samaraga erishishning mavjudligi. Shu sababli bugungi kunda o‘qitishning noan’anaviy shakllariga alohida e’tibor berilmoqda. Misol uchun, ana shunday shakllardan biri auditoriyadan tashqari mashg‘ulotlardir. Bunday mashg‘ulotlarning quyidagi turlari o‘qitish jarayonida maqsadga erishish imkonini beradi: - “Tarbiya” fani bo‘yicha maxsus kurslar, to‘garaklar va klublar tashkil qilish;
- muzeylar va sayohat maskanlarida tarbiya masalalari bo‘yicha mashg‘ulotlar
tashkil etish;
- jamiyatimizning  eng  mashhur  kishilari  bilan  suhbatlar  va  uchrashuvlar
tashkil qilish;
- tarbiya  jarayonida  muvaffaqiyatga  erishayotganlarni
 axborot-
kommunikatsion vositalari orqali namuna sifatida ko‘rsatib borish.
O‘qitishning  bunday  noa’anaviy  shakllari  ta’limning  amaliy  jihatini
kuchaytiradi. 
Mazkur  fanning  noan’anaviy  o‘qitish 
shakllaridan 
foydalanishda
quyidagilarga alohida e’tibor berish kerak:
-  har  bir  mavzuni  imkon  qadar  auditoriyadan  tashqari  mashg‘ulotlar
vositasida amaliy jihatdan mustahkamlash;
-  mavzular bo‘yicha ta’lim oluvchilarning og‘zaki va yozma tashabbuslarini
hisobga olgan holda muntazam yangi ma’lumotlar bilan boyitib borish;
-  mavzular bo‘yicha mutaxassislarning takliflari va ularning ishtirokidagi
mashg‘ulotlarni kengaytirib borish;
-  mazkur fanning amaliy mashg‘ulotlarini noan’anaviy shakllarda o‘tkazish.
Bunday yondashuv “Tarbiya” fanini noan’anaviy shakllarda o‘qitish vositalari
hisoblanadi.  Shuni  ta’kidlash  lozimki,  o‘qitishning  noan’anaviy  shakllari
amaliyotga yo‘naltirilganligi bilan ahamiyatga ega. Shu sababli oliy pedagogik
ta’lim  jarayonida mazkur  fanni  noan’anaviy  o‘qitish shakllariga  asosan  ta’lim
berish asoslari bo‘yicha bo‘lajak boshlang‘ich sinf o‘qituvchilariga yetarli darajada
nazariy bilim va ko‘nikma berish taqozo etiladi. Bizning yondashuvimizga ko‘ra,
o‘qitishning  elektron-modulli  tizimi  sharoitida  noan’anaviy  mashg‘ulotlar
shakllarini  amaliy  mashg‘ulotlar  vositasida  tashkil  etish  maqsadga  muvofiq
bo‘ladi.  Umuman,  amaliy  mashg‘ulotlarni  noan’anaviy  shaklda,  ya’ni
auditoriyadan  tashqari  mashg‘ulotlar  vositasida  amalga  oshirish  samarali
hisoblanadi.  Shu  jihatdan  “Tarbiya”  fanini  noan’anaviy  shakllarga  asosan
talabalarga tushuntirish, ularning mazkur fan bo‘yicha ko‘nikmalarini rivojlantirish
va tarbiya ishi jarayoniga tayyorlash amaliy jihatdan kutilgan samarani beradi. 
“Tarbiya” fanini o‘qitishda xorij tajribasidan foydalanish. “Tarbiya” fani
O‘zbekiston ta’lim tizimi uchun mutlaqo yangi hodisa hisoblanadi. Shu sababli bu
Logotip
- muzeylar va sayohat maskanlarida tarbiya masalalari bo‘yicha mashg‘ulotlar tashkil etish; - jamiyatimizning eng mashhur kishilari bilan suhbatlar va uchrashuvlar tashkil qilish; - tarbiya jarayonida muvaffaqiyatga erishayotganlarni axborot- kommunikatsion vositalari orqali namuna sifatida ko‘rsatib borish. O‘qitishning bunday noa’anaviy shakllari ta’limning amaliy jihatini kuchaytiradi. Mazkur fanning noan’anaviy o‘qitish shakllaridan foydalanishda quyidagilarga alohida e’tibor berish kerak: - har bir mavzuni imkon qadar auditoriyadan tashqari mashg‘ulotlar vositasida amaliy jihatdan mustahkamlash; - mavzular bo‘yicha ta’lim oluvchilarning og‘zaki va yozma tashabbuslarini hisobga olgan holda muntazam yangi ma’lumotlar bilan boyitib borish; - mavzular bo‘yicha mutaxassislarning takliflari va ularning ishtirokidagi mashg‘ulotlarni kengaytirib borish; - mazkur fanning amaliy mashg‘ulotlarini noan’anaviy shakllarda o‘tkazish. Bunday yondashuv “Tarbiya” fanini noan’anaviy shakllarda o‘qitish vositalari hisoblanadi. Shuni ta’kidlash lozimki, o‘qitishning noan’anaviy shakllari amaliyotga yo‘naltirilganligi bilan ahamiyatga ega. Shu sababli oliy pedagogik ta’lim jarayonida mazkur fanni noan’anaviy o‘qitish shakllariga asosan ta’lim berish asoslari bo‘yicha bo‘lajak boshlang‘ich sinf o‘qituvchilariga yetarli darajada nazariy bilim va ko‘nikma berish taqozo etiladi. Bizning yondashuvimizga ko‘ra, o‘qitishning elektron-modulli tizimi sharoitida noan’anaviy mashg‘ulotlar shakllarini amaliy mashg‘ulotlar vositasida tashkil etish maqsadga muvofiq bo‘ladi. Umuman, amaliy mashg‘ulotlarni noan’anaviy shaklda, ya’ni auditoriyadan tashqari mashg‘ulotlar vositasida amalga oshirish samarali hisoblanadi. Shu jihatdan “Tarbiya” fanini noan’anaviy shakllarga asosan talabalarga tushuntirish, ularning mazkur fan bo‘yicha ko‘nikmalarini rivojlantirish va tarbiya ishi jarayoniga tayyorlash amaliy jihatdan kutilgan samarani beradi. “Tarbiya” fanini o‘qitishda xorij tajribasidan foydalanish. “Tarbiya” fani O‘zbekiston ta’lim tizimi uchun mutlaqo yangi hodisa hisoblanadi. Shu sababli bu
fanni  o‘qitishda  xorij  tajribalaridan foydalanish  muhim  ahamiyatga  ega.  Bu
o‘rinda e’tiboringizga eng muhim xorij tajribalarini taqdim etamiz.
Buyuk  Britaniyada tarbiya  jarayoni  psixologik  qonuniyatlarga  asoslanadi.
Unda tarbiyalanuvchilarda oliyjanoblik ko‘nikmasini shakllantirishga asosiy e’tibor
qaratiladi. Ayni paytda, ingliz tilining xalqaro tillardan biri ekanligidan foydalanib,
tarbiyalanuvchilar dunyoda kasbiy faoliyat ko‘rsatishga yo‘naltiriladi.  
Germaniyada tarbiya jarayonida asosiy e’tibor ideal g‘oyalarga qaratiladi.
Bunda har bir yosh avlodda ideal g‘oya bo‘lishiga erishish uchun qisqa va aniq
tizimga ega tarbiya jarayoniga asoslaniladi. Shu sababli germaniyalik fuqarolar
ko‘p hollarda haqgo‘yligi bilan ajralib turadi.
Fransiya tarbiya jarayonida shaxsning estetik didini rivojlantirishga alohida
e’tibor beriladi. Bunda har bir frantsuz kishisi hamma narsadar estetik go‘zallik
izlash ruhi bilan voyaga yetkaziladi. Shu sababli  Fransiyaning ta’lim tizimida
ma’rifatparvarlik g‘oyasi ustuvor hisoblanadi.
Italiya tarbiya jarayonida avlodlar bilan g‘ururlanish ruhi ustuvor qo‘yiladi.
Haqiqatan ham mazkur mamlakatdan yetishib chiqgan Suqrot, Aflotun, Aristotel
va Sitseronning insoniyat ta’limiga qilgan hizmati mashhurdir. 
Saudiya  Arabistonida tarbiya  jarayonida  shaxsning  e’tiqodli  bo‘lishiga
alohida e’tibor beriladi. Bunda shaxsda sog‘lom e’tiqod, diniy bag‘rikenglik va
odamlarni tushunuvchanlik ko‘nikmalarini shakllantirish bilan yosh avlod voyaga
yetkaziladi.
Diqqat  qilinsa,  mazkur  xorij  tajribalaridan  “Tarbiya”  fanini  o‘qitishda
foydalanish muqsadga muvofiq bo‘ladi. Bu borada ayniqsa, boshlang‘ich ta’limda
amalga  oshiriladigan  “Tarbiya”  fanini  o‘qitish  jarayonida  o‘qituvchi  maqbul
hisoblagan xorij tajribasidan foydalanish tavsiya etiladi.  
Tarbiya bo‘yicha Yevropa va Osiyo xalqlari pedagogikasida umumiylik va
farqlilik jihatlari  mavjud. Bunda  insonni  tarbiyalash,  uni  madaniylashtirish  va
ijtimoiylashtirish  jihatidan  umumiylikka  ega,  ayni  paytda,  jismoniy,  aqliy  va
axloqiy jihatdan tarbiyalashda xorij tajribasida farqliliklar uchraydi. Misol uchun,
AQSHda  asosan  aqliy  ko‘nikmalarni  shakllarntirish  va  rivojlantirishga  urg‘u
beriladi, Osiyo mamlakatlaridan islom diniga amal qiluvchi davlatlarda aqliy va
axloqiy tarbiyaning uyg‘unligiga asosiy e’tibor qaratiladi. Shu sababli “Tarbiya”
Logotip
fanni o‘qitishda xorij tajribalaridan foydalanish muhim ahamiyatga ega. Bu o‘rinda e’tiboringizga eng muhim xorij tajribalarini taqdim etamiz. Buyuk Britaniyada tarbiya jarayoni psixologik qonuniyatlarga asoslanadi. Unda tarbiyalanuvchilarda oliyjanoblik ko‘nikmasini shakllantirishga asosiy e’tibor qaratiladi. Ayni paytda, ingliz tilining xalqaro tillardan biri ekanligidan foydalanib, tarbiyalanuvchilar dunyoda kasbiy faoliyat ko‘rsatishga yo‘naltiriladi. Germaniyada tarbiya jarayonida asosiy e’tibor ideal g‘oyalarga qaratiladi. Bunda har bir yosh avlodda ideal g‘oya bo‘lishiga erishish uchun qisqa va aniq tizimga ega tarbiya jarayoniga asoslaniladi. Shu sababli germaniyalik fuqarolar ko‘p hollarda haqgo‘yligi bilan ajralib turadi. Fransiya tarbiya jarayonida shaxsning estetik didini rivojlantirishga alohida e’tibor beriladi. Bunda har bir frantsuz kishisi hamma narsadar estetik go‘zallik izlash ruhi bilan voyaga yetkaziladi. Shu sababli Fransiyaning ta’lim tizimida ma’rifatparvarlik g‘oyasi ustuvor hisoblanadi. Italiya tarbiya jarayonida avlodlar bilan g‘ururlanish ruhi ustuvor qo‘yiladi. Haqiqatan ham mazkur mamlakatdan yetishib chiqgan Suqrot, Aflotun, Aristotel va Sitseronning insoniyat ta’limiga qilgan hizmati mashhurdir. Saudiya Arabistonida tarbiya jarayonida shaxsning e’tiqodli bo‘lishiga alohida e’tibor beriladi. Bunda shaxsda sog‘lom e’tiqod, diniy bag‘rikenglik va odamlarni tushunuvchanlik ko‘nikmalarini shakllantirish bilan yosh avlod voyaga yetkaziladi. Diqqat qilinsa, mazkur xorij tajribalaridan “Tarbiya” fanini o‘qitishda foydalanish muqsadga muvofiq bo‘ladi. Bu borada ayniqsa, boshlang‘ich ta’limda amalga oshiriladigan “Tarbiya” fanini o‘qitish jarayonida o‘qituvchi maqbul hisoblagan xorij tajribasidan foydalanish tavsiya etiladi. Tarbiya bo‘yicha Yevropa va Osiyo xalqlari pedagogikasida umumiylik va farqlilik jihatlari mavjud. Bunda insonni tarbiyalash, uni madaniylashtirish va ijtimoiylashtirish jihatidan umumiylikka ega, ayni paytda, jismoniy, aqliy va axloqiy jihatdan tarbiyalashda xorij tajribasida farqliliklar uchraydi. Misol uchun, AQSHda asosan aqliy ko‘nikmalarni shakllarntirish va rivojlantirishga urg‘u beriladi, Osiyo mamlakatlaridan islom diniga amal qiluvchi davlatlarda aqliy va axloqiy tarbiyaning uyg‘unligiga asosiy e’tibor qaratiladi. Shu sababli “Tarbiya”
fanini o‘qitishda xorij tajribasidan foydalanish uchun quyidagilarga e’tibor berish
tavsiya etiladi:
- aqliy,  axloqiy,  jismoniy,  ruhiy  va  estetik  tarbiyalarga  doir  muayyan
mamlakatning tajribasini o‘rganish hamda uning ilg‘or jihatlarini qabul qilish;
- xorij tajribasidan shaxsni umuminsoniy qadriyatlar ruhida tarbiyalashda
foydalanish;
- O‘zbekiston Respublikasi Milliy malakalar ramkasiga asosan xorijning
tarbiyaviy ishlar tajribasidan foydalanganda ijodiy yondashish;
- xorij mamlakatlarida o‘ziga xos tajribadan o‘tgan dinlararo bag‘rikenglik,
millatlaro  totuvlik  va  elatlar  hamda  millatlarning  qadriyatlarini  hurmat  qilish
ko‘nikmalarini qabul qilish;
- umuminsoniy  g‘oyalar  bo‘lgan  birodarlik  va  tinchliksevarlik
kompetensiyalarini shaxsda tarkib toptirishga e’tibor berish.
Kezi kelganda ta’kidlash lozimki, “Tarbiya” fanimizning negizini ikki tamoyil
tashkil etadi: insonparvarlik va demokratlik. Bu tamoyillar mazkur fan vositasida
boshlang‘ich  ta’limdayoq  o‘quvchilar  ongida  singdirilishi  va  bunda  xorijiy
mamlakatlarning  tajribalarini  hisobga  olish  zaruriyat  hisoblanadi.  Chunki
dunyodagi barcha xalqlar insonparvarlik va demokratlik qadriyatlarini birlamchi
biladi hamda tarbiya jarayonida ana shu tamoyillarni ustuvor darajada belgilaydi.
Shu jihatdan “Tarbiya” fani milliylik negizida umuminsoniylik tizimi g‘oyasiga
asoslanadi. Bu g‘oyani bo‘lajak boshlang‘ich sinf o‘qituvchilari ko‘nikma sifatida
qabul qilishi kerak. 
“Tarbiya” fanini o‘qitishda individual uslublar. “Tarbiya” fanini o‘qitishda
individual uslublarning muhim o‘rni bor. Individual uslublar deganda mazkur fan
bo‘yicha o‘ziga xos usul, uslub va yondashuvlarga ega o‘qituvchilarning tajribasi
nazarda  tutiladi.  Shu  sababli  oliy  pedagogik  ta’lim  jarayonida  bo‘lajak
boshlang‘ich sinf o‘qituvchilarini individual uslub bilan qurollantirish quyidagicha
amalga oshiriladi:
-  o‘qitishning eng oson, maqbul va samarali uslublari bilan tanishtirish;
-  pedagogik  va  malakaviy  amaliyot  jarayonida  ilg‘or  o‘qituvchilarning
tajribasi bilan tanishtirish;
-  talabada mavjud bo‘lgan uslubni rivojlantirish;
Logotip
fanini o‘qitishda xorij tajribasidan foydalanish uchun quyidagilarga e’tibor berish tavsiya etiladi: - aqliy, axloqiy, jismoniy, ruhiy va estetik tarbiyalarga doir muayyan mamlakatning tajribasini o‘rganish hamda uning ilg‘or jihatlarini qabul qilish; - xorij tajribasidan shaxsni umuminsoniy qadriyatlar ruhida tarbiyalashda foydalanish; - O‘zbekiston Respublikasi Milliy malakalar ramkasiga asosan xorijning tarbiyaviy ishlar tajribasidan foydalanganda ijodiy yondashish; - xorij mamlakatlarida o‘ziga xos tajribadan o‘tgan dinlararo bag‘rikenglik, millatlaro totuvlik va elatlar hamda millatlarning qadriyatlarini hurmat qilish ko‘nikmalarini qabul qilish; - umuminsoniy g‘oyalar bo‘lgan birodarlik va tinchliksevarlik kompetensiyalarini shaxsda tarkib toptirishga e’tibor berish. Kezi kelganda ta’kidlash lozimki, “Tarbiya” fanimizning negizini ikki tamoyil tashkil etadi: insonparvarlik va demokratlik. Bu tamoyillar mazkur fan vositasida boshlang‘ich ta’limdayoq o‘quvchilar ongida singdirilishi va bunda xorijiy mamlakatlarning tajribalarini hisobga olish zaruriyat hisoblanadi. Chunki dunyodagi barcha xalqlar insonparvarlik va demokratlik qadriyatlarini birlamchi biladi hamda tarbiya jarayonida ana shu tamoyillarni ustuvor darajada belgilaydi. Shu jihatdan “Tarbiya” fani milliylik negizida umuminsoniylik tizimi g‘oyasiga asoslanadi. Bu g‘oyani bo‘lajak boshlang‘ich sinf o‘qituvchilari ko‘nikma sifatida qabul qilishi kerak. “Tarbiya” fanini o‘qitishda individual uslublar. “Tarbiya” fanini o‘qitishda individual uslublarning muhim o‘rni bor. Individual uslublar deganda mazkur fan bo‘yicha o‘ziga xos usul, uslub va yondashuvlarga ega o‘qituvchilarning tajribasi nazarda tutiladi. Shu sababli oliy pedagogik ta’lim jarayonida bo‘lajak boshlang‘ich sinf o‘qituvchilarini individual uslub bilan qurollantirish quyidagicha amalga oshiriladi: - o‘qitishning eng oson, maqbul va samarali uslublari bilan tanishtirish; - pedagogik va malakaviy amaliyot jarayonida ilg‘or o‘qituvchilarning tajribasi bilan tanishtirish; - talabada mavjud bo‘lgan uslubni rivojlantirish;
-  talabani o‘zi ustida ishlashga ko‘niktirish.
Bunday  yondashuv  asosida  bo‘lajak  boshlang‘ich  sinf  o‘qituvchilarini
individual uslubini shakllantirish imkoniyati mavjud. 
“Tarbiya”  fanini  o‘qitishda  individual  uslublarni  o‘zlashtirish  jarayoni
quyidagicha amalga oshiriladi:
-  ilg‘or va tajribali o‘qituvchilarning o‘qitish uslublarini o‘rganib borish va
ularning mashg‘ulotlarida ishtirok etish;
-  pedagogik  adabiyotlar  orqali  mashhur  o‘qituvchilarning  tajribalarini
o‘rganib borish;
-  malakaviy  va  pedagogik  amaliyotlar  davrida  umumta’lim  maktablari
o‘qituvchilarining mashg‘ulotlarida ishtirok etish;
-  individual uslublar bo‘yicha izlanishlar olib borish.
-  Bunday yondashuv bo‘lajak boshlang‘ich sinf o‘qituvchilarida o‘qitishning
individual uslublari bo‘yicha ko‘nikmani shakllantiradi.
-  o‘qitishning individual uslubida mutaxassisning psixologik mahorati ham
aks etadi. Shu ma’noda har bir talaba o‘zining ruhiy tajribalari asosida individual
uslub bo‘yicha izlanishlar olib borishi kutilgan samarani beradi. Buning uchun
quyidagilarga amal qilish kerak:
-  izlanish jarayonida ruhiy ko‘tarinkilikka amal qilish;
-  o‘zi yoqtirgan individual uslubni o‘rganishga harakat qilish; 
-  boshlang‘ich  sinf  o‘quvchilarining  psixologik  imkoniyatlari  bo‘yicha
ma’lumotga ega bo‘lish;
-  imkonqadar ijtimoiy psixologiya qoidalarini o‘rganish.
Bunday  yondashuv  o‘qitishning  individual  uslublarini  o‘zlashtirishda  qo‘l
keladi. Shuni ta’kidlash lozimki, har bir mohir pedagog aynan individual izlanish
tufayli  o‘zining  o‘qitish  uslubiga  ega  bo‘ladi.  Pedagog  olimlarning  fikricha,
individual  uslubga  ega  bo‘lish  uchun  3  yil  yetarli  muddat  hisoblanadi.  Shu
ma’noda “Tarbiya” fanini o‘qitishda har bir boshlang‘ich sinf o‘qituvchisining
individual uslubga ega bo‘lishidan jamiyat manfaatdor hisoblanadi.
O‘qitishning individual uslubi ta’lim va tarbiya jarayonida bir xillikni oldini
oladi hamda o‘qitish jarayonida turli xillikni tarkib toptiradi. O‘qitishning turli
uslublar,  yondashuvlar  va  yo‘nalishlarga  ega  bo‘lishi  ta’lim  va  tarbiyaning
Logotip
- talabani o‘zi ustida ishlashga ko‘niktirish. Bunday yondashuv asosida bo‘lajak boshlang‘ich sinf o‘qituvchilarini individual uslubini shakllantirish imkoniyati mavjud. “Tarbiya” fanini o‘qitishda individual uslublarni o‘zlashtirish jarayoni quyidagicha amalga oshiriladi: - ilg‘or va tajribali o‘qituvchilarning o‘qitish uslublarini o‘rganib borish va ularning mashg‘ulotlarida ishtirok etish; - pedagogik adabiyotlar orqali mashhur o‘qituvchilarning tajribalarini o‘rganib borish; - malakaviy va pedagogik amaliyotlar davrida umumta’lim maktablari o‘qituvchilarining mashg‘ulotlarida ishtirok etish; - individual uslublar bo‘yicha izlanishlar olib borish. - Bunday yondashuv bo‘lajak boshlang‘ich sinf o‘qituvchilarida o‘qitishning individual uslublari bo‘yicha ko‘nikmani shakllantiradi. - o‘qitishning individual uslubida mutaxassisning psixologik mahorati ham aks etadi. Shu ma’noda har bir talaba o‘zining ruhiy tajribalari asosida individual uslub bo‘yicha izlanishlar olib borishi kutilgan samarani beradi. Buning uchun quyidagilarga amal qilish kerak: - izlanish jarayonida ruhiy ko‘tarinkilikka amal qilish; - o‘zi yoqtirgan individual uslubni o‘rganishga harakat qilish; - boshlang‘ich sinf o‘quvchilarining psixologik imkoniyatlari bo‘yicha ma’lumotga ega bo‘lish; - imkonqadar ijtimoiy psixologiya qoidalarini o‘rganish. Bunday yondashuv o‘qitishning individual uslublarini o‘zlashtirishda qo‘l keladi. Shuni ta’kidlash lozimki, har bir mohir pedagog aynan individual izlanish tufayli o‘zining o‘qitish uslubiga ega bo‘ladi. Pedagog olimlarning fikricha, individual uslubga ega bo‘lish uchun 3 yil yetarli muddat hisoblanadi. Shu ma’noda “Tarbiya” fanini o‘qitishda har bir boshlang‘ich sinf o‘qituvchisining individual uslubga ega bo‘lishidan jamiyat manfaatdor hisoblanadi. O‘qitishning individual uslubi ta’lim va tarbiya jarayonida bir xillikni oldini oladi hamda o‘qitish jarayonida turli xillikni tarkib toptiradi. O‘qitishning turli uslublar, yondashuvlar va yo‘nalishlarga ega bo‘lishi ta’lim va tarbiyaning
samaradorligiga olib keladi. Shu sababli “Tarbiya” fanini o‘qitishda individual
uslublarning o‘ziga xos amaliy ahamiyati bor. Oliy pedagogik ta’lim jarayonida
bo‘lajak boshlang‘ich sinf o‘qituvchilari individual uslublarni o‘zlashtirishi, bu
borada  alohida  izlanishlar  olib  borishi  va  Ustozlar  maslahatidan  oqilona
foydalanishi tavsiya etiladi.
Kuzatishlar  va  tahlillar  shuni  ko‘rsatadiki,  mamlakatimizda  o‘zining
individual  uslubiga  ega  boshlang‘ich  sinf  o‘qituvchilari  ko‘p.  Ayni  paytda,
axborot-kommunikatsion  vositalar  asosida  ularning  uslublarini  targ‘ib  qilish,
pedagogik turkumdagi o‘quv adabiyotlarida bunday o‘ziga xos uslublarni tahlilini
berish va ana shunday uslubga ega o‘qituvchilarning oliy ta’lim muassasasi bilan
hamkorligini yo‘lga qo‘yish maqsadga muvofiq bo‘ladi. Misol uchun, bu borada
Toshkent  viloyati  Chirchiq  davlat  pedagogika  institutida  amaliy  ishlar  yo‘lga
qo‘yilgan.  Chirchiq  shahri  va  viloyatning  tumanlarida  “O‘qish  va  matematik
savodxonlik sinfi”, “Pedagoglar sinfi”, “Kelajak o‘qituvchisi” kabi amaliy tizimlar
tashkil etilgan. Buning natijasida o‘quvchilar va o‘qituvchilarning institut bilan
hamkorligi  talab  darajasida  yo‘lga  qo‘yilgan.  Natijada  Toshkent  viloyatining
maktablarida  faoliyat  ko‘rsatayotgan  individual  uslubiga  ega  o‘qituvchilarning
tajribalarini targ‘ibot qilish imkoniyatlariga ega bo‘linmoqda. 
Shunday  qilib,  “Tarbiya”  fanini  o‘qitishda   noan’anaviy  shakllarning
imkoniyatlaridan oqilona foydalanish maqsadga muvofiq bo‘ladi. Buning uchun
oliy  pedagogik  ta’lim  jarayonida  bo‘lajak  boshlang‘ich  sinf  o‘qituvchilari
o‘qitishning noan’anaviy shakllarini o‘zlashtirishi taqozo etiladi. 
Masofaviy ta’lim xususiyatlari. Masofaviy ta’lim o‘qitishning o‘ziga xos
shakllaridan biri bo‘lib, unda ta’lim va tarbiya jarayoni virtual asosda amalga
oshiriladi.  Pedagog  olimlarning  fikricha,  masofaviy  ta’limni  quyidagilarga
tayangan holda amalga oshirish samarali hisoblanadi:
-  televideniya orqali;
-  radio orqali;
-  kompyuter texnikasi vositasi orqali;
-  ixtisoslashgan texnik jihozlar vositasida.
Masofaviy  ta’limning  bu  vositalari  murakkab  sharoitlarda  ham  juda  qo‘l
keladi.  Misol  uchun,  COVID-19  pandemiya  sharoitida  mamlakatimiz  ta’lim
Logotip
samaradorligiga olib keladi. Shu sababli “Tarbiya” fanini o‘qitishda individual uslublarning o‘ziga xos amaliy ahamiyati bor. Oliy pedagogik ta’lim jarayonida bo‘lajak boshlang‘ich sinf o‘qituvchilari individual uslublarni o‘zlashtirishi, bu borada alohida izlanishlar olib borishi va Ustozlar maslahatidan oqilona foydalanishi tavsiya etiladi. Kuzatishlar va tahlillar shuni ko‘rsatadiki, mamlakatimizda o‘zining individual uslubiga ega boshlang‘ich sinf o‘qituvchilari ko‘p. Ayni paytda, axborot-kommunikatsion vositalar asosida ularning uslublarini targ‘ib qilish, pedagogik turkumdagi o‘quv adabiyotlarida bunday o‘ziga xos uslublarni tahlilini berish va ana shunday uslubga ega o‘qituvchilarning oliy ta’lim muassasasi bilan hamkorligini yo‘lga qo‘yish maqsadga muvofiq bo‘ladi. Misol uchun, bu borada Toshkent viloyati Chirchiq davlat pedagogika institutida amaliy ishlar yo‘lga qo‘yilgan. Chirchiq shahri va viloyatning tumanlarida “O‘qish va matematik savodxonlik sinfi”, “Pedagoglar sinfi”, “Kelajak o‘qituvchisi” kabi amaliy tizimlar tashkil etilgan. Buning natijasida o‘quvchilar va o‘qituvchilarning institut bilan hamkorligi talab darajasida yo‘lga qo‘yilgan. Natijada Toshkent viloyatining maktablarida faoliyat ko‘rsatayotgan individual uslubiga ega o‘qituvchilarning tajribalarini targ‘ibot qilish imkoniyatlariga ega bo‘linmoqda. Shunday qilib, “Tarbiya” fanini o‘qitishda noan’anaviy shakllarning imkoniyatlaridan oqilona foydalanish maqsadga muvofiq bo‘ladi. Buning uchun oliy pedagogik ta’lim jarayonida bo‘lajak boshlang‘ich sinf o‘qituvchilari o‘qitishning noan’anaviy shakllarini o‘zlashtirishi taqozo etiladi. Masofaviy ta’lim xususiyatlari. Masofaviy ta’lim o‘qitishning o‘ziga xos shakllaridan biri bo‘lib, unda ta’lim va tarbiya jarayoni virtual asosda amalga oshiriladi. Pedagog olimlarning fikricha, masofaviy ta’limni quyidagilarga tayangan holda amalga oshirish samarali hisoblanadi: - televideniya orqali; - radio orqali; - kompyuter texnikasi vositasi orqali; - ixtisoslashgan texnik jihozlar vositasida. Masofaviy ta’limning bu vositalari murakkab sharoitlarda ham juda qo‘l keladi. Misol uchun, COVID-19 pandemiya sharoitida mamlakatimiz ta’lim
tizimida  televidenie  orqali  o‘qitish  jarayoni  tashkil  etildi.  Kuzatishlar  shuni
ko‘rsatadiki, bunday ta’lim jarayonida boshlang‘ich sinf o‘quvchilari qiziqish va
hoxish bilan ishtirok etdi. Ularning o‘zlashtirish darajasi ham qoniqarli bo‘ldi. Shu
jihatdan onlayn shakldagi masofaviy ta’lim kutilgan samarani beradi.
Masofaviy ta’limda quyidagilarga amal qilish birlamchi hisoblanadi:
-  ta’lim beruvchi va ta’lim oluvchilarning faolligi;
-  o‘quv materiallarining qulayligi va takomillashtirilib boruvchanligi;
-  o‘qitishning  multimediya,  animatsiya  shakllaridan  foydalanishning
mavjudligi;
-  
matbuot  vositalari  orqali  o‘quv  materiallarini  shakllantirish
imkoniyatlarining borligi;
-  masofaviy ta’lim vositasida ta’lim va tarbiyani ommalashtirish.
Umuman, masofaviy ta’lim hozirgi zamon ta’lim va tarbiya jarayonining
zamonaviy shakllaridan biri hisoblanadi. Bu ta’lim shakliga dunyoning ko‘pchilik
mamlakatlari amal qilmoqda. Misol uchun, Birlashgan Millatlar Tashkilotining
tashabbusi bilan “Hayot davomida ta’lim olish” dasturi amalga kiritildi. Unga
ko‘ra, inson butun umri davomida ta’lim olishi mumkin va bu g‘oya O‘zbekiston
Respublikasi “Ta’lim to‘g‘risida”gi Qonunida ham  aks etgan. Mazkur g‘oyani
amalga oshirishda masofaviy ta’lim asosiy o‘qitish shakli hisoblanadi. Shu jihatdan
“Tarbiya” fanini o‘qitishda ham masofaviy ta’limning muhim o‘rni bor. Masalan,
katta yoshli shaxsning tarbiyaga oid muammolari, savollari va murojaatlari aynan
masofaviy  ta’lim  vositasida  hal  etiladi.  Shu  sababli  oliy  pedagogik  ta’lim
jarayonida  bo‘lajak  boshlang‘ich  sinf  o‘qituvchilarining  masofaviy  ta’lim
asoslarini chuqur o‘zlashtirilishi taqozo etiladi.
Masofaviy ta’lim quyidagilarga asoslanib amalga oshiriladi:
1) masofaviy ta’lim o‘qishga ijobiy yondashuvni tarkib toptiradi;
2) pedagogik jarayoni maqsadi sifatida ta’lim oluvchiga yo‘nalish berishga
amal qilinadi;
3) metodologik,  nazariy  va  uslubiy  bilimlarni  qulaylashtirilgan  tarzda
beriladi;
4) bilim faoliyatini mustaqil tashkil etishga amal qilinadi;
5) ta’limning turli axborotlarini topish va o‘zlashtirishga imkoniyat beriladi.
Logotip
tizimida televidenie orqali o‘qitish jarayoni tashkil etildi. Kuzatishlar shuni ko‘rsatadiki, bunday ta’lim jarayonida boshlang‘ich sinf o‘quvchilari qiziqish va hoxish bilan ishtirok etdi. Ularning o‘zlashtirish darajasi ham qoniqarli bo‘ldi. Shu jihatdan onlayn shakldagi masofaviy ta’lim kutilgan samarani beradi. Masofaviy ta’limda quyidagilarga amal qilish birlamchi hisoblanadi: - ta’lim beruvchi va ta’lim oluvchilarning faolligi; - o‘quv materiallarining qulayligi va takomillashtirilib boruvchanligi; - o‘qitishning multimediya, animatsiya shakllaridan foydalanishning mavjudligi; - matbuot vositalari orqali o‘quv materiallarini shakllantirish imkoniyatlarining borligi; - masofaviy ta’lim vositasida ta’lim va tarbiyani ommalashtirish. Umuman, masofaviy ta’lim hozirgi zamon ta’lim va tarbiya jarayonining zamonaviy shakllaridan biri hisoblanadi. Bu ta’lim shakliga dunyoning ko‘pchilik mamlakatlari amal qilmoqda. Misol uchun, Birlashgan Millatlar Tashkilotining tashabbusi bilan “Hayot davomida ta’lim olish” dasturi amalga kiritildi. Unga ko‘ra, inson butun umri davomida ta’lim olishi mumkin va bu g‘oya O‘zbekiston Respublikasi “Ta’lim to‘g‘risida”gi Qonunida ham aks etgan. Mazkur g‘oyani amalga oshirishda masofaviy ta’lim asosiy o‘qitish shakli hisoblanadi. Shu jihatdan “Tarbiya” fanini o‘qitishda ham masofaviy ta’limning muhim o‘rni bor. Masalan, katta yoshli shaxsning tarbiyaga oid muammolari, savollari va murojaatlari aynan masofaviy ta’lim vositasida hal etiladi. Shu sababli oliy pedagogik ta’lim jarayonida bo‘lajak boshlang‘ich sinf o‘qituvchilarining masofaviy ta’lim asoslarini chuqur o‘zlashtirilishi taqozo etiladi. Masofaviy ta’lim quyidagilarga asoslanib amalga oshiriladi: 1) masofaviy ta’lim o‘qishga ijobiy yondashuvni tarkib toptiradi; 2) pedagogik jarayoni maqsadi sifatida ta’lim oluvchiga yo‘nalish berishga amal qilinadi; 3) metodologik, nazariy va uslubiy bilimlarni qulaylashtirilgan tarzda beriladi; 4) bilim faoliyatini mustaqil tashkil etishga amal qilinadi; 5) ta’limning turli axborotlarini topish va o‘zlashtirishga imkoniyat beriladi.
Shu sababli masofaviy ta’lim o‘ziga xos xususiyatlarga egaligi bilan ajralib
turadi.  Mazkur  ta’lim  turining  yagona  kamchiligi  shundaki,  shaxsning
tarbiyalanganlik darajasini kuzatib bo‘lmaydi. Bunda faqat maxsus o‘rganishlar
vositasida shaxsning tarbiyalanganlik darajasini monitoring qilib borish imkoniyati
mavjud. Eng asosiysi, masofaviy ta’lim vositasida bilim berishni kuchaytirish bilan
shaxs tarbiyasida natijaga erishish mumkin.
Masofaviy ta’limni tashkil etishda o‘qituvchi alohida tayyorgarlik ko‘rishi
lozim.  Bunda  o‘quv  materiallarini  tayyorlash,  o‘quvchilarning  o‘zlashtirish
shakllarini  ishlab  chiqish  va  masofadan  turib  beriladigan  ta’limning
samaradorligiga erishishga e’tibor berish muhim hisoblanadi. Buning natijasida
ta’lim oluvchi masofadan turib bilimlarni o‘zlashtiradi va o‘qituvchi tomonidan
berilgan topshiriqlarni bajarish bilan o‘zining bilim darajasini namoyon etadi. 
Axborot-kommunikatsion texnologiyalari  rivojlanib borgan  sari  masofaviy
ta’lim imkoniyatlaridan keng foydalanish amaliyotga kiritilmoqda. Shu sababli
oldiy  pedagogik  ta’lim  jarayonida  bo‘lajak  boshlang‘ich  sinf  o‘qituvchilari
ta’limning bu shakllarini kutilgan darajada o‘zlashtirilishi tavsiya etiladi.
“Tarbiya” fanini o‘qitishda masofaviy ta’limning o‘rni. “Tarbiya” fanini
o‘qitish jarayonida foydalaniladigan masofaviy ta’limning metodologik asoslarini
ishlab  chiqish  zaruriyat  bo‘lib  turibdi.  Bunday  metodologik  asoslarning  eng
muhimlari quyidagilardan iborat:
1)
masofaviy  o‘qitishga  kommunikativ  yondashuv:  bunda  masofaviy
ta’lim jarayonida qatnashuvchilarning muloqotlari asosida o‘qitish jarayoni amalga
oshiriladi va o‘quv materiallari texnik vositalar asosida taqdim etiladi;
2)
masofaviy  o‘qitishda  nazoratni  amalga  oshirish:  bunda  masofaviy
ta’lim jarayonida ta’lim berishning o‘ziga xos shakllariga asoslaniladi va ta’lim
oluvchilarning o‘zlashtirish jarayoni virtual tarzda nazorat qilib boriladi;
3)
masofaviy  o‘qitishning  axborotli  vazifasi:  bunda  masofaviy  ta’lim
jarayonidagi  o‘quv  materiallari  anketa,  jadval,  diagramma,  gistogramma  va
mulьtimediyalar shakllarda taqdim etiladi;
4)
masofaviy  ta’limda  o‘qitish  vazifasi:  bunda  asosiy  e’tibor  o‘quv
fanining mavzularini modullar asosida o‘qitishga qaratiladi.
Logotip
Shu sababli masofaviy ta’lim o‘ziga xos xususiyatlarga egaligi bilan ajralib turadi. Mazkur ta’lim turining yagona kamchiligi shundaki, shaxsning tarbiyalanganlik darajasini kuzatib bo‘lmaydi. Bunda faqat maxsus o‘rganishlar vositasida shaxsning tarbiyalanganlik darajasini monitoring qilib borish imkoniyati mavjud. Eng asosiysi, masofaviy ta’lim vositasida bilim berishni kuchaytirish bilan shaxs tarbiyasida natijaga erishish mumkin. Masofaviy ta’limni tashkil etishda o‘qituvchi alohida tayyorgarlik ko‘rishi lozim. Bunda o‘quv materiallarini tayyorlash, o‘quvchilarning o‘zlashtirish shakllarini ishlab chiqish va masofadan turib beriladigan ta’limning samaradorligiga erishishga e’tibor berish muhim hisoblanadi. Buning natijasida ta’lim oluvchi masofadan turib bilimlarni o‘zlashtiradi va o‘qituvchi tomonidan berilgan topshiriqlarni bajarish bilan o‘zining bilim darajasini namoyon etadi. Axborot-kommunikatsion texnologiyalari rivojlanib borgan sari masofaviy ta’lim imkoniyatlaridan keng foydalanish amaliyotga kiritilmoqda. Shu sababli oldiy pedagogik ta’lim jarayonida bo‘lajak boshlang‘ich sinf o‘qituvchilari ta’limning bu shakllarini kutilgan darajada o‘zlashtirilishi tavsiya etiladi. “Tarbiya” fanini o‘qitishda masofaviy ta’limning o‘rni. “Tarbiya” fanini o‘qitish jarayonida foydalaniladigan masofaviy ta’limning metodologik asoslarini ishlab chiqish zaruriyat bo‘lib turibdi. Bunday metodologik asoslarning eng muhimlari quyidagilardan iborat: 1) masofaviy o‘qitishga kommunikativ yondashuv: bunda masofaviy ta’lim jarayonida qatnashuvchilarning muloqotlari asosida o‘qitish jarayoni amalga oshiriladi va o‘quv materiallari texnik vositalar asosida taqdim etiladi; 2) masofaviy o‘qitishda nazoratni amalga oshirish: bunda masofaviy ta’lim jarayonida ta’lim berishning o‘ziga xos shakllariga asoslaniladi va ta’lim oluvchilarning o‘zlashtirish jarayoni virtual tarzda nazorat qilib boriladi; 3) masofaviy o‘qitishning axborotli vazifasi: bunda masofaviy ta’lim jarayonidagi o‘quv materiallari anketa, jadval, diagramma, gistogramma va mulьtimediyalar shakllarda taqdim etiladi; 4) masofaviy ta’limda o‘qitish vazifasi: bunda asosiy e’tibor o‘quv fanining mavzularini modullar asosida o‘qitishga qaratiladi.
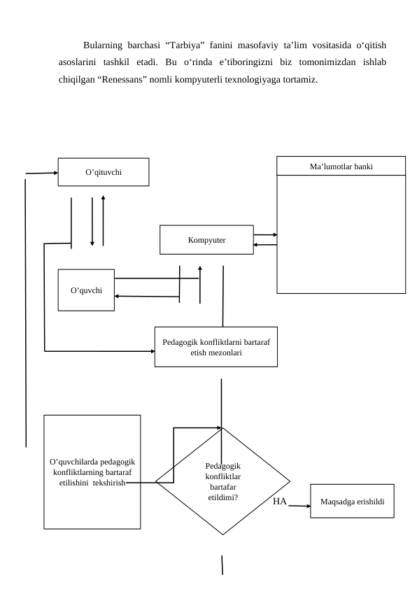
Bularning barchasi “Tarbiya” fanini masofaviy ta’lim vositasida o‘qitish
asoslarini  tashkil  etadi.  Bu  o‘rinda  e’tiboringizni  biz  tomonimizdan  ishlab
chiqilgan “Renessans” nomli kompyuterli texnologiyaga tortamiz.
HA
O’qituvchi
O’quvchi
Кompyuter
O’quvchilarda pedagogik
konfliktlarning bartaraf
etilishini  tekshirish
М1
М2
М3
М4
Maqsadga erishildi
Pedagogik
konfliktlar
bartafar
etildimi?
М5
М6
М7
Ma’lumotlar banki
Pedagogik konfliktlarni bartaraf
etish mezonlari
М8
М9
Logotip
Bularning barchasi “Tarbiya” fanini masofaviy ta’lim vositasida o‘qitish asoslarini tashkil etadi. Bu o‘rinda e’tiboringizni biz tomonimizdan ishlab chiqilgan “Renessans” nomli kompyuterli texnologiyaga tortamiz. HA O’qituvchi O’quvchi Кompyuter O’quvchilarda pedagogik konfliktlarning bartaraf etilishini tekshirish М1 М2 М3 М4 Maqsadga erishildi Pedagogik konfliktlar bartafar etildimi? М5 М6 М7 Ma’lumotlar banki Pedagogik konfliktlarni bartaraf etish mezonlari М8 М9
       YO‘Q
1-rasm.  Boshlang‘ich  sinf  o‘quvchilarida  pedagogik  konfliktlarni  bartaraf
etishning “Renessans” kompyuterli texnologiyasi
Mazkur  kompyuterli  texnologiyadan  masofaviy  ta’limda  foydalanish
kutilgan samarani beradi.
Masofaviy ta’lim  vositasida “Tarbiya”  fanini  o‘qitish  samaradorligi.
Hozirgi zamon ta’lim jarayonida “Tarbiya” fanini o‘qitishning samaradorligiga
erishish yo‘llari ishlab chiqilmoqda. Biz bu borada quyidagi yondashuvlarni taqdim
etamiz: 
- umuta’lim  maktablarida  o‘qitiladigan  “Tarbiya”  fani  mavzularini  o‘zaro
bog‘liqlik va uzviylik tamoyillari asosida tuzish;
- mazkur fanning darsliklarini matniy chuqurlik va dizayn jihatidan estetika
talablariga mos ravishda tayyorlash;
- bu fanning boshqa fanlar vositasida amalga oshiriladigan tarbiya ishlarini
muvofiqlashtirib borish maqomiga erishish;
- “Tarbiya” fani o‘qituvchilarining bilimi va malakasini muntazam ravishda
oshirib borish;
- mazkur fan o‘qituvchilari va Sinf rahbarlarining tarbiyaga doir vazifalarini
maktab Nizomida aniq belgilab qo‘yish.
 Bularning barchasi masofaviy ta’lim vositasida “Tarbiya” fanini o‘qitish
samaradorligiga  olib  keladi.  Shu  jihatdan  o‘rta  umumta’lim  maktablarining
“Tarbiya” fanini o‘qitish jarayonini virtual tarmoqlar orqali hamkorligini yo‘lga
qo‘yish maqsadga muvofiq bo‘ladi. Misol uchun, bu borada Toshkent viloyati
Chirchiq  davlat  pedagogika  institutida  “Maktab-laboratoriya”  tizimi  yo‘lga
qo‘yilgan. Unda Toshkent viloyatining umumiy o‘rta ta’lim maktablarida amalga
oshirilayotgan  o‘qitish  jarayonining  muammolari  o‘rganib  boriladi  va  buning
natijasida  institutda  “Pedagogik  ta’lim  iinovatsion  klasteri”  tuzilgan.  Klaster
doirasidagi o‘rta umumta’lim maktablarining tajribasi targ‘ibot qilib borilmoqda.
“Tarbiya”  fanini  masofaviy  ta’lim  vositasida  o‘qitishda  quyidagilarga
alohida e’tibor berish lozim:
Logotip
YO‘Q 1-rasm. Boshlang‘ich sinf o‘quvchilarida pedagogik konfliktlarni bartaraf etishning “Renessans” kompyuterli texnologiyasi Mazkur kompyuterli texnologiyadan masofaviy ta’limda foydalanish kutilgan samarani beradi. Masofaviy ta’lim vositasida “Tarbiya” fanini o‘qitish samaradorligi. Hozirgi zamon ta’lim jarayonida “Tarbiya” fanini o‘qitishning samaradorligiga erishish yo‘llari ishlab chiqilmoqda. Biz bu borada quyidagi yondashuvlarni taqdim etamiz: - umuta’lim maktablarida o‘qitiladigan “Tarbiya” fani mavzularini o‘zaro bog‘liqlik va uzviylik tamoyillari asosida tuzish; - mazkur fanning darsliklarini matniy chuqurlik va dizayn jihatidan estetika talablariga mos ravishda tayyorlash; - bu fanning boshqa fanlar vositasida amalga oshiriladigan tarbiya ishlarini muvofiqlashtirib borish maqomiga erishish; - “Tarbiya” fani o‘qituvchilarining bilimi va malakasini muntazam ravishda oshirib borish; - mazkur fan o‘qituvchilari va Sinf rahbarlarining tarbiyaga doir vazifalarini maktab Nizomida aniq belgilab qo‘yish. Bularning barchasi masofaviy ta’lim vositasida “Tarbiya” fanini o‘qitish samaradorligiga olib keladi. Shu jihatdan o‘rta umumta’lim maktablarining “Tarbiya” fanini o‘qitish jarayonini virtual tarmoqlar orqali hamkorligini yo‘lga qo‘yish maqsadga muvofiq bo‘ladi. Misol uchun, bu borada Toshkent viloyati Chirchiq davlat pedagogika institutida “Maktab-laboratoriya” tizimi yo‘lga qo‘yilgan. Unda Toshkent viloyatining umumiy o‘rta ta’lim maktablarida amalga oshirilayotgan o‘qitish jarayonining muammolari o‘rganib boriladi va buning natijasida institutda “Pedagogik ta’lim iinovatsion klasteri” tuzilgan. Klaster doirasidagi o‘rta umumta’lim maktablarining tajribasi targ‘ibot qilib borilmoqda. “Tarbiya” fanini masofaviy ta’lim vositasida o‘qitishda quyidagilarga alohida e’tibor berish lozim:
- ta’lim  oluvchilarning,  ayniqsa,  boshlang‘ich  sinf  o‘quvchilarining
mavzularni o‘zlashtirishini virtual tarzda izchil nazorat qilib borish;
- fanning  mashg‘ulotlarini  to‘liq  ko‘rgazmali  virtual  vositalar  asosida
o‘tkazish;
- tarbiyaga doir ilmiy-o‘quv ishlanmalarni taqdim etish;
- o‘quvchilarning  tarbiyalanganlik  darajasini  ota-onalar  va  jamoatchilik
vositasida o‘rganib borish;
- jamoatchilikning tarbiya ishida ishtirok etishiga erishish.
O‘qitishning masofaviy ta’lim vositasida ta’lim va tarbiya berish qulayliklarga
ega bo‘lib, unda ta’lim beruvchilar hamda ta’lim oluvchilar faol ishtirok etadi.
Ayni  paytda,  “Tarbiya”  fanini  masofaviy  ta’lim  asosida  o‘qitishning
metodologiyasini  ishlab  chiqish  taqozo  etiladi.  Bunday  metodologiyani  ishlab
chiqishda quyidagi hujjatlarga asoslanish shart:
- O‘zbekiston Respublikasi Milliy malakalar ramkasi;
- Birlashgan Millatlar Tashkilotining “Yoshlar-2030” strategiyasi;
- “Tarbiya” fani uchun umumiy o‘rta ta’limning davlat ta’lim standartlari;
- “Tarbiya” fani bo‘yicha umumiy o‘rta ta’lim muassasalari o‘quvchilariga
qo‘yiladigan malaka talablari;
- tarbiya bo‘yicha pedagogik ilmiy-tadqiqotlarning hulosalari.
Bunday  yondashuv  asosida  “Tarbiya”  fanini  masofaviy  ta’lim  vositasida
o‘qitishning metodologiyasini ishlab chiqish maqsadga muvofiq bo‘ladi.
“Tarbiya” fanini o‘qitishda masofaviy ta’limning bunday imkoniyatlaridan
foydalanish kutilgan samarani beradi. Shu sababli oliy pedagogik ta’lim jarayonida
bo‘lajak  boshlang‘ich sinf  o‘qituvchilari  masofaviy  ta’limning  turli  shakllarini
o‘zlashtirishi maqsadga muvofiq bo‘ladi. 
Mustahkamlash uchun savollar va topshiriq:
1.  O‘qitishning  noan’anaviy  shakllari  xususiyatlari  deganda  nimalarni
tushunasiz?
2. “Tarbiya” fanini o‘qitishda qaysi xorij tajribalarini bilasiz?
3. Tarbiya fanini o‘qitishda individual uslublar qanday xususiyatlarga ega
bo‘ladi.
Logotip
- ta’lim oluvchilarning, ayniqsa, boshlang‘ich sinf o‘quvchilarining mavzularni o‘zlashtirishini virtual tarzda izchil nazorat qilib borish; - fanning mashg‘ulotlarini to‘liq ko‘rgazmali virtual vositalar asosida o‘tkazish; - tarbiyaga doir ilmiy-o‘quv ishlanmalarni taqdim etish; - o‘quvchilarning tarbiyalanganlik darajasini ota-onalar va jamoatchilik vositasida o‘rganib borish; - jamoatchilikning tarbiya ishida ishtirok etishiga erishish. O‘qitishning masofaviy ta’lim vositasida ta’lim va tarbiya berish qulayliklarga ega bo‘lib, unda ta’lim beruvchilar hamda ta’lim oluvchilar faol ishtirok etadi. Ayni paytda, “Tarbiya” fanini masofaviy ta’lim asosida o‘qitishning metodologiyasini ishlab chiqish taqozo etiladi. Bunday metodologiyani ishlab chiqishda quyidagi hujjatlarga asoslanish shart: - O‘zbekiston Respublikasi Milliy malakalar ramkasi; - Birlashgan Millatlar Tashkilotining “Yoshlar-2030” strategiyasi; - “Tarbiya” fani uchun umumiy o‘rta ta’limning davlat ta’lim standartlari; - “Tarbiya” fani bo‘yicha umumiy o‘rta ta’lim muassasalari o‘quvchilariga qo‘yiladigan malaka talablari; - tarbiya bo‘yicha pedagogik ilmiy-tadqiqotlarning hulosalari. Bunday yondashuv asosida “Tarbiya” fanini masofaviy ta’lim vositasida o‘qitishning metodologiyasini ishlab chiqish maqsadga muvofiq bo‘ladi. “Tarbiya” fanini o‘qitishda masofaviy ta’limning bunday imkoniyatlaridan foydalanish kutilgan samarani beradi. Shu sababli oliy pedagogik ta’lim jarayonida bo‘lajak boshlang‘ich sinf o‘qituvchilari masofaviy ta’limning turli shakllarini o‘zlashtirishi maqsadga muvofiq bo‘ladi. Mustahkamlash uchun savollar va topshiriq: 1. O‘qitishning noan’anaviy shakllari xususiyatlari deganda nimalarni tushunasiz? 2. “Tarbiya” fanini o‘qitishda qaysi xorij tajribalarini bilasiz? 3. Tarbiya fanini o‘qitishda individual uslublar qanday xususiyatlarga ega bo‘ladi.
4. “Mening uslubim” mavzusida insho yozing.
5. Masofaviy ta’lim xususiyatlari deganda nimani tushunasiz?
6. “Tarbiya” fanini o‘qitishda masofaviy ta’limning o‘rni qanday?
7.  Masofaviy ta’lim vositasida “Tarbiya” fanini o‘qitish samaradorligining
asolarini nimalar tashkil etadi?
8. Yuqorida taqdim etilgan masofaviy ta’limning kompyuterli texnologiyasini
o‘zlashtiring.
“Milliy tarbiya” fanini o‘qitishning noan’anaviy hamda masofaviy shakllari
Hozirgi zamon O‘zbekiston boshlang‘ich ta’limida o‘qitishning bir necha
shakllari amal qilmoqda. Shu jihatdan ushbu mavzuni o‘zlashtirishda o‘qitishning
noan’anaviy shakli asoslari, vositalari va usullarini o‘zlashtirishga e’tibor qaratish
tavsiya etiladi. 
O‘qitishning noan’anaviy shakllari deganda darsdan tashqari mashg‘ulotlar,
shuningdek,  masofadan  turib  amalga  oshiriladigan  virtual  mashg‘ulotlar
tushuniladi. Bunda noan’anaviylik tushunchasi mavzularni tushuntirishda, ularni
o‘zlashtirishda va o‘quvchilar tomonidan to‘liq o‘rganilishida qat’iy qoidalarga
asoslanmagan mashg‘ulot ma’nosina anglatadi.
“Tarbiya”  fanini  o‘qitishning  noana’anaviy  shakllarini  o‘zlashtirishda
quyidagilarga e’tibor berish kutilgan samarani beradi:
- o‘qitishning noan’anaviy shaklida ko‘proq o‘quvchilar faolligiga tayaniladi;
- mashg‘ulotlar erkin va ixtiyoriy yondashuvlar asosida tashkil etiladi;
- mashg‘ulotlarda o‘quvchilarning faolligiga va tashabbuskorligiga alohida
e’tibor qaratiladi;
- ushbu fanni o‘qitishning noana’aviy shakli  o‘qituvchi tomonidan kashf
etiladi va amalga oshiriladi.
O‘qitishning noana’aviy shakli quyidagilarni o‘zlashtirishga e’tibor berish
bilan ahamiyatga ega:
- tajribali o‘qituvchilarning individual o‘qitish uslublarini o‘rganib borish;
- darsdan tashqari mashg‘ulotlarni qiziqarli tashkil etish va amalga oshirish;
Logotip
4. “Mening uslubim” mavzusida insho yozing. 5. Masofaviy ta’lim xususiyatlari deganda nimani tushunasiz? 6. “Tarbiya” fanini o‘qitishda masofaviy ta’limning o‘rni qanday? 7. Masofaviy ta’lim vositasida “Tarbiya” fanini o‘qitish samaradorligining asolarini nimalar tashkil etadi? 8. Yuqorida taqdim etilgan masofaviy ta’limning kompyuterli texnologiyasini o‘zlashtiring. “Milliy tarbiya” fanini o‘qitishning noan’anaviy hamda masofaviy shakllari Hozirgi zamon O‘zbekiston boshlang‘ich ta’limida o‘qitishning bir necha shakllari amal qilmoqda. Shu jihatdan ushbu mavzuni o‘zlashtirishda o‘qitishning noan’anaviy shakli asoslari, vositalari va usullarini o‘zlashtirishga e’tibor qaratish tavsiya etiladi. O‘qitishning noan’anaviy shakllari deganda darsdan tashqari mashg‘ulotlar, shuningdek, masofadan turib amalga oshiriladigan virtual mashg‘ulotlar tushuniladi. Bunda noan’anaviylik tushunchasi mavzularni tushuntirishda, ularni o‘zlashtirishda va o‘quvchilar tomonidan to‘liq o‘rganilishida qat’iy qoidalarga asoslanmagan mashg‘ulot ma’nosina anglatadi. “Tarbiya” fanini o‘qitishning noana’anaviy shakllarini o‘zlashtirishda quyidagilarga e’tibor berish kutilgan samarani beradi: - o‘qitishning noan’anaviy shaklida ko‘proq o‘quvchilar faolligiga tayaniladi; - mashg‘ulotlar erkin va ixtiyoriy yondashuvlar asosida tashkil etiladi; - mashg‘ulotlarda o‘quvchilarning faolligiga va tashabbuskorligiga alohida e’tibor qaratiladi; - ushbu fanni o‘qitishning noana’aviy shakli o‘qituvchi tomonidan kashf etiladi va amalga oshiriladi. O‘qitishning noana’aviy shakli quyidagilarni o‘zlashtirishga e’tibor berish bilan ahamiyatga ega: - tajribali o‘qituvchilarning individual o‘qitish uslublarini o‘rganib borish; - darsdan tashqari mashg‘ulotlarni qiziqarli tashkil etish va amalga oshirish;
- o‘qituvchining o‘z tajribasiga tayanishi;
- o‘quv-texnik jihozlar va vositalardan oqilona foydalanish.
Boshlang‘ich sinflarda “Tarbiya” fanini o‘qitishning noana’aviy shakllari
murakkab  sharoitlarda  qo‘l  keladi.  Shu  sababli  bo‘lajak  boshlang‘ich  sinf
o‘qituvchilari oliy pedagogik ta’lim jarayonida o‘qitishning noan’anaviy shakllari
asoslari, usullari va vositalarini chuqur o‘zlashtirishi kerak.
O‘qitishning noan’anaviy shakli asoslarini konspekt qiling va o‘zlashtiring. 
1-Topshiriq:  O‘qitishning  noan’anaviy  shakllari  afzalliklari  va
kamchiliklarini                      1-jadvalda keltiring:
1-jadval
Afzalliklari:
Kamchiliklari:
2-Topshiriq: “Tarbiya” fanini o‘qitishda xorij tajribalarini milliy o‘qitish
tizimi bilan toifalang.
Logotip
- o‘qituvchining o‘z tajribasiga tayanishi; - o‘quv-texnik jihozlar va vositalardan oqilona foydalanish. Boshlang‘ich sinflarda “Tarbiya” fanini o‘qitishning noana’aviy shakllari murakkab sharoitlarda qo‘l keladi. Shu sababli bo‘lajak boshlang‘ich sinf o‘qituvchilari oliy pedagogik ta’lim jarayonida o‘qitishning noan’anaviy shakllari asoslari, usullari va vositalarini chuqur o‘zlashtirishi kerak. O‘qitishning noan’anaviy shakli asoslarini konspekt qiling va o‘zlashtiring. 1-Topshiriq: O‘qitishning noan’anaviy shakllari afzalliklari va kamchiliklarini 1-jadvalda keltiring: 1-jadval Afzalliklari: Kamchiliklari: 2-Topshiriq: “Tarbiya” fanini o‘qitishda xorij tajribalarini milliy o‘qitish tizimi bilan toifalang.