ОБ-ҲАВО ХАРИТАЛАРИ

Time

Yuklangan vaqt

2025-11-08

Downloads

Yuklab olishlar soni

0

Pages

Sahifalar soni

38

File size

Fayl hajmi

1,5 MB


ОБ-ҲАВО ХАРИТАЛАРИ
РЕЖА:
1. Метеорологик маълумотларни кодлаш. Код КН-01. 
2.  Ер  яқини  об-ҳаво  хариталари,  уларнинг  тузилиши  ва  бирламчи
ишлови  (таҳлили).  Геопотенциалнинг  барометрик  ифодаси.  Мутлақ  ва
нисбий топография хариталарининг физикавий маъноси. 
3. Барик топография хариталарини тузиш ва ишлаш (таҳлили). 
4. Аэрологик диаграммаларни тузиш ва  ишлаш.
5. Атмосферанинг вертикал қирқимини тузиш ва таҳлил қилиш усули. 
6. Метеорологик маълумотларни тақдим этиш усулларининг келгуси
ривожланиш истиқболлари.
Logotip
ОБ-ҲАВО ХАРИТАЛАРИ РЕЖА: 1. Метеорологик маълумотларни кодлаш. Код КН-01. 2. Ер яқини об-ҳаво хариталари, уларнинг тузилиши ва бирламчи ишлови (таҳлили). Геопотенциалнинг барометрик ифодаси. Мутлақ ва нисбий топография хариталарининг физикавий маъноси. 3. Барик топография хариталарини тузиш ва ишлаш (таҳлили). 4. Аэрологик диаграммаларни тузиш ва ишлаш. 5. Атмосферанинг вертикал қирқимини тузиш ва таҳлил қилиш усули. 6. Метеорологик маълумотларни тақдим этиш усулларининг келгуси ривожланиш истиқболлари.
ТАЯНЧ  СЎЗ  ВА  ИБОРАЛАР:  Синоптик,  метеорология,  тадқиқот,
усул, қисқа муддат, об-ҳаво, прогноз, ривожланиш, босқич, камчиликлари,
халқ хўжалиги, даврий, нодаврий, карта, муддат, кузатиш, белги, код, 
Метеорологик маълумотларни кодлаш. КН -01 коди
Бутунжаҳон Метеорологик Ташкилотининг (БЖМТ) регламентига кўра
Ер юзида кузатишлар 8 муддатда олиб борадиган метеорологик тармоқ, Ер
юзидан  30  км  ва  ундан  юқори  баландликкача  бўлган  қатламдаги
атмосферанинг  ҳолатини  билиш  учун  ҳеч  бўлмаганда  суткасига  2  та
муддатли  кузатишлар  олиб  бориладиган  аэрологик  станциялар  тармоғи
(ҳарорат, шамолни зондлаш) бўлиши керак.
Ҳозирги вақтда дунёда ҳар 3 соатда Ер юзида кузатиш олиб борадиган
10000 га яқин метеорологик станциялар ҳамда 800 дан кўпроқ аэрологик
зондлаш  станциялари  мавжуд.  Бундан  ташқари  Ер  юзида  350  та
автоматлаштирилган  ёки  қисман  автоматлаштирилган  метеорологик
станцияларда  кузатишлар  олиб  борилаяпти,  шунингдек,  Ернинг
метеорологик сунъий йўлдошлари ёрдамида ҳар куни ўртача 8 марта катта
ҳудуд  бўйича  булутларнинг  фотосурати,  бошқа  муҳим  маълумотлар
олинмоқда.
Об-ҳаво ҳақидаги маълумотлар радио ва телеграф орқали сўз билан
эмас,  балки сонли белги  -  код билан прогностик марказларга  узатилади.
Метеорологик  кодни  билган  ҳар  бир  киши  телеграмманинг  қайси
мамлакатдан  келганига  қарамай,  унда  нималар  ёзилганлигини  билиши
мумкин. Метеорологик станциялардан код билан берилган об-ҳаво ҳақидаги
ҳар бир ахборот бешта сондан иборат бўлган, бир неча сонлар гуруҳи билан
ифодаланади. Натижада сўз билан ёзилганда 20 сатрни эгалайдиган об-ҳаво
маълумоти бир сатрга жойлашади. 
Дунёнинг барча метеорологик станцияларида бир хил дастур асосида,
бир вақтда кузатилган об-ҳаво маълумотлари телерадиоалоқа ёрдамида бутун
Ер шари бўйлаб тарқатилади. 
Бу  маълумотларни  ЖММ  ва  РММ  (ёки  МММ)  лари  қабул  қилиб,
Logotip
ТАЯНЧ СЎЗ ВА ИБОРАЛАР: Синоптик, метеорология, тадқиқот, усул, қисқа муддат, об-ҳаво, прогноз, ривожланиш, босқич, камчиликлари, халқ хўжалиги, даврий, нодаврий, карта, муддат, кузатиш, белги, код, Метеорологик маълумотларни кодлаш. КН -01 коди Бутунжаҳон Метеорологик Ташкилотининг (БЖМТ) регламентига кўра Ер юзида кузатишлар 8 муддатда олиб борадиган метеорологик тармоқ, Ер юзидан 30 км ва ундан юқори баландликкача бўлган қатламдаги атмосферанинг ҳолатини билиш учун ҳеч бўлмаганда суткасига 2 та муддатли кузатишлар олиб бориладиган аэрологик станциялар тармоғи (ҳарорат, шамолни зондлаш) бўлиши керак. Ҳозирги вақтда дунёда ҳар 3 соатда Ер юзида кузатиш олиб борадиган 10000 га яқин метеорологик станциялар ҳамда 800 дан кўпроқ аэрологик зондлаш станциялари мавжуд. Бундан ташқари Ер юзида 350 та автоматлаштирилган ёки қисман автоматлаштирилган метеорологик станцияларда кузатишлар олиб борилаяпти, шунингдек, Ернинг метеорологик сунъий йўлдошлари ёрдамида ҳар куни ўртача 8 марта катта ҳудуд бўйича булутларнинг фотосурати, бошқа муҳим маълумотлар олинмоқда. Об-ҳаво ҳақидаги маълумотлар радио ва телеграф орқали сўз билан эмас, балки сонли белги - код билан прогностик марказларга узатилади. Метеорологик кодни билган ҳар бир киши телеграмманинг қайси мамлакатдан келганига қарамай, унда нималар ёзилганлигини билиши мумкин. Метеорологик станциялардан код билан берилган об-ҳаво ҳақидаги ҳар бир ахборот бешта сондан иборат бўлган, бир неча сонлар гуруҳи билан ифодаланади. Натижада сўз билан ёзилганда 20 сатрни эгалайдиган об-ҳаво маълумоти бир сатрга жойлашади. Дунёнинг барча метеорологик станцияларида бир хил дастур асосида, бир вақтда кузатилган об-ҳаво маълумотлари телерадиоалоқа ёрдамида бутун Ер шари бўйлаб тарқатилади. Бу маълумотларни ЖММ ва РММ (ёки МММ) лари қабул қилиб,
уларни қайта ишлайди.
Барча маълумотларни қабул қилиш ва узатиш учун замонавий техника
ускуналарига эга бўлган алоқа ва маълумотларни қайта ишлаш бошқармалари
мавжуд.
Қуйида КН-01 код тизими ва унинг тавсифи келтирилган.
0
БЎЛИМ
MiMi
MjMj
YYGGiw
IIiii
1
БЎЛИМ
iRixhV
V
Nddff
1snT T
T
2snTdT
dTd
5appp
7wwW
1W2
8NhCLCM
CH
3
БЎЛИМ
333
8NsChshs
9SpSpsp
sp
5
БЎЛИМ
555
Э с л а т м а .
1. Таги чизилмаган гуруҳлар барча кузатув муддатлари учун берилади.
2. Таги бир чизиқ билан чизилган гуруҳлар иловада кўрсатилган кузатув
муддатлари учун берилади.
4РРР
  ёки
4a3hhh
3РоРоРоРо
1ЕsnT′gT′g
6RRRtR
6RRRtR
7R24R24R24/
2snTnTnTn
2snTnTnTn
1snTxTxTx
4E′///
55SSS
4E′sss
52snT2T2
 88R24R24R24
3EsnTgTg
Logotip
уларни қайта ишлайди. Барча маълумотларни қабул қилиш ва узатиш учун замонавий техника ускуналарига эга бўлган алоқа ва маълумотларни қайта ишлаш бошқармалари мавжуд. Қуйида КН-01 код тизими ва унинг тавсифи келтирилган. 0 БЎЛИМ MiMi MjMj YYGGiw IIiii 1 БЎЛИМ iRixhV V Nddff 1snT T T 2snTdT dTd 5appp 7wwW 1W2 8NhCLCM CH 3 БЎЛИМ 333 8NsChshs 9SpSpsp sp 5 БЎЛИМ 555 Э с л а т м а . 1. Таги чизилмаган гуруҳлар барча кузатув муддатлари учун берилади. 2. Таги бир чизиқ билан чизилган гуруҳлар иловада кўрсатилган кузатув муддатлари учун берилади. 4РРР ёки 4a3hhh 3РоРоРоРо 1ЕsnT′gT′g 6RRRtR 6RRRtR 7R24R24R24/ 2snTnTnTn 2snTnTnTn 1snTxTxTx 4E′/// 55SSS 4E′sss 52snT2T2 88R24R24R24 3EsnTgTg
3. Таги икки чизиқ билан чизилган гуруҳлар кузатув муддатлари ўртача
гринвич вақти (ЎГВ) билан соат 00 ва 12 да, фақат асосий тармоққа кирувчи
станциялар  учун  берилади  (баландлиги  1000  м  дан  юқорида  жойлашган
станциялардаги  3РоРоРоРо гуруҳ  маълумотлари  барча  кузатув  муддатлари
учун берилади). «Асосий» тармоқ деганда ЎГВ билан соат 00 ва 12 да (бошқа
муддатлар учун ҳам ёки фақат уша икки муддатлар учун) юборилиши учун
жалб қилинган станциялар тушинилади.
Код гуруҳларидан фойдаланиш бўйича кўрсатмалар
0 БЎЛИМ
Бу гуруҳдаги маълумотлар асосан информацион характерга эга бўлиб,
об-ҳаво кузатувлари ҳақидаги ахборотларни қуруқликданми ёки денгиздан,
қачон кузатилганлиги ва қайси станциядан келганлиги, шамолнинг тезлиги
қайси ўлчов бирликда (узел ёки м/с) эканлигини билдиради.
1 БЎЛИМ
Бу бўлимдаги маълумотлар глобал1 айирбошлаш учун мўлжалланган.
Атмосферанинг Ер сиртига яқин қатламидаги (2 метр баландликда) ҳолати
ҳақидаги метеорологик маълумотлар кодланади: ҳаво ҳарорати, намлиги ва
босими,  шамол  тезлиги  ва  йўналиши,  булутлар  шакли,  миқдори  ва
баландлиги,  узоқлик  кўринувчанлиги,  кузатув  муддатидаги  об-ҳаво  ва
кузатув муддатидан аввалги об-ҳаво, шунингдек телеграммага  6RRRtR ва
7wwW1W2 гуруҳларни киритилганлигини кўрсатади.
3 БЎЛИМ
Бу бўлимдаги маълумотлар регионал2 айирбошлаш учун мўлжалланган.
Бир сутка давомида ҳавонинг экстремал температураси, ярим сутка давомида
ёғин миқдори, инструментал ўлчанган булутлар баландлиги, унинг миқдори
ва шакли кодланади. 
Агар  метеорологик  станция  районида  бир  неча  қатлам  булутлари
кузатилса,  у  ҳолда  ҳар  бир  қатламдаги  булутларнинг  баландлиги,  унинг
миқдори  ва  шакли,  шунингдек  об-ҳаво  ҳодисаларининг  хусусиятлари
кодланади.
1
 Глобал айирбошлаш − Ер шари миқёсида регионлар
ўртасидаги ахборотлар алмашинуви.
2
 Регионал айирбошлаш − регион миқёсида давлатлар 
ўртасидаги ахборотлар алмашинуви.
Logotip
3. Таги икки чизиқ билан чизилган гуруҳлар кузатув муддатлари ўртача гринвич вақти (ЎГВ) билан соат 00 ва 12 да, фақат асосий тармоққа кирувчи станциялар учун берилади (баландлиги 1000 м дан юқорида жойлашган станциялардаги 3РоРоРоРо гуруҳ маълумотлари барча кузатув муддатлари учун берилади). «Асосий» тармоқ деганда ЎГВ билан соат 00 ва 12 да (бошқа муддатлар учун ҳам ёки фақат уша икки муддатлар учун) юборилиши учун жалб қилинган станциялар тушинилади. Код гуруҳларидан фойдаланиш бўйича кўрсатмалар 0 БЎЛИМ Бу гуруҳдаги маълумотлар асосан информацион характерга эга бўлиб, об-ҳаво кузатувлари ҳақидаги ахборотларни қуруқликданми ёки денгиздан, қачон кузатилганлиги ва қайси станциядан келганлиги, шамолнинг тезлиги қайси ўлчов бирликда (узел ёки м/с) эканлигини билдиради. 1 БЎЛИМ Бу бўлимдаги маълумотлар глобал1 айирбошлаш учун мўлжалланган. Атмосферанинг Ер сиртига яқин қатламидаги (2 метр баландликда) ҳолати ҳақидаги метеорологик маълумотлар кодланади: ҳаво ҳарорати, намлиги ва босими, шамол тезлиги ва йўналиши, булутлар шакли, миқдори ва баландлиги, узоқлик кўринувчанлиги, кузатув муддатидаги об-ҳаво ва кузатув муддатидан аввалги об-ҳаво, шунингдек телеграммага 6RRRtR ва 7wwW1W2 гуруҳларни киритилганлигини кўрсатади. 3 БЎЛИМ Бу бўлимдаги маълумотлар регионал2 айирбошлаш учун мўлжалланган. Бир сутка давомида ҳавонинг экстремал температураси, ярим сутка давомида ёғин миқдори, инструментал ўлчанган булутлар баландлиги, унинг миқдори ва шакли кодланади. Агар метеорологик станция районида бир неча қатлам булутлари кузатилса, у ҳолда ҳар бир қатламдаги булутларнинг баландлиги, унинг миқдори ва шакли, шунингдек об-ҳаво ҳодисаларининг хусусиятлари кодланади. 1 Глобал айирбошлаш − Ер шари миқёсида регионлар ўртасидаги ахборотлар алмашинуви. 2 Регионал айирбошлаш − регион миқёсида давлатлар ўртасидаги ахборотлар алмашинуви.
5 БЎЛИМ
Бу бўлимдаги маълумотлар миллий3 айирбошлаш учун мўлжалланган.
Ҳавонинг суткалик ўртача ҳарорати; вегетация даврида бир сутка давомида
тупроқнинг минимал ҳарорати (агар у +5°С даражадан паст бўлса); тупроқ
сиртининг ҳолати; қор қопламининг баландлиги ва ҳолати; бир сутка ва ярим
сутка  давомидаги  ёғин  миқдори,  шунингдек  об-ҳаво  ҳодисаларининг
хусусиятлари кодланади.
Синоптик  метеорологиянинг  ривожланиш  тарихидан  қисқача
маълумот
Атмосферада  рўй  бераётган  жараёнларни  ўрганиш  метеорологик
катталикларни  ўлчайдиган  асбоблар  ихтиро  қилингандан  сўнг  бошланди
(ХVII-XVIII аср). Бу даврни синоптик метеорологиядан олдинги давр деб
аташ мумкин. Бунда кўпгина давлатларнинг қатор марказларидан мунтазам
равишда  об-ҳавони  кузатиш  имкони  яратилган  эди.  Бу  даврда  шамол
йўналишларининг (пассатлар) тақсимланиш қонуниятлари очилган, биринчи
шамол  хариталари,  кейинчалик  эса  атмосфера  умумий  циркуляциясининг
биринчи схемалари тузилган эди.
Об-ҳаво ва уни олдиндан айтиб бериш ҳақидаги фан бўлиб синоптик
метеорология  XIX  асрдан  ривожлана  бошлади.  Об-ҳаво  таҳлилининг
воситаларини, ёки олдиндан айтиб бериш усулларини, ёки икковининг бир
йўла муҳим такомилланишини ҳисобга олган ҳолда бир нечта даврларни
ажратиш мумкин.
Даврларни аниқ чегаралаб  бўлмайди. Кўпинча бир даврда туғилган
фикрлар фақатгина кейинги даврда ривожланган. Бундан ташқари, ҳар бир
мамлакатда фан ҳар хил ривожланади. Шунинг учун ҳам қуйида келтирилган
даврларга бўлинишни шартли деб қабул қилиш керак. 
Биринчи  давр  (1860-1920  йй.)  об-ҳаво  хизматини  ташкил  этишдан
бошлаб  то  атмосфера  фронтларининг  таҳлилини  оператив  ишларга
киритгунга қадар даврни қамраб олади.
1854 йил 14 ноябрда Қора денгизда рўй берган ҳаммага машҳур бўлган
Балаклава  бўронидан  кейин  француз  олими  У.Леверье  метеорологик
3
 
Миллий  айирбошлаш  −  Давлат  миқёсидаги
ахборотлар алмашинуви.
Logotip
5 БЎЛИМ Бу бўлимдаги маълумотлар миллий3 айирбошлаш учун мўлжалланган. Ҳавонинг суткалик ўртача ҳарорати; вегетация даврида бир сутка давомида тупроқнинг минимал ҳарорати (агар у +5°С даражадан паст бўлса); тупроқ сиртининг ҳолати; қор қопламининг баландлиги ва ҳолати; бир сутка ва ярим сутка давомидаги ёғин миқдори, шунингдек об-ҳаво ҳодисаларининг хусусиятлари кодланади. Синоптик метеорологиянинг ривожланиш тарихидан қисқача маълумот Атмосферада рўй бераётган жараёнларни ўрганиш метеорологик катталикларни ўлчайдиган асбоблар ихтиро қилингандан сўнг бошланди (ХVII-XVIII аср). Бу даврни синоптик метеорологиядан олдинги давр деб аташ мумкин. Бунда кўпгина давлатларнинг қатор марказларидан мунтазам равишда об-ҳавони кузатиш имкони яратилган эди. Бу даврда шамол йўналишларининг (пассатлар) тақсимланиш қонуниятлари очилган, биринчи шамол хариталари, кейинчалик эса атмосфера умумий циркуляциясининг биринчи схемалари тузилган эди. Об-ҳаво ва уни олдиндан айтиб бериш ҳақидаги фан бўлиб синоптик метеорология XIX асрдан ривожлана бошлади. Об-ҳаво таҳлилининг воситаларини, ёки олдиндан айтиб бериш усулларини, ёки икковининг бир йўла муҳим такомилланишини ҳисобга олган ҳолда бир нечта даврларни ажратиш мумкин. Даврларни аниқ чегаралаб бўлмайди. Кўпинча бир даврда туғилган фикрлар фақатгина кейинги даврда ривожланган. Бундан ташқари, ҳар бир мамлакатда фан ҳар хил ривожланади. Шунинг учун ҳам қуйида келтирилган даврларга бўлинишни шартли деб қабул қилиш керак. Биринчи давр (1860-1920 йй.) об-ҳаво хизматини ташкил этишдан бошлаб то атмосфера фронтларининг таҳлилини оператив ишларга киритгунга қадар даврни қамраб олади. 1854 йил 14 ноябрда Қора денгизда рўй берган ҳаммага машҳур бўлган Балаклава бўронидан кейин француз олими У.Леверье метеорологик 3 Миллий айирбошлаш − Давлат миқёсидаги ахборотлар алмашинуви.
маълумотлар бўлганда, бу бўронни олдиндан айтиб бериш мумкин бўлар эди,
деган фикрни айтган эди. Бўрон натижасида Қрим уруши вақтида Россияга
қарши ҳужум қилаётган инглиз-француз флотининг кўпгина кемалари чўкиб
кетган эди. У.Леверьенинг хулосаси кўпгина мамлакатларда метеорологик
маълумотларни йиғиш ва об-ҳаво хизматини ташкил қилишга туртки бўлган.
Бу вақтларда денгиз кемалари елканли бўлганлиги сабабли, об-ҳаво
хизматининг ташкил қилинишида аввалом бор денгиз флоти манфаатдор эди.
Шунинг учун ҳам об-ҳаво хизмати олдин денгиз бўйидаги мамлакатларда
юзага келиб ривожлана бошлади  ва биринчи синоптиклар денгизчилардан
чиққан эди. Денгиз портларига биринчи навбатда шторм ҳақида билдириш,
сўнгра шторм огоҳлантиришлар ҳам  юбориладиган бўлди.
1860-1876  йй.  Ўша  давр  олимларининг  ташаббуси  ва  иштирокида
кўпгина  мамлакатларда  (Франция,  Голландия,  Англия,  Италия,  Норвегия,
АҚШ, Дания, Германия) об-ҳаво хизматлари ташкил этилди. 1872 йил 19
январда Россияда расмий об-ҳаво хизматининг фаолияти бошланган кун деб
ҳисобланади. Шу кундан бошлаб 1849 йилда ташкил этилган Бош геофизик
обсерваторияда  (БГО)  (ҳозирги  А.И.  Воейков  номли  Бош  геофизик
обсерваторияси), кундалик об-ҳаво маълумотномаси мунтазам чиқа бошлади.
1889  йилда  М.М.Поморцевнинг  (1851-1916  йй.)  синоптик
метеорологиядан  биринчи  қўлланмаси  нашр  этилди.  Бу  даврда  Россияда
М.А.Рыкачев  (1840-1919),  П.И.Браунов  (1852-1927),  Б.И.Срезневскийлар
(1857-1934)  синоптик  метеорологиянинг  ривожланишига  катта  ҳисса
қўшдилар.
Биринчи  даврда  циклон  ва  антициклонларнинг  кўчишини  асосий
қонуниятлари,  об-ҳавони  олдиндан  айтиб  беришнинг  биринчи  усуллари
яратилди.  Об-ҳаво  прогнозлари  ер  яқини  синоптик  хариталари  ёрдамида
тузилар  эди.  Асосий  эътибор  барик  тизимларнинг  таҳлилига  қаратилган.
Чунки барик майдонларнинг қонуниятлари ўша даврнинг такомиллашмаган
об-ҳаво хариталарида ҳам яққол кўринган.
Циклонда, асосан, булутли, ёғин-сочинли об-ҳаво, антициклонда эса
кўпроқ кам булутли очиқ ҳаво кузатилиши аниқланди.
Иккинчи  давр  (1920-1940  йй.)  оператив  ишларга  атмосфера
Logotip
маълумотлар бўлганда, бу бўронни олдиндан айтиб бериш мумкин бўлар эди, деган фикрни айтган эди. Бўрон натижасида Қрим уруши вақтида Россияга қарши ҳужум қилаётган инглиз-француз флотининг кўпгина кемалари чўкиб кетган эди. У.Леверьенинг хулосаси кўпгина мамлакатларда метеорологик маълумотларни йиғиш ва об-ҳаво хизматини ташкил қилишга туртки бўлган. Бу вақтларда денгиз кемалари елканли бўлганлиги сабабли, об-ҳаво хизматининг ташкил қилинишида аввалом бор денгиз флоти манфаатдор эди. Шунинг учун ҳам об-ҳаво хизмати олдин денгиз бўйидаги мамлакатларда юзага келиб ривожлана бошлади ва биринчи синоптиклар денгизчилардан чиққан эди. Денгиз портларига биринчи навбатда шторм ҳақида билдириш, сўнгра шторм огоҳлантиришлар ҳам юбориладиган бўлди. 1860-1876 йй. Ўша давр олимларининг ташаббуси ва иштирокида кўпгина мамлакатларда (Франция, Голландия, Англия, Италия, Норвегия, АҚШ, Дания, Германия) об-ҳаво хизматлари ташкил этилди. 1872 йил 19 январда Россияда расмий об-ҳаво хизматининг фаолияти бошланган кун деб ҳисобланади. Шу кундан бошлаб 1849 йилда ташкил этилган Бош геофизик обсерваторияда (БГО) (ҳозирги А.И. Воейков номли Бош геофизик обсерваторияси), кундалик об-ҳаво маълумотномаси мунтазам чиқа бошлади. 1889 йилда М.М.Поморцевнинг (1851-1916 йй.) синоптик метеорологиядан биринчи қўлланмаси нашр этилди. Бу даврда Россияда М.А.Рыкачев (1840-1919), П.И.Браунов (1852-1927), Б.И.Срезневскийлар (1857-1934) синоптик метеорологиянинг ривожланишига катта ҳисса қўшдилар. Биринчи даврда циклон ва антициклонларнинг кўчишини асосий қонуниятлари, об-ҳавони олдиндан айтиб беришнинг биринчи усуллари яратилди. Об-ҳаво прогнозлари ер яқини синоптик хариталари ёрдамида тузилар эди. Асосий эътибор барик тизимларнинг таҳлилига қаратилган. Чунки барик майдонларнинг қонуниятлари ўша даврнинг такомиллашмаган об-ҳаво хариталарида ҳам яққол кўринган. Циклонда, асосан, булутли, ёғин-сочинли об-ҳаво, антициклонда эса кўпроқ кам булутли очиқ ҳаво кузатилиши аниқланди. Иккинчи давр (1920-1940 йй.) оператив ишларга атмосфера
фронтларининг  таҳлилини  киритиш  давридир.  1918-1928  йй.  В.Бьеркнес
раҳбарлигидаги Берген синоптика мактабининг олимлари гуруҳи томонидан
(В.Бьеркнес, С.Сульберг, Т.Бержерон) янги фронтологик синоптикага асос
солинди. Улар тропосфера ҳавоси горизонтал бўйича биржинсли эмаслигини
аниқладилар. Тропосфера ҳавоси ўзига хос хусусиятга эга бўлган бир нечта
мустақил  ҳаво  массаларига  ажралади.  Бир  ҳаво  массаси  иккинчисидан
атмосфера фронти деб аталувчи ингичка ўтиш зонаси билан ажралиб туради.
Фронт зонасида метеорологик катталикларнинг, умуман, об-ҳавонинг кескин
ўзгаришлари кузатилади.
Собиқ Иттифоқ олимлари биринчилардан бўлиб (1922 йилдан буён)
Берген синоптика мактабининг ишларини ривожлантира бошладилар. 1926
йилда  А.И.Аскиназиянинг  фронтологик  синоптиканинг  янги  тушинчалар
хақидаги изоҳлар берилган брошюраси нашр этилди. 1980 йилдан бошлаб
об-ҳаво  хариталарининг  фронтологик  таҳлили  об-ҳаво  хизматидаги
синоптикларнинг амалий ишларига чуқур кириб келди.
Бу  даврда  атмосфера  фронтлари  ва  циклонлар  назарияси  янада
ривожланди,
 
ҳаво
 
массаларининг
 
трансформацияси
 
таълимоти
(А.И.Аскиназия,  С.П.Хромов,  А.Ф.Дюбюк  ва  бошқалар)  ишлаб  чиқилди.
Бугунги кунгача ўз аҳамиятини сақлаб қолган буюк назарий тадқиқотлар
А.А.Фридман ва И.Е.Кочин (1901-1941 йй.) томонидан бажарилган эди. Янги
синоптика асослари С.П.Хромовнинг “Синоптик таҳлилга кириш” (1934 й.)
асарида биринчи ва тизимли равишда баён қилинди.
1930 йилда Москвада об-ҳаво бюроси очилди, кейинчалик у Марказий
об-ҳаво  институтига  айлантирилган.  Об-ҳаво  прогнозлари  янада  аниқ,
батафсил  бўлиб,  нисбатан  кўпайди.  Авиациянинг  метеорологик
таъминланиши, жумладан, об-ҳаво ҳақидаги маълумотни мунтазам равишда
радио орқали аҳолига ва ташкилотларга етказиш кенг йўлга қўйилди. Аммо
атмосфера жараёнларининг ўлчамли фазода ривожланиши маълум бўлса-да,
об-ҳаво прогнозларини тузиш учун ҳамон ер яқини синоптик хариталари асос
бўлар эди.  
Учинчи давр (1940-1960 йй.) – баландликлардаги об-ҳаво хариталарини
кенг оператив қўлланилиш давридир.
Logotip
фронтларининг таҳлилини киритиш давридир. 1918-1928 йй. В.Бьеркнес раҳбарлигидаги Берген синоптика мактабининг олимлари гуруҳи томонидан (В.Бьеркнес, С.Сульберг, Т.Бержерон) янги фронтологик синоптикага асос солинди. Улар тропосфера ҳавоси горизонтал бўйича биржинсли эмаслигини аниқладилар. Тропосфера ҳавоси ўзига хос хусусиятга эга бўлган бир нечта мустақил ҳаво массаларига ажралади. Бир ҳаво массаси иккинчисидан атмосфера фронти деб аталувчи ингичка ўтиш зонаси билан ажралиб туради. Фронт зонасида метеорологик катталикларнинг, умуман, об-ҳавонинг кескин ўзгаришлари кузатилади. Собиқ Иттифоқ олимлари биринчилардан бўлиб (1922 йилдан буён) Берген синоптика мактабининг ишларини ривожлантира бошладилар. 1926 йилда А.И.Аскиназиянинг фронтологик синоптиканинг янги тушинчалар хақидаги изоҳлар берилган брошюраси нашр этилди. 1980 йилдан бошлаб об-ҳаво хариталарининг фронтологик таҳлили об-ҳаво хизматидаги синоптикларнинг амалий ишларига чуқур кириб келди. Бу даврда атмосфера фронтлари ва циклонлар назарияси янада ривожланди, ҳаво массаларининг трансформацияси таълимоти (А.И.Аскиназия, С.П.Хромов, А.Ф.Дюбюк ва бошқалар) ишлаб чиқилди. Бугунги кунгача ўз аҳамиятини сақлаб қолган буюк назарий тадқиқотлар А.А.Фридман ва И.Е.Кочин (1901-1941 йй.) томонидан бажарилган эди. Янги синоптика асослари С.П.Хромовнинг “Синоптик таҳлилга кириш” (1934 й.) асарида биринчи ва тизимли равишда баён қилинди. 1930 йилда Москвада об-ҳаво бюроси очилди, кейинчалик у Марказий об-ҳаво институтига айлантирилган. Об-ҳаво прогнозлари янада аниқ, батафсил бўлиб, нисбатан кўпайди. Авиациянинг метеорологик таъминланиши, жумладан, об-ҳаво ҳақидаги маълумотни мунтазам равишда радио орқали аҳолига ва ташкилотларга етказиш кенг йўлга қўйилди. Аммо атмосфера жараёнларининг ўлчамли фазода ривожланиши маълум бўлса-да, об-ҳаво прогнозларини тузиш учун ҳамон ер яқини синоптик хариталари асос бўлар эди. Учинчи давр (1940-1960 йй.) – баландликлардаги об-ҳаво хариталарини кенг оператив қўлланилиш давридир.
1930 йилда П.А.Молчанов томонидан радиозонднинг ихтиро қилиниши
синоптик  метеорологиянинг  ривожланишида  янги  даврни  очди.
Атмосферанинг вертикал тузилишини билвосита усуллар билан эмас, балки
атмосферани  радиозондлаш  натижалари  орқали  ўрганиш  имконияти
яратилди.  Аэрологик  марказ  тармоқлари  ташкил  этилди,  барик
топографиянинг  биринчи  хариталарини  тузиш  бошланди  (1937  й.).  Бу
йўналишнинг ривожланишида, барик топография усулини оператив ишлар
амалиётига киритишда Н.Л.Таборовский, Х.П.Погосян, В.А.Бугаевларнинг,
Германияда И.Р.Шерхагнинг хизматлари ниҳоятда катта.
Барик  топография  хариталарини  кенг  оператив  қўллаш  натижасида
атмосфера жараёнларининг синоптик таҳлили ҳақиқатдан уч ўлчамли бўлди.
Бу  эса  нафақат  турли  ривожланиш  босқичларидаги  циклон  ва
антициклонларнинг,  ҳаво  массалари  ва  фронтларнинг  тузилишини,  балки
юқори  фронтал  зоналар  ва  асосан  баландликлардаги  об-ҳаво  хариталари
ёрдамида  аниқланган  ва  ўрганилган  тез  ҳаво  оқимлари  каби  синоптик
объектларни ҳам янада мукаммал ўрганиш имконини яратди.
Ҳаво  оқимлари  майдоннинг  хусусиятлари  ва  барик  тизимларнинг
кўчиши ва эволюцияси ўртасида алоқалар аниқланди. Регионал синоптика ва
авиацион  метеорология  кенг  ривожланди.  Синоптик  тадқиқотларнинг
характери ўзгарди. Улар янада мустаҳкам назарияга асосланди.
Бу  даврда  синоптик  ва  динамик  метеорология  соҳаларида  назарий
изланишлар Н.Е.Кочин, А.М.Обухов, И.А.Кибель, А.С.Монин ва бошқа бир
қатор олимларнинг ишларида ривож топди.
1940  йилда  И.А.Кибельнинг  ҳаво  ҳарорати  ва  босими  локал
ўзгаришларини оператив ҳисоблашга бағишланган назарий асари яратилди.
И.А.Кибельнинг  бу  асари  ва  кейинги  изланишлари  прогноз  сонли
(гидродинамик) усулларининг ривожланишига туртки бўлди. 
Тўртинчи  давр  (1960  йилдан  бошлаб  бугунги  кунгача)  –  йўлдош
метеорологик  маълумотларидан  фойдаланиш  ва  оператив  ишларда
об-ҳавонинг сонли усулларини кенг тадбиқ қилиш давридир.
60-йилларнинг  охирида  метеорологик  космик  тизимлар  ташкил
қилинди.  Шу  вақтдан  бери  уларнинг  маълумотлари  об-ҳаво  хизматининг
Logotip
1930 йилда П.А.Молчанов томонидан радиозонднинг ихтиро қилиниши синоптик метеорологиянинг ривожланишида янги даврни очди. Атмосферанинг вертикал тузилишини билвосита усуллар билан эмас, балки атмосферани радиозондлаш натижалари орқали ўрганиш имконияти яратилди. Аэрологик марказ тармоқлари ташкил этилди, барик топографиянинг биринчи хариталарини тузиш бошланди (1937 й.). Бу йўналишнинг ривожланишида, барик топография усулини оператив ишлар амалиётига киритишда Н.Л.Таборовский, Х.П.Погосян, В.А.Бугаевларнинг, Германияда И.Р.Шерхагнинг хизматлари ниҳоятда катта. Барик топография хариталарини кенг оператив қўллаш натижасида атмосфера жараёнларининг синоптик таҳлили ҳақиқатдан уч ўлчамли бўлди. Бу эса нафақат турли ривожланиш босқичларидаги циклон ва антициклонларнинг, ҳаво массалари ва фронтларнинг тузилишини, балки юқори фронтал зоналар ва асосан баландликлардаги об-ҳаво хариталари ёрдамида аниқланган ва ўрганилган тез ҳаво оқимлари каби синоптик объектларни ҳам янада мукаммал ўрганиш имконини яратди. Ҳаво оқимлари майдоннинг хусусиятлари ва барик тизимларнинг кўчиши ва эволюцияси ўртасида алоқалар аниқланди. Регионал синоптика ва авиацион метеорология кенг ривожланди. Синоптик тадқиқотларнинг характери ўзгарди. Улар янада мустаҳкам назарияга асосланди. Бу даврда синоптик ва динамик метеорология соҳаларида назарий изланишлар Н.Е.Кочин, А.М.Обухов, И.А.Кибель, А.С.Монин ва бошқа бир қатор олимларнинг ишларида ривож топди. 1940 йилда И.А.Кибельнинг ҳаво ҳарорати ва босими локал ўзгаришларини оператив ҳисоблашга бағишланган назарий асари яратилди. И.А.Кибельнинг бу асари ва кейинги изланишлари прогноз сонли (гидродинамик) усулларининг ривожланишига туртки бўлди. Тўртинчи давр (1960 йилдан бошлаб бугунги кунгача) – йўлдош метеорологик маълумотларидан фойдаланиш ва оператив ишларда об-ҳавонинг сонли усулларини кенг тадбиқ қилиш давридир. 60-йилларнинг охирида метеорологик космик тизимлар ташкил қилинди. Шу вақтдан бери уларнинг маълумотлари об-ҳаво хизматининг
оператив ишларида қўлланилмоқда. 
Сутканинг  исталган  вақтида  Ер шарининг  ҳар қандай  ҳудуди  учун
булутлилик фотосуратини мунтазам равишда олиш йўлга қўйилди. Бу эса,
айниқса,  метеорологик  маълумотлар  билан  кам  ёритилган  ҳудудларда,
синоптик таҳлилни янада объектив ўтказиш, хавфли тропик циклонларни ўз
вақтида аниқлаш ва ҳакозолар имконини яратди. Монтаж қилинган йўлдош
фотосуратлари  бўйича  у  ёки  бу  синоптик  объектларга  тегишли  турли
масштабдаги булут стизимларининг хусусиятлари аниқланади.
Йўлдошлардан метеорологик маълумотлар олиш имкониятлари ҳали
тугамаган. Яқин келажакда ҳарорат ва намликнинг вертикал ўзгаришининг
кўриниши,  ёғингарчилик  зоналарини  аниқлаш  ва  ҳ.к.  каби  зарур
хусусиятларни очиш кўзда тутилмоқда.
60-йилларда прогноз сонли усулларининг ривожланиши давом этди.
Бунга  40-50-йилларда  таклиф  этилган  мукаммалашмаган  атмосфера
моделларидан  воз  кечиш  натижасида  эришилди.  Электрон  ҳисоблаш
машиналарида  сонли  усуллар  ёрдамида  ҳисобланган  прогностик  барик
топография  хариталарининг   муваффақиятлилиги  анча  юқори  даражага
етганлиги  сабабли,  1962  йилдан  бошлаб  расмий  прогностик  барик
топография хариталари субъектив хатолардан ҳоли бўлган сонли усуллар
бўйича ҳисобланади. 
Собиқ  иттифоқда Н.И.Булеев, Г.И.Марчук, А.М.Обухов, И.М.Юдин,
В.И.Губин шунингдек, чет элда Фьертофт, Чарни, Бушби, Филлипс, Шуман
каби  олимларнинг  тадқиқотлари  туфайли  сонли  усуллар  тез  ривожлана
бошлади  ва  сезиларли  ютуқларга  эришилди.  Сўзсиз,  бунга  электрон
ҳисоблаш техникани мислсиз ривожланиши ҳам сабаб бўлди.
Ҳозирги  вақтга  қадар  ҳам  бирламчи,  ҳам  иккиламчи  метеорологик
маълумотларни олиш, йиғиш, қайта ишлаш ва узатиш автоматизацияланган
тизимларининг ривожланиши ва такомилланиши давом этмоқда. 
Ер яқини об-ҳаво хариталарини тузиш ва уларга ишлов бериш
Об-ҳавони  олдиндан  айтиб  бериш  мақсадида  атмосфера  ҳолатини
ўрганиш учун махсус воситалар мавжуд. Улар ёрдамида метеорологик ва
аэрологик  станциялардан,  метеорологик  радиолокация  станцияларидан
Logotip
оператив ишларида қўлланилмоқда. Сутканинг исталган вақтида Ер шарининг ҳар қандай ҳудуди учун булутлилик фотосуратини мунтазам равишда олиш йўлга қўйилди. Бу эса, айниқса, метеорологик маълумотлар билан кам ёритилган ҳудудларда, синоптик таҳлилни янада объектив ўтказиш, хавфли тропик циклонларни ўз вақтида аниқлаш ва ҳакозолар имконини яратди. Монтаж қилинган йўлдош фотосуратлари бўйича у ёки бу синоптик объектларга тегишли турли масштабдаги булут стизимларининг хусусиятлари аниқланади. Йўлдошлардан метеорологик маълумотлар олиш имкониятлари ҳали тугамаган. Яқин келажакда ҳарорат ва намликнинг вертикал ўзгаришининг кўриниши, ёғингарчилик зоналарини аниқлаш ва ҳ.к. каби зарур хусусиятларни очиш кўзда тутилмоқда. 60-йилларда прогноз сонли усулларининг ривожланиши давом этди. Бунга 40-50-йилларда таклиф этилган мукаммалашмаган атмосфера моделларидан воз кечиш натижасида эришилди. Электрон ҳисоблаш машиналарида сонли усуллар ёрдамида ҳисобланган прогностик барик топография хариталарининг муваффақиятлилиги анча юқори даражага етганлиги сабабли, 1962 йилдан бошлаб расмий прогностик барик топография хариталари субъектив хатолардан ҳоли бўлган сонли усуллар бўйича ҳисобланади. Собиқ иттифоқда Н.И.Булеев, Г.И.Марчук, А.М.Обухов, И.М.Юдин, В.И.Губин шунингдек, чет элда Фьертофт, Чарни, Бушби, Филлипс, Шуман каби олимларнинг тадқиқотлари туфайли сонли усуллар тез ривожлана бошлади ва сезиларли ютуқларга эришилди. Сўзсиз, бунга электрон ҳисоблаш техникани мислсиз ривожланиши ҳам сабаб бўлди. Ҳозирги вақтга қадар ҳам бирламчи, ҳам иккиламчи метеорологик маълумотларни олиш, йиғиш, қайта ишлаш ва узатиш автоматизацияланган тизимларининг ривожланиши ва такомилланиши давом этмоқда. Ер яқини об-ҳаво хариталарини тузиш ва уларга ишлов бериш Об-ҳавони олдиндан айтиб бериш мақсадида атмосфера ҳолатини ўрганиш учун махсус воситалар мавжуд. Улар ёрдамида метеорологик ва аэрологик станциялардан, метеорологик радиолокация станцияларидан
(МРЛ) ва Ер метеорологик сунъий йўлдошларидан қабул қилинган бирламчи
метеорологик маълумотлар (босим, ҳарорат, намлик, шамол, булутлар ёғин ва
ҳ.к.) таҳлил учун қулай кўринишга келтирилади.
Об-ҳавони  олдиндан  айтиб  бериш  ва  таҳлил  қилишнинг  асосий
воситаларига синоптик хариталар деб аталувчи ер яқини ва баландликлар
учун об-ҳаво хариталари киради.
Таҳлилнинг  қўшимча  воситаларига  аэрологик  диаграммалар,
атмосферанинг  вертикал  қирқимлари,  булутларнинг  фотомонтажлари,
экстремал (максимал ёки минимал) ҳароратлар ва ёғинлар хариталари ва
МРЛ нинг комплекс хариталари киради.
Қуйида ер яқини об-ҳаво хариталарини тузиш ва таҳлил қилиш схемаси
кўриб чиқилади. Метеорологик станцияларда кузатишлар суткасига 8 марта
(ЎГВ бўйича соат 00, 03, 06, 09, 12, 15, 18, 21 ларда) олиб борилганлиги учун
ер яқини об-ҳаво хариталари ҳам суткасига 8 марта тузилади. 00, 06, 12 ва 18
соатдаги муддатлар асосий муддатлар ҳисобланади ва бу муддатларда ер
яқини хариталари катта ҳудуд (s =107 км2) учун тузилади. 03, 09, 15 ва 21
соатдаги муддатлар қўшимча муддатлар ҳисобланади ва ер яқини хариталари
халқа  об-ҳаво  хариталари  деб  номланиб,  нисбатан  кичик  ҳудуд  учун
тузилади.
Ер яқини хариталари географик харита бланкларида тасвирланади, бу
бланкларда  халқаро  тармоққа  кирувчи  барча  асосий  метеорологик
станцияларнинг  жойланиши  индекслар  орқали  кўрсатилади.  Кузатиш
натижалари  шифровкадан  чиқарилганидан  кейин  рақамлар  ва  белгилар
ёрдамида станция атрофига махсус схемага мос ҳолда қатъий белгиланган
тартибда харитада тасвирланади (2.1а-расмга қаранг).
Logotip
(МРЛ) ва Ер метеорологик сунъий йўлдошларидан қабул қилинган бирламчи метеорологик маълумотлар (босим, ҳарорат, намлик, шамол, булутлар ёғин ва ҳ.к.) таҳлил учун қулай кўринишга келтирилади. Об-ҳавони олдиндан айтиб бериш ва таҳлил қилишнинг асосий воситаларига синоптик хариталар деб аталувчи ер яқини ва баландликлар учун об-ҳаво хариталари киради. Таҳлилнинг қўшимча воситаларига аэрологик диаграммалар, атмосферанинг вертикал қирқимлари, булутларнинг фотомонтажлари, экстремал (максимал ёки минимал) ҳароратлар ва ёғинлар хариталари ва МРЛ нинг комплекс хариталари киради. Қуйида ер яқини об-ҳаво хариталарини тузиш ва таҳлил қилиш схемаси кўриб чиқилади. Метеорологик станцияларда кузатишлар суткасига 8 марта (ЎГВ бўйича соат 00, 03, 06, 09, 12, 15, 18, 21 ларда) олиб борилганлиги учун ер яқини об-ҳаво хариталари ҳам суткасига 8 марта тузилади. 00, 06, 12 ва 18 соатдаги муддатлар асосий муддатлар ҳисобланади ва бу муддатларда ер яқини хариталари катта ҳудуд (s =107 км2) учун тузилади. 03, 09, 15 ва 21 соатдаги муддатлар қўшимча муддатлар ҳисобланади ва ер яқини хариталари халқа об-ҳаво хариталари деб номланиб, нисбатан кичик ҳудуд учун тузилади. Ер яқини хариталари географик харита бланкларида тасвирланади, бу бланкларда халқаро тармоққа кирувчи барча асосий метеорологик станцияларнинг жойланиши индекслар орқали кўрсатилади. Кузатиш натижалари шифровкадан чиқарилганидан кейин рақамлар ва белгилар ёрдамида станция атрофига махсус схемага мос ҳолда қатъий белгиланган тартибда харитада тасвирланади (2.1а-расмга қаранг).
2.1-расм. Ер яқини об-ҳаво харитасига метеомаълумотларни тушуриш
схемаси:
а) янгиси,  б) эскиси
2.2-расм. Янги (а) ва эски (б) схемалар бўйича метеомаълумотларни 
об-ҳаво харитасига тушуриш намуналари
Бу расмда:     N – булутлиликнинг умумий миқдори (баллда);
Сн – юқори ярус булутларнинг тури (Сi, Сs, Cc);
См –  ўрта  ярус  булутларнинг  тури  (Аs,  Ac)  ва  ёмғирли  қатламдор
булутлар (Ns);
CL – қуйи ярус булутларнинг тури (St, Sc) ва вертикал ўсувчан булутлар
(Cu,  Cв);
Nh – CL турдаги булутларнинг миқдори (код рақамларида);
h -    булутларнинг қуйи чегараси баландлиги (код рақамларида);
SnTTT -  ҳаво ҳароратининг ишораси ва ўндан бир (0,1) аниқликдаги
қиймати (градусда);
SnTdTdTd – шудринг нуқтаси ҳароратининг ишораси ва ўндан бир (0,1)
Logotip
2.1-расм. Ер яқини об-ҳаво харитасига метеомаълумотларни тушуриш схемаси: а) янгиси, б) эскиси 2.2-расм. Янги (а) ва эски (б) схемалар бўйича метеомаълумотларни об-ҳаво харитасига тушуриш намуналари Бу расмда: N – булутлиликнинг умумий миқдори (баллда); Сн – юқори ярус булутларнинг тури (Сi, Сs, Cc); См – ўрта ярус булутларнинг тури (Аs, Ac) ва ёмғирли қатламдор булутлар (Ns); CL – қуйи ярус булутларнинг тури (St, Sc) ва вертикал ўсувчан булутлар (Cu, Cв); Nh – CL турдаги булутларнинг миқдори (код рақамларида); h - булутларнинг қуйи чегараси баландлиги (код рақамларида); SnTTT - ҳаво ҳароратининг ишораси ва ўндан бир (0,1) аниқликдаги қиймати (градусда); SnTdTdTd – шудринг нуқтаси ҳароратининг ишораси ва ўндан бир (0,1)
аниқликдаги қиймати (градусда);
WW  -   кузатиш муддатидаги об-ҳаво ҳодисалари;
VV   -   горизонтал кўринувчанлик (код рақамларида);
РРР   -   денгиз сатҳига келтирилган ўндан бир аниқликдаги (0,1) ҳаво
босими (гПа да, биринчи 9 ёки 10 рақами туширилади);
ррр   -   барик тенденция (босимнинг охирги уч соатдаги ўзгариши)
ўндан бир аниқликда (гПа да);
а   -   барик тенденция характеристикаси (босим ўзгаришининг чизиғи);
W1W2 -   бўлиб  ўтган  (аввалги  кузатиш  муддатидаги)  об-ҳаво
ҳодисалари;
dd, ff   -   шамолнинг йўналиши ва тезлиги.
Об-ҳаво хариталарга Nh, h ва VV код рақамларида туширилади. 1982
йил 1 январгача об-ҳаво хариталарига кузатиш натижаларини туширишининг
бошқа  схемаси  мавжуд  эди.  Амалий  ишларда,  айниқса,  илмий  тадқиқот
ишларида,  1982  йилгача  тузилган  об-ҳаво  хариталаридан  фойдаланишга
зарурият туғилиши мумкин, шу сабабли  эски схемани ҳам  ўрганиш лозим. У
2.1б-расмда кўрсатилган:   
Ер  яқини  об-ҳаво  хариталарига  белгилар  ва рақамлар шаклида  кўп
миқдордаги  метеорологик  маълумотлар  туширилади.  Таҳлил  қилинмаган
(ишланмаган) харитани “ўқиш” қийин. Бундай хариталардан атмосферадаги
жараёнларнинг  ривожланиши  тўғрисида  хулоса  чиқариш  ва  об-ҳавони
олдиндан айтиб бериш амалда мумкин эмас. Шунинг учун таҳлил қилинганда
биринчи навбатда харитани кўргазмали қилиш зарур. Бу масалани ҳал қилиш
жараёнида  метеорологик  катталикларнинг  тақсимот  қонуниятлари  ва
синоптик объектларнинг, яъни циклон ва антициклонлар, ҳаво массалари ва
фронтларнинг  географик  жойлашишлари  аниқланади,  шунингдек,  аввал
тузилган  об-ҳаво  хариталарининг  таҳлилида  ва  метеомаълумотлар
туширилганида  хатолар  ҳам  яққол  намоён  бўлади.  Бу  масала  харитани
бирламчи таҳлили (ишлови) жараёнида ҳал қилинади. 
Эски схема янгисидан кўп фарқ қилмайди – фарқи қуйдагида:
ТЕТЕ – экстремал ҳарорат (кундузги максимум ёки тунги минимум,
градусда), RR – 12 соат мобайнида ёғингарчилик миқдори (мм да), ТЕТЕ , ТТ
Logotip
аниқликдаги қиймати (градусда); WW - кузатиш муддатидаги об-ҳаво ҳодисалари; VV - горизонтал кўринувчанлик (код рақамларида); РРР - денгиз сатҳига келтирилган ўндан бир аниқликдаги (0,1) ҳаво босими (гПа да, биринчи 9 ёки 10 рақами туширилади); ррр - барик тенденция (босимнинг охирги уч соатдаги ўзгариши) ўндан бир аниқликда (гПа да); а - барик тенденция характеристикаси (босим ўзгаришининг чизиғи); W1W2 - бўлиб ўтган (аввалги кузатиш муддатидаги) об-ҳаво ҳодисалари; dd, ff - шамолнинг йўналиши ва тезлиги. Об-ҳаво хариталарга Nh, h ва VV код рақамларида туширилади. 1982 йил 1 январгача об-ҳаво хариталарига кузатиш натижаларини туширишининг бошқа схемаси мавжуд эди. Амалий ишларда, айниқса, илмий тадқиқот ишларида, 1982 йилгача тузилган об-ҳаво хариталаридан фойдаланишга зарурият туғилиши мумкин, шу сабабли эски схемани ҳам ўрганиш лозим. У 2.1б-расмда кўрсатилган: Ер яқини об-ҳаво хариталарига белгилар ва рақамлар шаклида кўп миқдордаги метеорологик маълумотлар туширилади. Таҳлил қилинмаган (ишланмаган) харитани “ўқиш” қийин. Бундай хариталардан атмосферадаги жараёнларнинг ривожланиши тўғрисида хулоса чиқариш ва об-ҳавони олдиндан айтиб бериш амалда мумкин эмас. Шунинг учун таҳлил қилинганда биринчи навбатда харитани кўргазмали қилиш зарур. Бу масалани ҳал қилиш жараёнида метеорологик катталикларнинг тақсимот қонуниятлари ва синоптик объектларнинг, яъни циклон ва антициклонлар, ҳаво массалари ва фронтларнинг географик жойлашишлари аниқланади, шунингдек, аввал тузилган об-ҳаво хариталарининг таҳлилида ва метеомаълумотлар туширилганида хатолар ҳам яққол намоён бўлади. Бу масала харитани бирламчи таҳлили (ишлови) жараёнида ҳал қилинади. Эски схема янгисидан кўп фарқ қилмайди – фарқи қуйдагида: ТЕТЕ – экстремал ҳарорат (кундузги максимум ёки тунги минимум, градусда), RR – 12 соат мобайнида ёғингарчилик миқдори (мм да), ТЕТЕ , ТТ
ва  ТdTd катталиклар  1°  аниқликда  берилади.  Код  рақамида  фақат  Nh
кўрсатилади.
Иккинчи  масала  синоптик  объектларнинг  тузилиши,  уларнинг
ривожланиши  ва  ҳаракати,  синоптик  жараёнлар  ривожланишининг
тенеденцияларини  ва  об-ҳаво  шароитларининг  ўзгаришини  аниқлашдан
иборат.
Ер  яқини  об-ҳаво  хариталарининг  бирламчи  таҳлили  (ишлови)
қуйидаги амалларни бажаришдан иборат:
1.  Изобара чизиқлари ўтказилади ва устидан ёзиб қўйилади;
2. Изотенденция чизиқлари (3 соат мобайнида босим ўзгаришлари бир
хил бўлган нуқталарни туташтирувчи чизиқлар) ўтказилади ва устидан ёзиб
қўйилади;
3. Ёғингарчилик  ва  бошқа  об-ҳаво  ҳодисалари  аниқланиб,  рангли
қаламлар билан кўрсатилади;
4. Атмосферадаги фронт чизиқлари ўтказилади.
Изобара  чизиқларини  ўтказиш  –  ер  яқини  об-ҳаво  хариталарининг
ишловида энг муҳим амаллардан биридир. Изобаралар денгиз сатҳида фазода
босим  тақсимоти  қонуниятларини,  ҳамда  циклонлар,  антициклонлар  ва
бошқа барик тизимларнинг жойлашишини яққол тасаввур қилишга ёрдам
беради.  Бу  билан  атмосфера  циркуляциясининг  асосий  механизмлари
очилади.
Изобаралар оддий қора қалам ёрдамида ҳар 5 гПа дан узлуксиз текис
кўринишдаги чизиқлар билан ўтказилади (5 га қолдиқсиз бўлиниши керак,
масалан,  995,  1000,  1005  гПа  ва  ҳ.к.).  Йирик  масштабдаги  қўшимча
(ҳалқавий) об-ҳаво хариталарда изобаралар ҳар 2,5 гПа дан ўтказилади.
Изобаралар  чизилганида  иккита  қўшни  станциялардаги  босим
қийматлари  орасида  интерполяция  бажарилади  ва  шамол  тезлиги  ва
йўналиши ҳисобга олинади.
Об-ҳаво  хариталарини  таҳлил  қилишни  тезлаштириш  мақсадида
изобаралар чизилганида интерполяция таҳминан бажарилади.
Бунда  албатта,  хатоликлар  амалий  ҳисоблашлар  учун  зарур  бўлган
аниқлик  чеграсидан  чиқмаслиги  керак.  Синоптикнинг  диққатини  асосий
Logotip
ва ТdTd катталиклар 1° аниқликда берилади. Код рақамида фақат Nh кўрсатилади. Иккинчи масала синоптик объектларнинг тузилиши, уларнинг ривожланиши ва ҳаракати, синоптик жараёнлар ривожланишининг тенеденцияларини ва об-ҳаво шароитларининг ўзгаришини аниқлашдан иборат. Ер яқини об-ҳаво хариталарининг бирламчи таҳлили (ишлови) қуйидаги амалларни бажаришдан иборат: 1. Изобара чизиқлари ўтказилади ва устидан ёзиб қўйилади; 2. Изотенденция чизиқлари (3 соат мобайнида босим ўзгаришлари бир хил бўлган нуқталарни туташтирувчи чизиқлар) ўтказилади ва устидан ёзиб қўйилади; 3. Ёғингарчилик ва бошқа об-ҳаво ҳодисалари аниқланиб, рангли қаламлар билан кўрсатилади; 4. Атмосферадаги фронт чизиқлари ўтказилади. Изобара чизиқларини ўтказиш – ер яқини об-ҳаво хариталарининг ишловида энг муҳим амаллардан биридир. Изобаралар денгиз сатҳида фазода босим тақсимоти қонуниятларини, ҳамда циклонлар, антициклонлар ва бошқа барик тизимларнинг жойлашишини яққол тасаввур қилишга ёрдам беради. Бу билан атмосфера циркуляциясининг асосий механизмлари очилади. Изобаралар оддий қора қалам ёрдамида ҳар 5 гПа дан узлуксиз текис кўринишдаги чизиқлар билан ўтказилади (5 га қолдиқсиз бўлиниши керак, масалан, 995, 1000, 1005 гПа ва ҳ.к.). Йирик масштабдаги қўшимча (ҳалқавий) об-ҳаво хариталарда изобаралар ҳар 2,5 гПа дан ўтказилади. Изобаралар чизилганида иккита қўшни станциялардаги босим қийматлари орасида интерполяция бажарилади ва шамол тезлиги ва йўналиши ҳисобга олинади. Об-ҳаво хариталарини таҳлил қилишни тезлаштириш мақсадида изобаралар чизилганида интерполяция таҳминан бажарилади. Бунда албатта, хатоликлар амалий ҳисоблашлар учун зарур бўлган аниқлик чеграсидан чиқмаслиги керак. Синоптикнинг диққатини асосий
масалага жалб этиш мақсадида изобаралар ортиқча эгри-бугрисиз чизиқлар
билан  ўтказилади.  Аммо,  изобараларнинг  силлиқланиши  уларнинг  тўғри
ўтказилишини  иложи  борича  бузмаслиги  керак.  Изобараларнинг  ҳаддан
ташқари  силлиқланишида  изобараларнинг  нисбатан  кичик  оғишидан
бошланадиган янги циклон ёки антициклоннинг пайдо бўлишини “кўрмай”
қолиш мумкин.
Босим  майдонининг  узлуксизлиги  туфайли  изобаралар  ўзаро
кесишмайдилар. Бутун Ер шари учун ҳар қандай изобара ёпиқ эгри чизиқни
ташкил  қилади.  Бироқ  чегараланган  худуддаги  кўп  изобаралар  ёпиқ
бўлмайди,  яъни  хаританинг  четларида  узилади,  фақатгина  шу  ҳудудда
жойлашган циклон ва антициклонлардаги изобаралар ёпиқ бўлади.
Хариталарнинг ишловида барча изобараларнинг устидан тўлиқ сонли
гПа лари ёзилиши, ёпиқ изобаралар  эса, бошқа маълумотлардан холироқ
бўлган бирор жойида кўрсатилиши керак. Харита четларидаги изобаралар
узилишини битта тўғри чизиқ бўйлаб бажариш, ёзувларни эса бир-бирининг
остида ёзиш тавсия қилинади. Бу батартибликни сақлабгина қолмай, бирор
изобара босимини тез аниқлашга имкон беради.
Об-ҳаво  харитасида  ҳар  қандай  циклоннинг  марказида  оддий  қора
қалам билан “П” ҳарфи, антициклоннинг марказида “Ю” ҳарфи ёзилади. Бу
“паст” ва “юқори” босимни билдиради.
Циклон ёки антициклон марказларини аниқлашда, кўпроқ улар ҳар 5
гПа ўтказилган биринчи ёпиқ изобаранинг маркази билан устма-уст деган
таҳмин билан чегараланиб қолишади. Агар марказни аниқроқ топиш керак
бўлса, у ҳолда яна ҳар 2,5 ёки 0,1 гПа дан ўтказилган изобаралар чизилади. Бу
изобаралар  асосий  изобараларга  нисбатан  ингичкароқ  чизиқлар  билан
ўтказилади.
Асосий  об-ҳаво  хариталарида,  одатда,  циклон  ва  антициклонлар
марказларининг  аввалги  кузатиш  муддатидаги  жойлашиши  кўрсатилади,
уларнинг кўчиш траекториялари ва кутилаётган ҳаракат йўналишлари акс
эттирилади.  Бунинг  учун,  таҳлил  қилинаётган  об-ҳаво  харитасига  олдин
тузилган  об-ҳаво харитасидан  циклон ёки  антициклон марказининг  жойи
кўчирилади. Бу марказлар циклон учун қора доира билан, антициклон учун
Logotip
масалага жалб этиш мақсадида изобаралар ортиқча эгри-бугрисиз чизиқлар билан ўтказилади. Аммо, изобараларнинг силлиқланиши уларнинг тўғри ўтказилишини иложи борича бузмаслиги керак. Изобараларнинг ҳаддан ташқари силлиқланишида изобараларнинг нисбатан кичик оғишидан бошланадиган янги циклон ёки антициклоннинг пайдо бўлишини “кўрмай” қолиш мумкин. Босим майдонининг узлуксизлиги туфайли изобаралар ўзаро кесишмайдилар. Бутун Ер шари учун ҳар қандай изобара ёпиқ эгри чизиқни ташкил қилади. Бироқ чегараланган худуддаги кўп изобаралар ёпиқ бўлмайди, яъни хаританинг четларида узилади, фақатгина шу ҳудудда жойлашган циклон ва антициклонлардаги изобаралар ёпиқ бўлади. Хариталарнинг ишловида барча изобараларнинг устидан тўлиқ сонли гПа лари ёзилиши, ёпиқ изобаралар эса, бошқа маълумотлардан холироқ бўлган бирор жойида кўрсатилиши керак. Харита четларидаги изобаралар узилишини битта тўғри чизиқ бўйлаб бажариш, ёзувларни эса бир-бирининг остида ёзиш тавсия қилинади. Бу батартибликни сақлабгина қолмай, бирор изобара босимини тез аниқлашга имкон беради. Об-ҳаво харитасида ҳар қандай циклоннинг марказида оддий қора қалам билан “П” ҳарфи, антициклоннинг марказида “Ю” ҳарфи ёзилади. Бу “паст” ва “юқори” босимни билдиради. Циклон ёки антициклон марказларини аниқлашда, кўпроқ улар ҳар 5 гПа ўтказилган биринчи ёпиқ изобаранинг маркази билан устма-уст деган таҳмин билан чегараланиб қолишади. Агар марказни аниқроқ топиш керак бўлса, у ҳолда яна ҳар 2,5 ёки 0,1 гПа дан ўтказилган изобаралар чизилади. Бу изобаралар асосий изобараларга нисбатан ингичкароқ чизиқлар билан ўтказилади. Асосий об-ҳаво хариталарида, одатда, циклон ва антициклонлар марказларининг аввалги кузатиш муддатидаги жойлашиши кўрсатилади, уларнинг кўчиш траекториялари ва кутилаётган ҳаракат йўналишлари акс эттирилади. Бунинг учун, таҳлил қилинаётган об-ҳаво харитасига олдин тузилган об-ҳаво харитасидан циклон ёки антициклон марказининг жойи кўчирилади. Бу марказлар циклон учун қора доира билан, антициклон учун
оқ доира билан кўрсатилади. Доирачаларни тўғри чизиқ бўлаклари билан
туташтирсак, марказнинг кўчиш траекторияси келиб чиқади. Охирги бўлак
стрелка  сифатида  чизилиб,  таҳлил  қилинаётган  харитада  марказ  жойини
белгилаган  “П” ёки “Ю”  ҳарфларига  тақалади.  12 ёки 24 соатдан  кейин
марказнинг кутилаётган кўчиши узилишли стрелка билан кўрсатилади. У
марказдан бошланиб, кутилаётган кўчиш нуқтасида тўхтатилади.
Изотенденциялар, ҳар 1 гПа дан оддий қора қалам билан узиқ чизиқлар
ёрдамида чизилади. Харитада хилма-хил изочизиқлар кўп бўлгани туфайли
изотенденциялар  босилмасдан  ингичка  чизиқлар  билан  чизилади.  Агар
изотенденциялар ҳаддан ташқари зич жойлашган бўлса, улар ҳар 2 гПа дан
ўтказилиши мумкин. Одатда, 0 га тенг бўлган изотенденция кўрсатилмайди.
Изотенденция  чизиқларининг  устидан  ёзиб  қўйилади,  манфий
изотенденциялар  “минус”  ишора  билан  белгиланади.  Босим  пасайган
жойнинг  марказида  қизил  қалам  билан  “Т”  ҳарфи  ёзилади,  унинг  ўнг
томонига босим тушишининг энг катта қиймати гПа да ўндан бир аниқликда
ёзиб қўйилади. Босим кўтарилган жойнинг марказида эса қалам билан “К”
ҳарфи ёзилади ва босим максимал кўтарилишининг қиймати ёзиб қўйилади.
Об-ҳаво хариталарининг бирламчи таҳлилида бир қатор амаллар рангли
қаламлар  ёрдамида  бажарилади.  Бу  об-ҳавонинг  муҳим  хусусиятларига
диққатни тортади. Бу амаллар харитани “кўтариш” деб аталади. Буркама
ёғинлар зонаси – яшил қалам, туманлар зонаси – сариқ қалам билан бўялади.
Қолган об-ҳаво ҳодисалари шартли белгилар билан кўрсатилади, уларни 2.1-
жадвалга мувофиқ белгилаш тавсия қилинади.
Атмосфера  фронтларини  аниқлаш  –  синоптик  таҳлилнинг  энг
масъулиятли амалларидан биридир. Фронт чизиқларини ўтказишда бир қатор
аломатлардан фойдаланишади.
2.1-жадвал  
Об-ҳаво хариталарининг таҳлилида қўлланиладиган 
об-ҳаво ҳодисаларнинг шартли белгилари
Об-ҳаво ҳодисаси
Шартли белги
Ранг
Буркама ёғинлар зонаси
яшил
Баъзи жойларда буркама ёғинлар
“-“-“
Logotip
оқ доира билан кўрсатилади. Доирачаларни тўғри чизиқ бўлаклари билан туташтирсак, марказнинг кўчиш траекторияси келиб чиқади. Охирги бўлак стрелка сифатида чизилиб, таҳлил қилинаётган харитада марказ жойини белгилаган “П” ёки “Ю” ҳарфларига тақалади. 12 ёки 24 соатдан кейин марказнинг кутилаётган кўчиши узилишли стрелка билан кўрсатилади. У марказдан бошланиб, кутилаётган кўчиш нуқтасида тўхтатилади. Изотенденциялар, ҳар 1 гПа дан оддий қора қалам билан узиқ чизиқлар ёрдамида чизилади. Харитада хилма-хил изочизиқлар кўп бўлгани туфайли изотенденциялар босилмасдан ингичка чизиқлар билан чизилади. Агар изотенденциялар ҳаддан ташқари зич жойлашган бўлса, улар ҳар 2 гПа дан ўтказилиши мумкин. Одатда, 0 га тенг бўлган изотенденция кўрсатилмайди. Изотенденция чизиқларининг устидан ёзиб қўйилади, манфий изотенденциялар “минус” ишора билан белгиланади. Босим пасайган жойнинг марказида қизил қалам билан “Т” ҳарфи ёзилади, унинг ўнг томонига босим тушишининг энг катта қиймати гПа да ўндан бир аниқликда ёзиб қўйилади. Босим кўтарилган жойнинг марказида эса қалам билан “К” ҳарфи ёзилади ва босим максимал кўтарилишининг қиймати ёзиб қўйилади. Об-ҳаво хариталарининг бирламчи таҳлилида бир қатор амаллар рангли қаламлар ёрдамида бажарилади. Бу об-ҳавонинг муҳим хусусиятларига диққатни тортади. Бу амаллар харитани “кўтариш” деб аталади. Буркама ёғинлар зонаси – яшил қалам, туманлар зонаси – сариқ қалам билан бўялади. Қолган об-ҳаво ҳодисалари шартли белгилар билан кўрсатилади, уларни 2.1- жадвалга мувофиқ белгилаш тавсия қилинади. Атмосфера фронтларини аниқлаш – синоптик таҳлилнинг энг масъулиятли амалларидан биридир. Фронт чизиқларини ўтказишда бир қатор аломатлардан фойдаланишади. 2.1-жадвал Об-ҳаво хариталарининг таҳлилида қўлланиладиган об-ҳаво ҳодисаларнинг шартли белгилари Об-ҳаво ҳодисаси Шартли белги Ранг Буркама ёғинлар зонаси яшил Баъзи жойларда буркама ёғинлар “-“-“
Фронт ташқарисида кучсиз қор
“-“-“
Жала ёғинлар
“-“-“
Шивалама ёмғир
“-“-“
Момақалдироқ
“-“-“
Йироқдаги чақмоқ шуъласи
“-“-“
Умумий қор бурони
“-“-“
Яҳмалак
“-“-“
Қуюн, гирдоб
қизил
Чангли (қумли) бўронлар
бинафша
Туманлар зонаси
сариқ
Баъзи жойларда туман
сариқ
Туман шивалама ёмғир билан
сариқ ва яшил
Чангли (қум) бўрон
сариқ
Тўзон, кўринувчанлик 2 км дан кам
сариқ
Қор қопламининг чегараси
кўк
Денгизда музларнинг чегараси
кўк
Совушларнинг чегараси
қора
1. Фронт чизиқлари кўпроқ барик ботиқликларнинг ўқи бўйлаб ўтади.
2. Фронт  чизиғи  бўйлаб  шамолнинг  яқинлашиши  ёки  конвергенцияси
кузатилади:  фронтнинг  икки  томонидаги  шамол  йўналиши  векторлари
давом  эттирилса,  улар  кесишади.  Энг  кўп  учрайдиган  шамолнинг
яқинлашиш варианти – бу фронт орқасида фронт чизиғига шамолнинг
перпендикуляр, фронт олдида эса фронт чизиғига параллел эсишидир.
3. Фронт  чизиғидан  ўтилганда  ҳаво  ҳароратининг  кескин  ўзгариши
кузатилади, таҳминан 3-5° ва ундан ортиқ.
4. Барик тенденция фронтнинг икки томонида турлича бўлади. Илиқ фронт
олдида, одатда, босимнинг яққол ифодаланган пасайиш жойи, совуқ фронт
орқасида – босимнинг кўтарилиш жойи жойлашади; окклюзия фронтнинг
олдида  босимнинг  пасайиши,  орқасида  эса  –  босимнинг  кўтарилиши
кузатилади.
5. Фронт чизиқлари бўйлаб, қаралаётган фронт турига характерли бўлган,
Logotip
Фронт ташқарисида кучсиз қор “-“-“ Жала ёғинлар “-“-“ Шивалама ёмғир “-“-“ Момақалдироқ “-“-“ Йироқдаги чақмоқ шуъласи “-“-“ Умумий қор бурони “-“-“ Яҳмалак “-“-“ Қуюн, гирдоб қизил Чангли (қумли) бўронлар бинафша Туманлар зонаси сариқ Баъзи жойларда туман сариқ Туман шивалама ёмғир билан сариқ ва яшил Чангли (қум) бўрон сариқ Тўзон, кўринувчанлик 2 км дан кам сариқ Қор қопламининг чегараси кўк Денгизда музларнинг чегараси кўк Совушларнинг чегараси қора 1. Фронт чизиқлари кўпроқ барик ботиқликларнинг ўқи бўйлаб ўтади. 2. Фронт чизиғи бўйлаб шамолнинг яқинлашиши ёки конвергенцияси кузатилади: фронтнинг икки томонидаги шамол йўналиши векторлари давом эттирилса, улар кесишади. Энг кўп учрайдиган шамолнинг яқинлашиш варианти – бу фронт орқасида фронт чизиғига шамолнинг перпендикуляр, фронт олдида эса фронт чизиғига параллел эсишидир. 3. Фронт чизиғидан ўтилганда ҳаво ҳароратининг кескин ўзгариши кузатилади, таҳминан 3-5° ва ундан ортиқ. 4. Барик тенденция фронтнинг икки томонида турлича бўлади. Илиқ фронт олдида, одатда, босимнинг яққол ифодаланган пасайиш жойи, совуқ фронт орқасида – босимнинг кўтарилиш жойи жойлашади; окклюзия фронтнинг олдида босимнинг пасайиши, орқасида эса – босимнинг кўтарилиши кузатилади. 5. Фронт чизиқлари бўйлаб, қаралаётган фронт турига характерли бўлган,
булутлар  тизимлари  ва  ёғин  зоналари  кузатилади.  Илиқ  фронтга
фронтнинг олдида As, Ns булутлар тизими ва буркама ёғинлар зонаси
хосдир. Совуқ фронт бўйлаб ёмғирли тўп-тўп (Сb) булутлар ва ёғинлар
фронтнинг иккала томонида жойлашган бўлади, бу ерда буркама ва жала
ёғинлар кузатилиши мумкин.
Фронтларнинг  юқорида  кўрсатилган аломатлари фақат жуда  кескин
ифодаланган  фронтларда  аниқ  ва  бир  вақтда  кузатилади.  Кўп  ҳолларда
аломатларнинг  бир  қисми  унча  аниқ  ифодаланмаган  ва  умуман  мавжуд
бўлмаслиги мумкин. Шунинг учун фронтлар таҳлилида комплекслиликка, уч
ўлчамликка  ва  даврий  кетма-кетликка  риоя  қилиш  муҳимдир.  Ер  яқини
харитасида илиқ фронт чизиғи қизил қалам билан, совуқ фронт чизиғи – кўк,
окклюзия фронти чизиғи – жигар ранг қалам билан ўтказилади. Иккиламчи
фронтлар эса мос рангдаги узуқ чизиқлар билан кўрсатилади. Стационар (кам
ҳаракатланаётган) фронтлар қизил ва кўк рангдаги иккита чизиқлар билан
чизилади.
2.2. Баланддаги об-ҳаво хариталарини тузиш ва таҳлил қилиш
Баланддаги  асосий  хариталарга  барик  топография  хариталари  (БТ)
киради. Барик топография хариталари икки турга бўлинади:
-
мутлақ топография (МТ) хариталари;
-
нисбий топография (НТ) хариталари.
Мутлақ  топография  хариталари  бирор  изобарик  сиртнинг  денгиз
сатҳига нисбатан топографиясини кўрсатади. Нисбий топография харитасида
эса кўрилаётган изобарик сиртнинг бошқа бирор изобарик сиртга нисбатан
топографияси  кўрсатилади.  Баланддаги  хариталар  атмосферани
радиозондлаш маълумотлари асосида тузилади. Асосий кузатиш муддатлари
учун (ЎГВ бўйича 00 ва 12 соат) барик топография хариталари катта ҳудуд
учун (S>107 км2), қўшимча кузатиш муддатлари учун (ЎГВ бўйича 06 ва 18
соат) – нисбатан кичик ҳудуд учун тузилади.
Мутлақ ва нисбий топография хариталарида радиозондлаш натижалари
2.3-расмда тасвирланган схема бўйича туширилади.
Logotip
булутлар тизимлари ва ёғин зоналари кузатилади. Илиқ фронтга фронтнинг олдида As, Ns булутлар тизими ва буркама ёғинлар зонаси хосдир. Совуқ фронт бўйлаб ёмғирли тўп-тўп (Сb) булутлар ва ёғинлар фронтнинг иккала томонида жойлашган бўлади, бу ерда буркама ва жала ёғинлар кузатилиши мумкин. Фронтларнинг юқорида кўрсатилган аломатлари фақат жуда кескин ифодаланган фронтларда аниқ ва бир вақтда кузатилади. Кўп ҳолларда аломатларнинг бир қисми унча аниқ ифодаланмаган ва умуман мавжуд бўлмаслиги мумкин. Шунинг учун фронтлар таҳлилида комплекслиликка, уч ўлчамликка ва даврий кетма-кетликка риоя қилиш муҳимдир. Ер яқини харитасида илиқ фронт чизиғи қизил қалам билан, совуқ фронт чизиғи – кўк, окклюзия фронти чизиғи – жигар ранг қалам билан ўтказилади. Иккиламчи фронтлар эса мос рангдаги узуқ чизиқлар билан кўрсатилади. Стационар (кам ҳаракатланаётган) фронтлар қизил ва кўк рангдаги иккита чизиқлар билан чизилади. 2.2. Баланддаги об-ҳаво хариталарини тузиш ва таҳлил қилиш Баланддаги асосий хариталарга барик топография хариталари (БТ) киради. Барик топография хариталари икки турга бўлинади: - мутлақ топография (МТ) хариталари; - нисбий топография (НТ) хариталари. Мутлақ топография хариталари бирор изобарик сиртнинг денгиз сатҳига нисбатан топографиясини кўрсатади. Нисбий топография харитасида эса кўрилаётган изобарик сиртнинг бошқа бирор изобарик сиртга нисбатан топографияси кўрсатилади. Баланддаги хариталар атмосферани радиозондлаш маълумотлари асосида тузилади. Асосий кузатиш муддатлари учун (ЎГВ бўйича 00 ва 12 соат) барик топография хариталари катта ҳудуд учун (S>107 км2), қўшимча кузатиш муддатлари учун (ЎГВ бўйича 06 ва 18 соат) – нисбатан кичик ҳудуд учун тузилади. Мутлақ ва нисбий топография хариталарида радиозондлаш натижалари 2.3-расмда тасвирланган схема бўйича туширилади.
2.3-расм. Баланддаги харитага метеомаълумотларни тушириш схемаси: 
а) – МТ, б) – НТ, в) – МШХ, г) – ТХ.
Бу расмда: ННН – мутлақ геопотенциал (изобарик сиртнинг денгиз
сатҳига  нисбатан  декаметрларда  кўрсатилган  баландлиги);  ТТ –  ҳаво
ҳарорати  (бутун  градусларда);   DD  –  шудринг  нуқтаси  ҳароратининг
дефицити (код рақамларида).
hhh – кўрилаётган изобарик сирт ва унинг остидаги сирт орасидаги
ҳаво қатламининг қалинлиги (декаметрларда).
ΔHHH – нисбий геопотенциал, иккита кўрилаётган изобарик сиртлар
орасидаги ҳаво қатлами қалинлиги (декаметрларда).
Δrrr  -   12 ёки 24 соатдаги нисбий геопотенциалнинг ўзгариш қиймати.
dd,  ff  –  шамол  йўналиши  ва  тезлиги,  улар  оддий  усул  билан
ифодаланади.
Мутлақ  топография  ҳариталарининг  ишловида  қуйидаги  амаллар
бажарилади: 
1.  Изогипсалар  (кўрилаётган  изобарик  сиртнинг  денгиз  сатҳига
нисбатан бир хил баландликларини туташтирувчи чизиқлар) ўтказилади ва
устидан ёзиб чиқилади. Изогипсалар узлуксиз қора чизиқ билан ҳар 4 гп. дам
оралиқ билан чизилади.
Изогипсалар изобаралардан фарқли ўлароқ, шамол векторига нисбатан
Logotip
2.3-расм. Баланддаги харитага метеомаълумотларни тушириш схемаси: а) – МТ, б) – НТ, в) – МШХ, г) – ТХ. Бу расмда: ННН – мутлақ геопотенциал (изобарик сиртнинг денгиз сатҳига нисбатан декаметрларда кўрсатилган баландлиги); ТТ – ҳаво ҳарорати (бутун градусларда); DD – шудринг нуқтаси ҳароратининг дефицити (код рақамларида). hhh – кўрилаётган изобарик сирт ва унинг остидаги сирт орасидаги ҳаво қатламининг қалинлиги (декаметрларда). ΔHHH – нисбий геопотенциал, иккита кўрилаётган изобарик сиртлар орасидаги ҳаво қатлами қалинлиги (декаметрларда). Δrrr - 12 ёки 24 соатдаги нисбий геопотенциалнинг ўзгариш қиймати. dd, ff – шамол йўналиши ва тезлиги, улар оддий усул билан ифодаланади. Мутлақ топография ҳариталарининг ишловида қуйидаги амаллар бажарилади: 1. Изогипсалар (кўрилаётган изобарик сиртнинг денгиз сатҳига нисбатан бир хил баландликларини туташтирувчи чизиқлар) ўтказилади ва устидан ёзиб чиқилади. Изогипсалар узлуксиз қора чизиқ билан ҳар 4 гп. дам оралиқ билан чизилади. Изогипсалар изобаралардан фарқли ўлароқ, шамол векторига нисбатан
қия  эмас,  балки  бу  векторга  параллел  чизилади,  чунки  шамол  вектори
ишқаланиш қатламидан юқорида изогипсага уринма бўлиб йўналган бўлади.
АТ400 ва ундан юқоридаги ҳариталарда изогипсалар ҳар 8 гп. дам оралиқда
ўтказилади.
2. Баландликдаги циклонлар ва антициклонлар марказлари аниқланади
ва “П” ва “Ю” ҳарфлари билан белгиланади. Керакли ҳолларда, марказнинг
жойини аниқроқ кўрсатиш учун оралиқ изогипсалар ингичкароқ чизиқлар
билан ўтказилиши мумкин.
3.  Қизил  рангли  қалам  билан  (устидан  ёзилмасдан)  ҳар  2°С  дан
изотермалар  чизилади.  Илиқ  жойнинг  маркази  “И”  ҳарфи  билан  (қизил
рангда),  совуқ  жойнинг  маркази  эса  –  “С”  ҳарфи  билан  (кўк  рангда)
белгиланади.
4. Фронт чизиқлари фақат МТ850 хариталарида ўтказилади, чунки ундан
баландроқ  жойлашган  хариталарда  фронтал  ва  изобарик  сиртларнинг
кесишиш  зоналари  аниқ  кўринмайди,  айрим  ҳолларда  фронтал  сиртлар
баландликда жойлашган изобарик сиртларга етиб бормайди.
МТ850 хариталарида  фронт  чизиқлари  изотермалардан  тубдан  фарқ
қилиши  учун  улар  бир  хил  рангли  нашрнинг  шартли  белгилари  билан
кўрсатилади.
МТ850 харитасида, фақатгина шу харитада фронт аломатлари орқали
топиладиган фронт чизиқлари ўтказилади, яъни фронт чизиқлари ер яқини
харитасидан  МТ850 харитасига  механик  кўчирилмайди.  Аммо  бу  иккала
хариталарда фронт чизиқларининг жойлашиши бир-бирига мос келиши шарт.
МТ850 харитасида фронт изотермалар зич бўлган жойнинг марказий қисмидан
изотермалар  бўйлаб  ўтказилади.  Фронт  ишораси  (илиқ,  совуқ,  кам
ҳаракатланувчи)  унинг  йўналишига  асосланиб  белгиланади.  Фронт
кўчишининг  йўналиши  ҳаво  оқимлари  ёки  изогипсалар  йўналишидан
(шимолий  яримшарда  геопотенциалнинг  кичик  қийматлари  чап  томонда
қолиши  керак)  Мутлақ  топография  хариталарининг  физикавий  маъносига
қараб аниқланади.
Logotip
қия эмас, балки бу векторга параллел чизилади, чунки шамол вектори ишқаланиш қатламидан юқорида изогипсага уринма бўлиб йўналган бўлади. АТ400 ва ундан юқоридаги ҳариталарда изогипсалар ҳар 8 гп. дам оралиқда ўтказилади. 2. Баландликдаги циклонлар ва антициклонлар марказлари аниқланади ва “П” ва “Ю” ҳарфлари билан белгиланади. Керакли ҳолларда, марказнинг жойини аниқроқ кўрсатиш учун оралиқ изогипсалар ингичкароқ чизиқлар билан ўтказилиши мумкин. 3. Қизил рангли қалам билан (устидан ёзилмасдан) ҳар 2°С дан изотермалар чизилади. Илиқ жойнинг маркази “И” ҳарфи билан (қизил рангда), совуқ жойнинг маркази эса – “С” ҳарфи билан (кўк рангда) белгиланади. 4. Фронт чизиқлари фақат МТ850 хариталарида ўтказилади, чунки ундан баландроқ жойлашган хариталарда фронтал ва изобарик сиртларнинг кесишиш зоналари аниқ кўринмайди, айрим ҳолларда фронтал сиртлар баландликда жойлашган изобарик сиртларга етиб бормайди. МТ850 хариталарида фронт чизиқлари изотермалардан тубдан фарқ қилиши учун улар бир хил рангли нашрнинг шартли белгилари билан кўрсатилади. МТ850 харитасида, фақатгина шу харитада фронт аломатлари орқали топиладиган фронт чизиқлари ўтказилади, яъни фронт чизиқлари ер яқини харитасидан МТ850 харитасига механик кўчирилмайди. Аммо бу иккала хариталарда фронт чизиқларининг жойлашиши бир-бирига мос келиши шарт. МТ850 харитасида фронт изотермалар зич бўлган жойнинг марказий қисмидан изотермалар бўйлаб ўтказилади. Фронт ишораси (илиқ, совуқ, кам ҳаракатланувчи) унинг йўналишига асосланиб белгиланади. Фронт кўчишининг йўналиши ҳаво оқимлари ёки изогипсалар йўналишидан (шимолий яримшарда геопотенциалнинг кичик қийматлари чап томонда қолиши керак) Мутлақ топография хариталарининг физикавий маъносига қараб аниқланади.
Илиқ фронт
 
Совуқ фронт   
         
Стационар фронт
Окклюзия фронти
5. МТ700 хариталарида изаллогипсалар, охирги 12 ёки 24 соатдаги 700
гПа изобарик сирт геопотенциал баландликларининг бир хил ўзгаришларини
туташтирувчи  чизиқлар  ўтказилади  ва  устидан  ёзиб  чиқилади.
Изаллогипсалар ҳар 4 гп. дам оралиқда қора узуқ чизиқлар билан босмасдан
чизилади.
Изотенденцияларга  ўхшаб,  сирт  тушиш  жойининг  марказида  қизил
ранг билан “Т” ҳарфи қўйилиб, ёнига максимал тушиш қиймати ёзилади, сирт
кўтарилиш жойининг марказида эса кўк рангда “К” ҳарфи қўйилади ва ёнига
максимал кўтарилиш қиймати ёзилади.
Одатда,  нисбий  топография  хариталаридан  фақат  HT1000
500
 харитаси
тузилади ва унинг таҳлилида (ишловида) қуйидагилар бажарилади:
1.  Ҳар  4гп.  дам  оралиқда  қора  рангда  изогипсалар  ўтказилади  ва
устидан ёзиб  қўйилади, бу эса  қуйи 5 км  ли атмосфера  қатлами ўртача
ҳароратининг ҳар 2°С дан ўтказилган изотермаларига эквивалентдир (нисбий
топография хариталарининг физик маъносига қаранг).
2. Нисбий геопотенциалнинг кичик қийматлари марказида қора рангда
“совуқ” сўзи, геопотенциалнинг катта қийматлари марказида “илиқ” сўзи
ёзилади.
3.  Ер  яқини  харитасидан  рангли  қаламлар  билан  HT1000
500
 харитасига
фронт чизиқлари кўчирилади.
Тропосферанинг  пастки  ярмида  илиқлик  ва  совуқлик  адвекцияси
зоналарини  ажратиш  мақсадида  термобарик  харита  тузилади  ва  таҳлил
қилинади. Термобарик хариталар HT1000
500
 хариталаридаги изогипсаларни МТ700
Logotip
Илиқ фронт Совуқ фронт Стационар фронт Окклюзия фронти 5. МТ700 хариталарида изаллогипсалар, охирги 12 ёки 24 соатдаги 700 гПа изобарик сирт геопотенциал баландликларининг бир хил ўзгаришларини туташтирувчи чизиқлар ўтказилади ва устидан ёзиб чиқилади. Изаллогипсалар ҳар 4 гп. дам оралиқда қора узуқ чизиқлар билан босмасдан чизилади. Изотенденцияларга ўхшаб, сирт тушиш жойининг марказида қизил ранг билан “Т” ҳарфи қўйилиб, ёнига максимал тушиш қиймати ёзилади, сирт кўтарилиш жойининг марказида эса кўк рангда “К” ҳарфи қўйилади ва ёнига максимал кўтарилиш қиймати ёзилади. Одатда, нисбий топография хариталаридан фақат HT1000 500 харитаси тузилади ва унинг таҳлилида (ишловида) қуйидагилар бажарилади: 1. Ҳар 4гп. дам оралиқда қора рангда изогипсалар ўтказилади ва устидан ёзиб қўйилади, бу эса қуйи 5 км ли атмосфера қатлами ўртача ҳароратининг ҳар 2°С дан ўтказилган изотермаларига эквивалентдир (нисбий топография хариталарининг физик маъносига қаранг). 2. Нисбий геопотенциалнинг кичик қийматлари марказида қора рангда “совуқ” сўзи, геопотенциалнинг катта қийматлари марказида “илиқ” сўзи ёзилади. 3. Ер яқини харитасидан рангли қаламлар билан HT1000 500 харитасига фронт чизиқлари кўчирилади. Тропосферанинг пастки ярмида илиқлик ва совуқлик адвекцияси зоналарини ажратиш мақсадида термобарик харита тузилади ва таҳлил қилинади. Термобарик хариталар HT1000 500 хариталаридаги изогипсаларни МТ700
харитасига устма-уст қўйилганда ҳосил бўлади.
HT 1000
500
 даги изогипсалар (қизил рангда) МТ700 даги изогипсалар билан
кесишган жойда ҳарорат адвекцияси кузатилади, яъни вақт ўтиши билан
ҳарорат ўзгариши рўй беради.  HT1000
500
 ва МТ700 хариталаридаги изогипсалар
бир-бирига параллел бўлган жойларда ҳарорат адвекцияси кузатилмайди.
Термобарик хариталарнинг ишлови иссиқлик (оч қизил рангга бўялади)
ва совуқлик адвекцияси  (оч кўк рангга  бўялади)  зоналарини аниқлашдан
иборат.
Агар  изотермалар  ( HT1000
500
даги  изогипсалар)  оқим  чизиқларига  (АТ700
даги изогипсалар) нисбатан ўнг томонга оғса, у ҳолда бу ерда иссиқлик
адвекцияси кузатилади.
Агар изотермалар оқим чизиқларига нисбатан чап томонга оғса, у ҳолда
бу  ерда  совуқлик  адвекцияси  рўй  беради.  Изотермалар  ( HT1000
500
 даги
изогипсалар)  ва  оқим  чизиқларининг  (МТ700 даги  изогипсалар)  йўналиши
шундай  аниқланадики,  шимолий  яримшарда  совуқ  жой  (“совуқ”)  ва
геопотенциалнинг кичик қийматлари мос ҳолда чап томонда қолиши керак.
Бирор  изобарик  сиртдаги  ва  термобарик  харитадаги  ҳарорат
адвекциясини  фарқлай  олиш  лозим.  Ҳар  қандай  Мутлақ  топография
харитасида (масалан, МТ850  да) изотермалар ўтказиш ва уларни изогипсалар
билан таққослаш натижасида иссиқлик ва совуқлик адвекцияси зоналарини
ажратиш  мумкин.  Улар  фақатгина  кўрилаётган  изобарик  сирт  яқинидаги
ҳароратнинг ўзгаришини ифодалайди.
Термобарик хариталарда эса ҳарорат адвекцияси зоналари 1000 ва 500
гПа ли изобарик сиртлар орасидаги, яъни тропосферанинг пастки ярмидаги
ҳаво ўртача ҳароратининг ўзгаришларини характерлайди.
Баландлик хариталарига яна максимал шамол хариталари (МШХ) ва
тропопауза  хариталари  (ТХ)  киради,  улар  атмосферани  радиозондлаш
маълумотлари  натижалари  асосида  тузилади.  МШХ  ва  ТХ  ларга
метеомаълумотлар 2.3в,г – расмларда кўрсатилган схема бўйича туширилади.
2.3в-расмда fmfm  ва  dmdm – максимал шамолнинг тезлиги (м/с) ва йўналиши
(градусда), PmPmPm
 –  максимал шамол сатҳидаги босим (10 гПа да) ёки
Logotip
харитасига устма-уст қўйилганда ҳосил бўлади. HT 1000 500 даги изогипсалар (қизил рангда) МТ700 даги изогипсалар билан кесишган жойда ҳарорат адвекцияси кузатилади, яъни вақт ўтиши билан ҳарорат ўзгариши рўй беради. HT1000 500 ва МТ700 хариталаридаги изогипсалар бир-бирига параллел бўлган жойларда ҳарорат адвекцияси кузатилмайди. Термобарик хариталарнинг ишлови иссиқлик (оч қизил рангга бўялади) ва совуқлик адвекцияси (оч кўк рангга бўялади) зоналарини аниқлашдан иборат. Агар изотермалар ( HT1000 500 даги изогипсалар) оқим чизиқларига (АТ700 даги изогипсалар) нисбатан ўнг томонга оғса, у ҳолда бу ерда иссиқлик адвекцияси кузатилади. Агар изотермалар оқим чизиқларига нисбатан чап томонга оғса, у ҳолда бу ерда совуқлик адвекцияси рўй беради. Изотермалар ( HT1000 500 даги изогипсалар) ва оқим чизиқларининг (МТ700 даги изогипсалар) йўналиши шундай аниқланадики, шимолий яримшарда совуқ жой (“совуқ”) ва геопотенциалнинг кичик қийматлари мос ҳолда чап томонда қолиши керак. Бирор изобарик сиртдаги ва термобарик харитадаги ҳарорат адвекциясини фарқлай олиш лозим. Ҳар қандай Мутлақ топография харитасида (масалан, МТ850 да) изотермалар ўтказиш ва уларни изогипсалар билан таққослаш натижасида иссиқлик ва совуқлик адвекцияси зоналарини ажратиш мумкин. Улар фақатгина кўрилаётган изобарик сирт яқинидаги ҳароратнинг ўзгаришини ифодалайди. Термобарик хариталарда эса ҳарорат адвекцияси зоналари 1000 ва 500 гПа ли изобарик сиртлар орасидаги, яъни тропосферанинг пастки ярмидаги ҳаво ўртача ҳароратининг ўзгаришларини характерлайди. Баландлик хариталарига яна максимал шамол хариталари (МШХ) ва тропопауза хариталари (ТХ) киради, улар атмосферани радиозондлаш маълумотлари натижалари асосида тузилади. МШХ ва ТХ ларга метеомаълумотлар 2.3в,г – расмларда кўрсатилган схема бўйича туширилади. 2.3в-расмда fmfm ва dmdm – максимал шамолнинг тезлиги (м/с) ва йўналиши (градусда), PmPmPm – максимал шамол сатҳидаги босим (10 гПа да) ёки
баландлик  (0,1  км  да);  2.3г-расмда  тропопауза  сатҳидаги  ҳарорат  (TtTt),
шудринг  нуқтаси  дефицити  (DtDt),  босим  (PtPtPt),  шамол  тезлиги  (ftft)  ва
йўналиши (dtdt) кўрсатилган.
МШХ  ларда  қора  чизиқ  билан  ҳар  10  м/с  да  изотахалар  чизилади
(шамол тезлиги бир хил бўлган нуқталарни туташтирувчи чизиқлар). Улар
изобаралар ва изогипсалар каби устидан ёзиб чиқилади. Шамол тезлигининг
энг  катта  қийматлари  кузатиладиган  ёпиқ  жойнинг  марказида  “максимал
шамолнинг жойи – МШЖ” деб ёзиб қўйилади.
Шамол тезлигининг энг катта қийматлари кузатилган нуқталар йўғон
чизиқ  билан  туташтирилади  ва  учида  қўйилган  стрелка  ҳаво  оқими
йўналишини кўрсатади. Бу йўғон чизиқ тез ҳаво оқими ўқига тўғри келади.
ТХ да қуйидагиларни ўтказиш лозим: 
- ҳар 25 гПа дан қора рангли қалам билан изобаралар ўтказилади, улар
ер яқини харитасидаги изобаралар каби ёзиб чиқилади;
-  ҳар  5°  дан  қизил  рангда  изотермалар  ўтказилади  ва  ҳарорат
қийматлари ёзиб чиқилади;
Паст босимли жойнинг марказида “П” ҳарфи, юқори босимли жойнинг
марказида “Ю” ҳарфи ёзилади. Илиқ жойнинг марказ қисми қизил рангга,
совуқ  жойнинг  марказ  қисми  эса  кўк  рангга  бўялади.  МШХ  ва  ТХ  лар
самолётларнинг учишига метеохизмат кўрсатишда кенг қўлланилади.
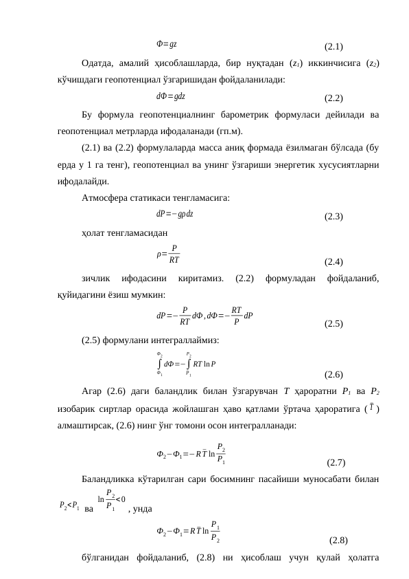
Геопотенциалнинг  барометрик  формуласи.  Мутлақ  ва  нисбий
топография хариталарининг физик маъноси
Барик  топография  хариталари  ёрдамида  турли  баландликлардаги
атмосфера  жараёнлари таҳлил қилинади. Шунинг учун мутлақ ва нисбий
топография  хариталар  тузилишининг  принципиал  асосларини  ва  физик
маъносини билиш зарур.
Атмосферадаги жараёнлар Ернинг тортиш кучи майдонида рўй беради,
бу эса геопотенциал майдонини ҳисобга олишга олиб келади. 
Ер  шарининг  тортиш  кучи  майдонида  денгиз  сатҳига  нисбатан
кўрилаётган z нуқтада (денгиз сатҳида, одатда, геопотенциал нолга тенг деб
олинади)  бирлик  массанинг  потенциал  энергияси  геопотенциал  Ф деб
аталади:
Logotip
баландлик (0,1 км да); 2.3г-расмда тропопауза сатҳидаги ҳарорат (TtTt), шудринг нуқтаси дефицити (DtDt), босим (PtPtPt), шамол тезлиги (ftft) ва йўналиши (dtdt) кўрсатилган. МШХ ларда қора чизиқ билан ҳар 10 м/с да изотахалар чизилади (шамол тезлиги бир хил бўлган нуқталарни туташтирувчи чизиқлар). Улар изобаралар ва изогипсалар каби устидан ёзиб чиқилади. Шамол тезлигининг энг катта қийматлари кузатиладиган ёпиқ жойнинг марказида “максимал шамолнинг жойи – МШЖ” деб ёзиб қўйилади. Шамол тезлигининг энг катта қийматлари кузатилган нуқталар йўғон чизиқ билан туташтирилади ва учида қўйилган стрелка ҳаво оқими йўналишини кўрсатади. Бу йўғон чизиқ тез ҳаво оқими ўқига тўғри келади. ТХ да қуйидагиларни ўтказиш лозим: - ҳар 25 гПа дан қора рангли қалам билан изобаралар ўтказилади, улар ер яқини харитасидаги изобаралар каби ёзиб чиқилади; - ҳар 5° дан қизил рангда изотермалар ўтказилади ва ҳарорат қийматлари ёзиб чиқилади; Паст босимли жойнинг марказида “П” ҳарфи, юқори босимли жойнинг марказида “Ю” ҳарфи ёзилади. Илиқ жойнинг марказ қисми қизил рангга, совуқ жойнинг марказ қисми эса кўк рангга бўялади. МШХ ва ТХ лар самолётларнинг учишига метеохизмат кўрсатишда кенг қўлланилади. Геопотенциалнинг барометрик формуласи. Мутлақ ва нисбий топография хариталарининг физик маъноси Барик топография хариталари ёрдамида турли баландликлардаги атмосфера жараёнлари таҳлил қилинади. Шунинг учун мутлақ ва нисбий топография хариталар тузилишининг принципиал асосларини ва физик маъносини билиш зарур. Атмосферадаги жараёнлар Ернинг тортиш кучи майдонида рўй беради, бу эса геопотенциал майдонини ҳисобга олишга олиб келади. Ер шарининг тортиш кучи майдонида денгиз сатҳига нисбатан кўрилаётган z нуқтада (денгиз сатҳида, одатда, геопотенциал нолга тенг деб олинади) бирлик массанинг потенциал энергияси геопотенциал Ф деб аталади:
                
Ф=gz  
(2.1) 
Одатда,  амалий  ҳисоблашларда,  бир  нуқтадан  (z1)  иккинчисига  (z2)
кўчишдаги геопотенциал ўзгаришидан фойдаланилади:
               
dФ=gdz
(2.2)
Бу  формула  геопотенциалнинг  барометрик  формуласи  дейилади  ва
геопотенциал метрларда ифодаланади (гп.м).
(2.1) ва (2.2) формулаларда масса аниқ формада ёзилмаган бўлсада (бу
ерда у 1 га тенг), геопотенциал ва унинг ўзгариши энергетик хусусиятларни
ифодалайди.
Атмосфера статикаси тенгламасига:
            
dP=−gρdz
(2.3)
ҳолат тенгламасидан
    
ρ= P
RT
(2.4)
зичлик  ифодасини  киритамиз.  (2.2)  формуладан  фойдаланиб,
қуйидагини ёзиш мумкин:
     
dP=− P
RT dФ,dФ=−RT
P dP
(2.5)
(2.5) формулани интеграллаймиз:
           
∫
Ф1
Ф2
dФ=−∫
P1
P2
RT ln P
(2.6)
Агар  (2.6)  даги  баландлик  билан  ўзгарувчан  Т ҳароратни  Р1 ва  Р2
изобарик сиртлар орасида жойлашган ҳаво қатлами ўртача ҳароратига ( ¯T )
алмаштирсак, (2.6) нинг ўнг томони осон интегралланади:
   
Ф2−Ф1=−R ¯T ln
P2
P1
 (2.7)
Баландликка кўтарилган сари босимнинг пасайиши муносабати билан
P2<P1  ва 
ln
P2
P1
<0
, унда
  
Ф2−Ф1=R ¯T ln
P1
P2
  (2.8)
бўлганидан  фойдаланиб,  (2.8)  ни  ҳисоблаш  учун  қулай  ҳолатга
Logotip
Ф=gz (2.1) Одатда, амалий ҳисоблашларда, бир нуқтадан (z1) иккинчисига (z2) кўчишдаги геопотенциал ўзгаришидан фойдаланилади: dФ=gdz (2.2) Бу формула геопотенциалнинг барометрик формуласи дейилади ва геопотенциал метрларда ифодаланади (гп.м). (2.1) ва (2.2) формулаларда масса аниқ формада ёзилмаган бўлсада (бу ерда у 1 га тенг), геопотенциал ва унинг ўзгариши энергетик хусусиятларни ифодалайди. Атмосфера статикаси тенгламасига: dP=−gρdz (2.3) ҳолат тенгламасидан ρ= P RT (2.4) зичлик ифодасини киритамиз. (2.2) формуладан фойдаланиб, қуйидагини ёзиш мумкин: dP=− P RT dФ,dФ=−RT P dP (2.5) (2.5) формулани интеграллаймиз: ∫ Ф1 Ф2 dФ=−∫ P1 P2 RT ln P (2.6) Агар (2.6) даги баландлик билан ўзгарувчан Т ҳароратни Р1 ва Р2 изобарик сиртлар орасида жойлашган ҳаво қатлами ўртача ҳароратига ( ¯T ) алмаштирсак, (2.6) нинг ўнг томони осон интегралланади: Ф2−Ф1=−R ¯T ln P2 P1 (2.7) Баландликка кўтарилган сари босимнинг пасайиши муносабати билан P2<P1 ва ln P2 P1 <0 , унда Ф2−Ф1=R ¯T ln P1 P2 (2.8) бўлганидан фойдаланиб, (2.8) ни ҳисоблаш учун қулай ҳолатга
келтирамиз.  (2.8)  да  
ln
P1
P2
=2,3lg
P1
P2  ва  R=287  м2·c-2·град-1 ни  қўйиб,
тенгламанинг иккала томонини 9,8 га бўламиз.
Геопотенциалнинг  ҳосил  қилинган  ифодаларини  Н2 ва  Н1 орқали
белгилаймиз, уларнинг қийматлари z2 ва z1 га тенг бўлади:
        
H2−H1=67,4lg
P1
P2
¯T
(2.9)
Бу  формула  геопотенциалнинг  барометрик  формуласи  дейилади.
Геопотенциалнинг ўлчов бирликлари геопотенциал метрларда ифодаланади
(гп.м). Унга мувофиқ, ихтиёрий икки изобарик сирт (Р1 ва  Р2) орасидаги
қатламнинг  қалинлиги  ( H 1
2=H2−H 1 )  шу  икки  изобарик  сиртларнинг
орасидаги ҳавонинг ўртача ҳароратига ( ¯T ) боғлиқ. Ўртача ҳароратни ( ¯T )
билиб, бир изобарик сиртни (Р2) иккинчи изобарик  сиртга (Р1) нисбатан
топографиясини  (Н2 –  Н1)  топиш  мумкин,  яъни  (2.9)  формула  ёрдамида
нисбий топография хариталарни ҳисоблаш мумкин.
Ҳар  қандай  жуфт  изобарик  сиртлар  учун  ¯T  олдида  турган  “ K1
2 ”
коэффициент  ўзгармас  катталикдир.  Шунингдек,
 HT1000
500
 
харитасида
геопотенциални ҳисоблаш учун  K1
2 = 20,3.  Унда 
           
H1000
500 =H500−H1000≈20 { ¯T ¿
(2.10)
(2.10)  дан  кўриниб  турибдики,  HT1000
500
 хариталарида  ҳар  4  гп.дам
(40гп.м.) дан ўтказилган изогипсалар ҳар 2° дан ўтказилган ҳавонинг ўртача
ҳарорати изотермаларига тенг кучлидир. (2.9) га асосан, ҳар қандай нисбий
топография  харитасида  изогипсалар  ҳавонинг  ўртача  ҳарорати
изотермаларига мос келади.  Р1 ва  Р2 изобарик сиртлар орасидаги ҳавонинг
ўртача ҳарорати қанча катта бўлса, нисбий геопотенциалнинг ( ΔH=H2−H1 )
қиймати  ҳам  шунча  катта  бўлади.  Шунинг  учун  нисбий  топография
хариталарнинг  таҳлилида  геопотенциал  қиймати  кичик  бўлган  жойнинг
марказида  “совуқ”  сўзи,  геопотенциал  қиймати  катта  бўлган  жойнинг
марказида “илиқ” сўзи ёзилади, изогипсаларнинг зич зонаси эса илиқ ҳаво
массасини совуқ ҳаво массасидан ажратадиган фронтал зонага мос келади.
Термобарик  харитада  МТ700 харитасига  кўчирилган  HT1000
500
 хаританинг
Logotip
келтирамиз. (2.8) да ln P1 P2 =2,3lg P1 P2 ва R=287 м2·c-2·град-1 ни қўйиб, тенгламанинг иккала томонини 9,8 га бўламиз. Геопотенциалнинг ҳосил қилинган ифодаларини Н2 ва Н1 орқали белгилаймиз, уларнинг қийматлари z2 ва z1 га тенг бўлади: H2−H1=67,4lg P1 P2 ¯T (2.9) Бу формула геопотенциалнинг барометрик формуласи дейилади. Геопотенциалнинг ўлчов бирликлари геопотенциал метрларда ифодаланади (гп.м). Унга мувофиқ, ихтиёрий икки изобарик сирт (Р1 ва Р2) орасидаги қатламнинг қалинлиги ( H 1 2=H2−H 1 ) шу икки изобарик сиртларнинг орасидаги ҳавонинг ўртача ҳароратига ( ¯T ) боғлиқ. Ўртача ҳароратни ( ¯T ) билиб, бир изобарик сиртни (Р2) иккинчи изобарик сиртга (Р1) нисбатан топографиясини (Н2 – Н1) топиш мумкин, яъни (2.9) формула ёрдамида нисбий топография хариталарни ҳисоблаш мумкин. Ҳар қандай жуфт изобарик сиртлар учун ¯T олдида турган “ K1 2 ” коэффициент ўзгармас катталикдир. Шунингдек, HT1000 500 харитасида геопотенциални ҳисоблаш учун K1 2 = 20,3. Унда H1000 500 =H500−H1000≈20 { ¯T ¿ (2.10) (2.10) дан кўриниб турибдики, HT1000 500 хариталарида ҳар 4 гп.дам (40гп.м.) дан ўтказилган изогипсалар ҳар 2° дан ўтказилган ҳавонинг ўртача ҳарорати изотермаларига тенг кучлидир. (2.9) га асосан, ҳар қандай нисбий топография харитасида изогипсалар ҳавонинг ўртача ҳарорати изотермаларига мос келади. Р1 ва Р2 изобарик сиртлар орасидаги ҳавонинг ўртача ҳарорати қанча катта бўлса, нисбий геопотенциалнинг ( ΔH=H2−H1 ) қиймати ҳам шунча катта бўлади. Шунинг учун нисбий топография хариталарнинг таҳлилида геопотенциал қиймати кичик бўлган жойнинг марказида “совуқ” сўзи, геопотенциал қиймати катта бўлган жойнинг марказида “илиқ” сўзи ёзилади, изогипсаларнинг зич зонаси эса илиқ ҳаво массасини совуқ ҳаво массасидан ажратадиган фронтал зонага мос келади. Термобарик харитада МТ700 харитасига кўчирилган HT1000 500 хаританинг
изогипсалари қизил рангда чизилади ва тропосферанинг пастки ярми ўртача
ҳароратлари изотермалари сифатида кўрилади.
Атмосфера босимининг майдони икки хил йўл билан график усулда
тасвирланиши мумкин:
-
ўзгармас сатҳдаги изобаралар ёрдамида;
-
денгиз сатҳига нисбатан кўрилаётган изобарик сиртнинг бир хил
баландликларини туташтирувчи чизиқ бўлган изогипсалар ёрдамида.
Биринчи усулга мисол сифатида ер яқини харитаси олиниши мумкин. У
ерда  изобаралар  денгиз  сатҳига  нисбатан  олинган  босимнинг  бир  хил
қийматларини туташтирувчи чизиқни ифодалайди.
Барча  мутлақ  топография  хариталари  босим  майдонини  график
тасвирлашнинг  иккинчи  усулини  ифодалайди.  Расман  ихтиёрий  мутлақ
топография  хариталарининг  изогипсалари  кўрилаётган  изобарик  сиртнинг
денгиз сатҳига нисбатан баландлигини кўрсатса ҳам, улар шу сирт яқинидаги
ўзгармас сатҳнинг (Н) атмосфера босими майдонини акс эттиради.
М пункти устида Р4 изобарик сиртнинг баландлиги Нм, К пункти устида
–  Нк бўлсин  (Нк>Нм).  Р4 изобарик  сирт  яқинидаги  Н4 сатҳда  босимнинг
тақсимоти  геопотенциал  тақсимотига  мос  келишини  исботлайлик,  яъни
Рк>Рм (2.4-расм).
2.4-расмдан кўриниб турибдики,  Н4 сатҳда  К пункти устидаги босим
(Рк) Р4 дан катта, чунки Н4 сатҳи Р4 изобарик сиртдан пастроқ жойлашган. М
пункти устида Н4 сатҳи Р4 изобарик сиртдан баландроқ жойлашгани туфайли,
Н4 сатҳида Рм  босим Р4 дан кичик. Бу ердан Рк>Рм бўлиб чиқади. Бу иккала
пунктлар орасидаги босимнинг фарқи (Рм–Рк) геопотенциал фарқига (Нк–Нм)
га тўғри келади.  
Рк = Р4 + в(Нк – Н4),
(2.11)
Рм = Р4 - в(Н4 – Нм),
(2.12)
Рк - Рм = в(Нк – Нм).
(2.13)
Бу ерда в – Н4 сатҳдаги барик поғона қийматининг катталиги.
Шундай  қилиб,
ихтиёрий
 
мутлақ
Logotip
изогипсалари қизил рангда чизилади ва тропосферанинг пастки ярми ўртача ҳароратлари изотермалари сифатида кўрилади. Атмосфера босимининг майдони икки хил йўл билан график усулда тасвирланиши мумкин: - ўзгармас сатҳдаги изобаралар ёрдамида; - денгиз сатҳига нисбатан кўрилаётган изобарик сиртнинг бир хил баландликларини туташтирувчи чизиқ бўлган изогипсалар ёрдамида. Биринчи усулга мисол сифатида ер яқини харитаси олиниши мумкин. У ерда изобаралар денгиз сатҳига нисбатан олинган босимнинг бир хил қийматларини туташтирувчи чизиқни ифодалайди. Барча мутлақ топография хариталари босим майдонини график тасвирлашнинг иккинчи усулини ифодалайди. Расман ихтиёрий мутлақ топография хариталарининг изогипсалари кўрилаётган изобарик сиртнинг денгиз сатҳига нисбатан баландлигини кўрсатса ҳам, улар шу сирт яқинидаги ўзгармас сатҳнинг (Н) атмосфера босими майдонини акс эттиради. М пункти устида Р4 изобарик сиртнинг баландлиги Нм, К пункти устида – Нк бўлсин (Нк>Нм). Р4 изобарик сирт яқинидаги Н4 сатҳда босимнинг тақсимоти геопотенциал тақсимотига мос келишини исботлайлик, яъни Рк>Рм (2.4-расм). 2.4-расмдан кўриниб турибдики, Н4 сатҳда К пункти устидаги босим (Рк) Р4 дан катта, чунки Н4 сатҳи Р4 изобарик сиртдан пастроқ жойлашган. М пункти устида Н4 сатҳи Р4 изобарик сиртдан баландроқ жойлашгани туфайли, Н4 сатҳида Рм босим Р4 дан кичик. Бу ердан Рк>Рм бўлиб чиқади. Бу иккала пунктлар орасидаги босимнинг фарқи (Рм–Рк) геопотенциал фарқига (Нк–Нм) га тўғри келади. Рк = Р4 + в(Нк – Н4), (2.11) Рм = Р4 - в(Н4 – Нм), (2.12) Рк - Рм = в(Нк – Нм). (2.13) Бу ерда в – Н4 сатҳдаги барик поғона қийматининг катталиги. Шундай қилиб, ихтиёрий мутлақ
топография  харитасидаги  геопотенциал  майдони  кўрилаётган  изобарик
сиртга яқин жойлашган сатҳдаги босим майдонига мос келади. Шунинг учун
ҳам  мутлақ  топография  хариталарида  босим  хариталаридагидек,  барик
рельеф формалари учраб туради.
Мутлақ топография хариталарининг яна бир муҳим физик хусусияти –
изогипсаларнинг оқим чизиқларига мос тушишидир.
Эркин  атмосферада  (ишқаланиш  қатламидан  юқорида)  ҳаво
заррачасига таъсир этадиган кучлар ва унинг ҳаракат йўналишини кўрайлик.
Асосий ҳаракатлантирувчи куч – бу барик градиент кучидир ( ⃗G ). У доимо
изобараларга перпендикуляр бўйлаб босим паст бўлган томонга йўналган
бўлади.  Бу  куч  таъсирида  заррача  шу  йўналишда  кўча  бошлайди,  лекин
ҳаракат бошланиши билан заррачага иккинчи куч (Кориолис кучи) таъсир эта
бошлайди. Кориолис кучи ( A=2 ⃗V∗⃗ω ) шимолий яримшарда доимо шамол
векторига  нисбатан  перпендикуляр  бўйлаб  ўнг  томонга йўналган бўлади.
Кориолис кучи таъсирида заррача ўнгга бурила бошлайди. Шамол вектори
йўналишининг  ўзгариши  Кориолис  кучи  ( ⃗A )  барик  градиент  кучига  ( ⃗G )
тенглашгунга қадар давом этади. Турғунлашган ҳаракатда  ⃗G  ва  ⃗A  кучлар
бир-бирига тенг бўлиб қарама-қарши йўналган бўлади. Шамол вектори  ⃗V
изобара бўйлаб йўналади ва шимолий яримшарда паст босимли соҳа ҳаракат
йўналишидан чап томонда қолади.
Асосий ҳаракатлантирувчи куч ( ⃗G ) қанча катта бўлса, яъни изобаралар
қанча зич бўлса, шамол тезлиги шунча катта бўлади.
Шундай қилиб, эркин атмосферада изобаралар оқим чизиқларига тенг
кучли. 
Юқорида  кўрсатилганидек,  мутлақ  топография  хариталаридаги
изогипсалар  кўрилаётган  изобарик  сирт  яқинида  ўзгармас  сатҳдаги
изобараларга  мос  тушганлиги  билан,  мутлақ  топография  хариталаридаги
изогипсалар оқим чизиқлари билан тенг кучлидир. Демак, мутлақ топография
хариталаридаги изогипсалар майдонидан ихтиёрий нуқтада оқим тезлиги ва
йўналишини аниқлаш мумкин.
Шамол  тезлигини  аниқлаш  геострофик  шамол  тезлиги  формуласи
Logotip
топография харитасидаги геопотенциал майдони кўрилаётган изобарик сиртга яқин жойлашган сатҳдаги босим майдонига мос келади. Шунинг учун ҳам мутлақ топография хариталарида босим хариталаридагидек, барик рельеф формалари учраб туради. Мутлақ топография хариталарининг яна бир муҳим физик хусусияти – изогипсаларнинг оқим чизиқларига мос тушишидир. Эркин атмосферада (ишқаланиш қатламидан юқорида) ҳаво заррачасига таъсир этадиган кучлар ва унинг ҳаракат йўналишини кўрайлик. Асосий ҳаракатлантирувчи куч – бу барик градиент кучидир ( ⃗G ). У доимо изобараларга перпендикуляр бўйлаб босим паст бўлган томонга йўналган бўлади. Бу куч таъсирида заррача шу йўналишда кўча бошлайди, лекин ҳаракат бошланиши билан заррачага иккинчи куч (Кориолис кучи) таъсир эта бошлайди. Кориолис кучи ( A=2 ⃗V∗⃗ω ) шимолий яримшарда доимо шамол векторига нисбатан перпендикуляр бўйлаб ўнг томонга йўналган бўлади. Кориолис кучи таъсирида заррача ўнгга бурила бошлайди. Шамол вектори йўналишининг ўзгариши Кориолис кучи ( ⃗A ) барик градиент кучига ( ⃗G ) тенглашгунга қадар давом этади. Турғунлашган ҳаракатда ⃗G ва ⃗A кучлар бир-бирига тенг бўлиб қарама-қарши йўналган бўлади. Шамол вектори ⃗V изобара бўйлаб йўналади ва шимолий яримшарда паст босимли соҳа ҳаракат йўналишидан чап томонда қолади. Асосий ҳаракатлантирувчи куч ( ⃗G ) қанча катта бўлса, яъни изобаралар қанча зич бўлса, шамол тезлиги шунча катта бўлади. Шундай қилиб, эркин атмосферада изобаралар оқим чизиқларига тенг кучли. Юқорида кўрсатилганидек, мутлақ топография хариталаридаги изогипсалар кўрилаётган изобарик сирт яқинида ўзгармас сатҳдаги изобараларга мос тушганлиги билан, мутлақ топография хариталаридаги изогипсалар оқим чизиқлари билан тенг кучлидир. Демак, мутлақ топография хариталаридаги изогипсалар майдонидан ихтиёрий нуқтада оқим тезлиги ва йўналишини аниқлаш мумкин. Шамол тезлигини аниқлаш геострофик шамол тезлиги формуласи